【低位擒龙】怎么股民一来就关灯呢?
摘要:深南哥早上冲进去被套2.6亿?
大家白天看盘没有方向的话记得来我的【打板擒龙圈】,当天市场行情怎么走,哪些短线题材值得把握,哪些龙头有持续性,我都会在这个圈子里实时分享。
量化复盘


上证指数跌0.32%止步5连阳,深证成指跌0.88%,创业板指跌0.87%。全市个股跌多涨少,全市下跌个股超4000只;全市全天成交2.80万亿元,较上一日放量成交2447亿元,内资主力资金净卖出1183亿元,涨跌中位数为-1.38%。
指数对短线行情影响是局部的,真正影响咱们操作的还是涨停数据。
昨天被光模块刷屏了,很多洗脑的宣传文案扑面而来,“和光同尘”什“要站在光里,不要光站着”,结果“和光同尘”成了和光同“沉”。股民刚站在光里,主力就关灯了。
今天光模块下跌的原因有很多,除了本身涨太多,有调整需求,其次就是有大V唱多。
今天早上,泽平提出“站在光里,不要光站着:七姐妹”;文是9点41分发的,顶是9点45分见的。
任总有这么大的魔力么?
2021年11月,泽平提出李宁的新国潮,李宁股价到了顶部区间;
2022年6月,泽平提出现在不买新能源等于20年前不买房。那是逃离新能源的最后时刻;
2025年6月,泽平提出泡泡玛特神话,泡泡就此破灭。
就过往战绩来看,任总还是挺有话语权的。
但是我觉得光模块能不能持续下去,主要看盈利能不能高速增长。如果未来数据中间持续高速增长,对光模块的需求很大,连续高速增长,不管哪个反向指标来他都会涨的。如果业绩开始被证伪了,或者开始打价格战了,那行情就会急转直下。
现在的情况是,业绩无法被证伪,但是涨太多了,资金出现踩踏式抢跑,我觉得是正常分歧,后面调整调整,横盘一段时间跌不下去,光模块还会创新高的。
对于大部分股民来讲,低位的时候不敢信,高位的时候也没必要追,因为追高了稍微来一波下跌,就该怀疑自己了。等跌的受不了了,又该割肉了。

从博弈论的层面来讲,每次行情用力过猛,主力都会利用利好出货,每次都是熟悉的配方,熟悉的味道。昨晚美股又创历史新高,利好的板块一大堆,再叠加昨天突破4100。股民想:终于该涨加速了吧,早上刚追进去,主力就开始出货。这一招在A股百试不厌,所以很多老股民都觉得A股难炒。难就难在反人性上面。主力不会跟散户做到“和光同尘”所以散户只能做到“思危思退思变”。
从交易的角度来讲,早上指数是高开的,大资金依然抱团光模块和人工智能,但是个股却下跌了4000多家,很多股票都跟不动了。这就说明市场很多股票都跟不动了,CPO因为有业绩可以猛猛涨,那么多小票没业绩、没有预期、没题材靠什么涨呢?
小票不涨也就算了,CPO还来吸血,昨天吸液冷的血,今天吸全市场的血,所以就导致早上跳水了。
今天的阴线和上次的阴线不一样,大家可以看我4月15号的文章,我明确表示,这种阴线就是洗盘,因为那时候的调整,连5日均线都不低回踩的。再加上他处于市场上升的阶段,任何的调整都是买点。
而今天的阴线明显是市场高位横盘后的阴线,这个阴线是用来给市场踩刹车的,让市场涨慢点,后续的市场要么是缓慢爬坡慢慢涨,要么就是高位箱体震荡,消化获利盘,然后再择机突破。所以大家要做好心里准备。最近大家要好好看自己手中的票和自选股的票,如果三天反包阴线,那就是强势票,大家要重视。
如果三天还反包不了阴线,甚至还在往下跌,那就要注意下跌风险了。这就是弱势票。

说实话今天的走势还是比较好的,指数探底回升并没有涨太多,涨太多不是好事,因为涨太多的话今天的多头,就容易变成明天早上的空头。今天我在打板擒龙圈中给大家讲过。
我还是要提醒一下大家,大家似乎没有怎么经历过下跌行情,今天还没有百股跌停的时候,我看好多人的心态就崩了,觉得市场要完了。早上从十点钟跳水就跟大家讲不用慌,正常调整。
然后就是一路下跌一路解释。直到下午2点钟市场反弹起来了,情绪才稍微好点。
我觉得很多股民还是经历的少,我现在看到下跌都麻木了,因为经历过的百股跌停太多了,千古跌停也不少见。
以我的经验来讲,越是牛市百股跌停的概率越大,因为牛市里股票涨的多,涨的高。股票就是涨的越快,跌的越快。总不能让股票只能涨不能跌吧。大家心态放平,每次出手前要想好,如果明天百股跌停我该怎么做?永远给自己的交易留条退路,才能成为成熟的交易员。

现在【九方智投】电脑版也上线我们的【打板擒龙圈】了。大家盘中盯盘抓短线更方便了。没有安装电脑版的朋友都可以安装一下。
安装过的朋友如果没有看到,我们可以卸载后重新安装。我重复了两次就有了。
九方智投免费炒股软件下载_股票软件_九方智投下载中心
https://www.9fzt.com/download.html

【短线情绪】---四大黄金纬度
涨停家数50,还是不温不火的50家涨停,市场情绪没有崩,也没有冰点,就是磨洋工。
封板率71%,封板率有点低,说明市场情绪不好。
连板率17%,连板率也一般,只有高于30%,才好去做连板票。
连板高度。5板【金螳螂】-商业航天+苏州。
【总结】:短线情绪还是一如既往的差,最近不适合做连板,只能跟着机构做趋势。最近三天多留意反包今天阴线的票就行了。板块反包说明板块强,个股反包说明个股强。
现在都在跟着机构炒人工智能和储能。大涨的票不用着急追,机构行情再牛的票都会调整给低吸机会。我们只需要好好研究基本面,技术面非常简单。现在要多研究龙头低吸战法了。
机构主导的行情。重点看2个信号,1、股价要在20日均线上方。2、要有涨停板,可以不频繁,但是要有。
【每个时代都有每个时代的炒作风格】
作为一个在市场十多年的老炮,见证过太多题材起起落落,终究是昔日题材已乘黄鹤去。每个时代有每个时代的炒作风格,我们不能故步自封。
2003-2004“五朵金花”
2005-2007“煤飞色舞”
2019-2021“茅指数+宁组合”
2020-2022“自主可控”
2023至今“ALLL in AI”
登山者从不在山顶停留,而是从一个山头到下一个山头。
我们要做的不是怀念过去,因为过去的龙头都是过去时,新时代的龙头还在前方。曾经有位游资前辈说过:“对于他来说,做过最满意的一只票永远是下一个龙头”。
【燃气轮机】
燃起轮机好久没炒了,因为最近没人吹老美缺电了,再加上去年炒太高了。
目前来看燃气轮机好多又开始底部启动了,技术面好。关键是消息面有大利好。
昨晚GE Vernova股价大涨创历史新高,其中三个数据特别亮眼,
一季度业绩的全面爆发:订单额同比飙升71%,
自由现金流达48亿美元,远超去年全年水平。
特别是公司气电积压订单突破100GW。
订单积压这么多,他们的业绩比光模块更加缺定。一个是产能排产更远。第二是没有价格战的风险,因为光模块业绩好,中国厂家就开始扩产,扩产就有可能会供大于求,像2022年-2024年的新能源打价格战。
而燃气轮机订单全在国外厂家手中,老外扩产的积极性都是非常低的。所以价格战的风险低。
大佬操作:
深南哥:买入百川股份12025+9319+4724万(合计26068万)。
佛山哥:买入厦工股份7580万。
---昨日回顾---
桑田路:买入苏州高新5599万(3日)。
---昨日回顾---
今天上龙虎榜的大游资全是被套的,说明今天的行情真的很容易骗到人,大游资有被行情骗进去了,更何况散户呢。
深南哥,买百川股份2.6亿全部被套。今天应该是打板进的,这个票早上开盘前我看到过,炒的是丙二醇甲醚醋酸酯,这个是光刻胶的原材料,小日子那里地震说光刻胶原材料出现断供情况,急缺这个材料。
我当时想我高中化学学的还不错,我读这个名字都这么费劲,散户更不会去买了,所以就放弃了这个方向的研究。没想到深南哥这么爱学习,早上2.6亿顶一字,结果涨停板炸的稀烂。
大家记住:如果一个新技术,对股民来说学习有难度,他一定炒不起来的。
桑田路,买的苏州高新直接一字板了,复合我们昨天的预期,炒名字,有苏州、有高新技术,这是游资的最爱。
佛山哥,买的厦工股份,也是被套,套的比深南哥还要深。反正我不明白他为啥要买这个票,咱们文章天天说不要做连板,这个票如果是首板他去买我都能理解,今天1进2要突破关键压力位,这怎么能买呢?所以我真没看懂。
热门股梳理:
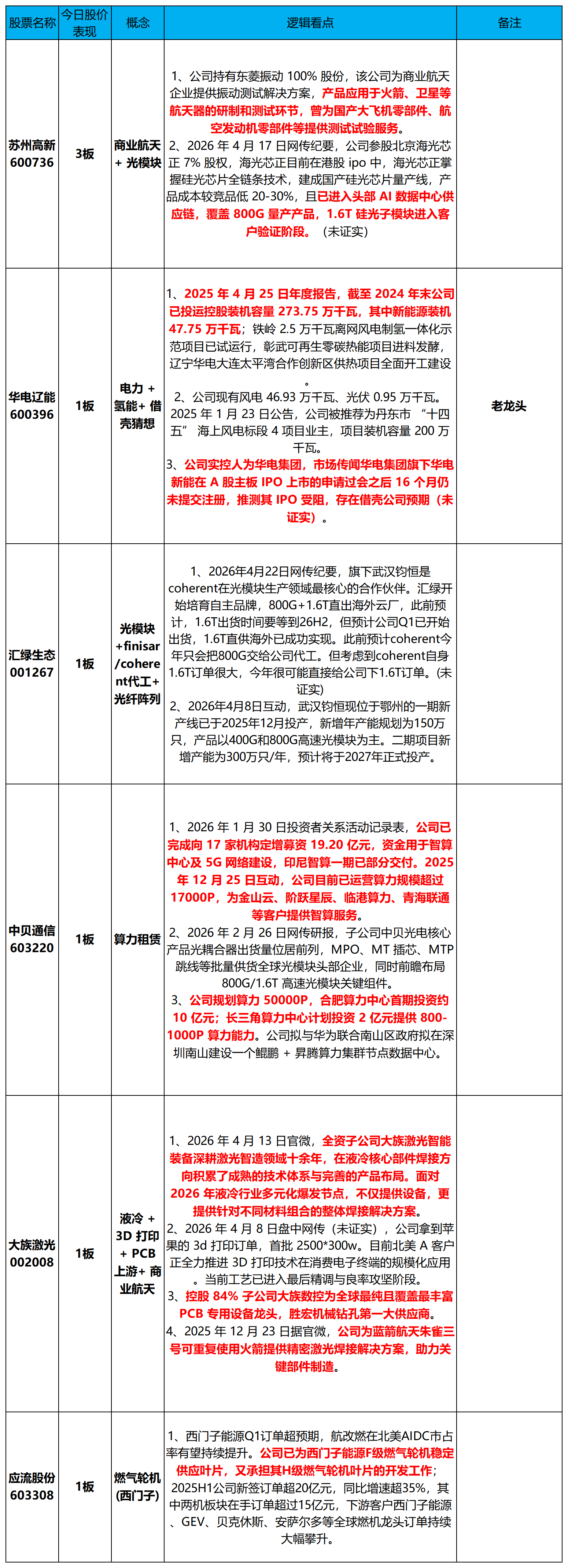
苏州高新600736、华电辽能600396
汇绿生态001267、中贝通信603220、大族激光002008、应流股份603308、
参考指标:【筹码大师】和【牛牛机构宝】
点击此处解锁【筹码大师】、点击此处解锁【牛牛机构宝】

(以上个股仅作梳理,不作为买卖依据,据此操作风险自担)
中贝通信603220
概念:算力租赁
资金面:主力资金净流入3400万
技术指标:【筹码大师】和【牛牛机构宝】

参考资料:
1)20260423-中贝通信-603220-【筹码大师】和【牛牛机构宝】-近期出现弹信号且底部量柱由绿转红
整理不易,希望多多支持!你的一个点赞、一次转发、 随手分享,都是我们前进的最大动力~大家在投资过程中有任何问题,都可以在文章底部留言,我们一起交流!祝家人们好运常在,股票长虹!
温馨提示:
1、本文所有内容均为公开交流学习之用,不代表任何投资建议,据此买卖,风险自担。
2、每天花8--10小时整理的热门股梳理,就是让大家减少学习时间,3分钟把握市场核心热点。文章包括市场最新消息、主力资金动向、龙头股背后的涨停逻辑,每个交易日晚上8:40发布
免责声明:以上内容由九方智投投资顾问毕威功(A0740623110008)编辑整理,仅供参考学习使用,不作为投资建议,据此操作风险自担。投资有风险、入市需谨慎。
推荐阅读
相关股票
相关板块
相关资讯
扫码下载
九方智投app
扫码关注
九方智投公众号
头条热搜
涨幅排行榜
暂无评论
赶快抢个沙发吧