【公司研究】远东股份:扩产光棒夯实智能缆网、电池与机场布局 AI领域有望突破
远东股份:扩产光棒夯实智能缆网、电池与机场布局,AI领域有望突破
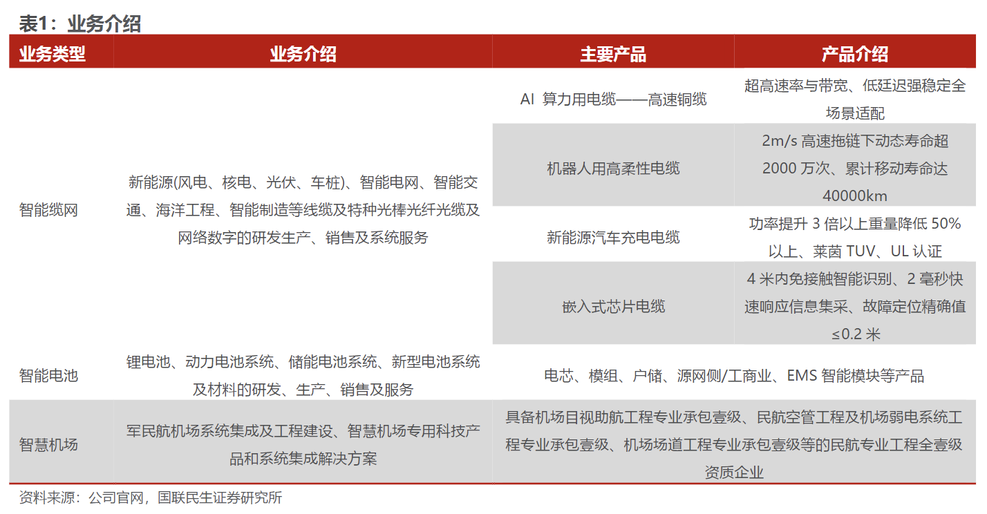
公司已成长为全球智慧能源/数智城市服务商。远东股份为远东控股集团有限公司旗下上市公司,聚焦智能缆网、智能电池、智慧机场三大产业,是全球智慧能源/数智城市服务商。公司业务以智能缆网为主体,坚持“一体两翼”发展格局,智能电池、智慧机场两大主业均实现较好发展。

公司拟募资不超过20亿元,加码投资“年产1800吨AIDC用全合成光纤预制棒制造项目”。项目达产后,公司光棒总产能将从现有的300吨跃升至2000吨级,并配套形成相应规模的光纤/空芯光纤产能,远超此前规划。更为关键的是,本次扩产采用VAD+OVD全合成工艺,实现光棒技术完全自主可控,彻底摆脱外部依赖,构建从“预制棒-光纤-光缆”的完整自主产业链。这不仅解决了“卡脖子”问题,更将形成竞争对手难以复制的长期成本与供应链安全优势。公司与欧洲海缆龙头Nexans的前通信部门安捷诺(Aginode)达成深入合作,后者明确将围绕光通信全链升级与公司深化协同。这不仅为公司远期5200万芯公里的光纤产能提供了确定的海外高端消化渠道,更意味着其产品已通过全球最严苛的通信标准认证。此举标志着公司正从“国内电缆厂”向“全球AI基建核心供应商”的身份跃迁。与贺利氏洽谈落地扩能长协、以及自建OVD产能替代外部套柱(预计2026年四季度完成)等举措,共同构建了稳固的全球供应链体系。
AI领域有望突破,目前已实现全球领先人工智能芯片公司高速铜缆、智驾数据传输线、车载线、电源线及连接器等批量供货,并聚焦仿生歧管微通道与材料创新,推动下一代芯片液冷板测试与量产筹备;同时已获得国内领先AI算力芯片公司code。AI产业快速发展有望带动公司相关业务放量。


新能源主业修复,智慧机场业务稳健发展。
1)深耕电能算力主业,全应用布局。公司缆网下游应用场景包括海洋工程(远东南通海缆数智灯塔工厂一期完工投产)、风电(公司核心产品“风力发电用电缆”是全国“制造业单项冠军”)、核电(是国内首家满足“华龙一号”国内外首堆需求的企业)、水电(已应用于长江三峡输电工程、白鹤滩水电站、雅下工程等)。
2)电池业务减亏,订单大增。2025年上半年,公司智能电池业务实现营业收入6.87亿元,同比增长40.13%,净利润-1.92亿元,同比减亏1.53亿元,签订合同16.88亿元,同比增长121.18%。3)智慧机场稳健发展,国际化布局加速。公司中标三亚凤凰、厦门翔安、上海浦东、乌鲁木齐天山等多个重大机场项目,目前公司在建工程项目达60个(其中国内51个、海外9个),稳步推进长沙黄花、太原武宿、香港等国内外重点机场项目建设。
AllinAI初见成效,液冷业务潜在空间大。
1)争做机器人线缆行业标杆。公司专注于柔性拖链线缆与机械臂游动线缆,与人形机器人领军企业优必选、智元等深化协同,提供手指/关节/本体用电线及线束、数据与视频传输线缆等定制产品。
2)“材料优势技术研发”双重支撑,液冷业务进展顺利。公司在铜、铝及相关复合材料领域深耕多年,已构建起深厚的技术积累与产业化能力;同时,公司在微通道液冷技术方向同步推进研发攻关,形成了“材料优势技术研发”的双重支撑,助力芯片液冷板的结构和材料体系双迭代以满足全球领先人工智能芯片公司及国内的芯片领域龙头和主流云运营商的散热需求。公司将在2026持续全力拓展“电能算力AI”相关核心技术产品/服务,加大机器人线束、液冷产品、迭代算力芯片相关的检测设备等具有自主知识产权的高附加值产品在国际、国内的销量。基于公司目前最新一代液冷产品进展顺利并已经拿到海外算力芯片相关检测设备订单,2026年液冷及检测设备业务订单或将放量,公司营收规模预计将进一步扩大,成为核心第二增长曲线。


智能缆网:传统下游稳健发展,新兴下游赋能。智能缆网业务是公司核心业务,公司已成长为全球线缆行业领跑者,下属多家相关子公司进行智能缆网业务的全面布局。2025年前三季度,公司智能缆网实现营业收入178.26亿元,同比增长9.59%,净利润3.15亿元,同比增长8.69%,获超千万元合同订单177.64亿元,同比增长13.95%,持续巩固行业领先优势,在特高压、新能源、人工智能、机器人、可信数据空间、算力中心等领域及国际市场拓展上持续突破。




智能电池:深耕行业,全产业链布局已完备。智能电池业务2025年前三季度同比大幅减亏,高端产业海外布局加速推进。2025年前三季度,公司智能电池业务实现营业收入10.39亿元,同比增长30.92%,净利润-2.56亿元,同比减亏2.45亿元,签订合同22.59亿元,同比增长22.97%。
1)智能电池,子公司远东电池已完成从电芯技术到储能系统集成的全产业链布局,产品广泛应用于电源侧、电网侧、工商业以及家庭用户等多种场景,已覆盖众多客户,聚焦高端产业赛道,加速推进海外布局。
两大基地分别覆盖圆柱及软包电池。江西宜春基地:总投资40亿元,占地720余亩,18650圆柱形锂离子电池产能4GWh,日产120万支,21700圆柱形锂离子电池产能2GWh,日产40万支,电动汽车总装机量超80000台,电动自行车销量超300万辆。江苏宜兴基地:总投资66.8亿元,占地1000余亩,软包电池产能1GWh,构建起从电芯到储能系统的全产业链布局。

2)智能铜箔,子公司远东铜箔持续优化产品与客户结构,提高高附加值产品占比,聚焦头部客户,并加快推进HVLP等高速PCB铜箔、固态电池用镀镍铜箔等研发与应用,构建长期技术与市场优势。

产能加速爬坡释放及产品结构升级。远东铜箔规划总产能7.5万吨,四川宜宾一期3万吨产能于23年10月底投产,已开始爬坡释放并持续加速,全部投产后预计产能达6万吨,同时产品结构逐步向超薄、高抗、高延等升级。
智慧机场:行业稳健增长,公司龙头地位稳固。据TheInsightPartners研究统计,全球机场基础设施市场规模预计将从2022年的778.53亿美元增至2030年的1391.44亿美元,CAGR为7.5%。子公司京航安深耕军民航机场建设领域,具备机场目视助航工程专业承包壹级、民航空管工程及机场弱电系统工程专业承包壹级、机场场道工程专业承包壹级等13项工程资质,是机场专业工程建设领域“全壹级资质”企业。2025年前三季度,公司智慧机场业务实现营业收入12.67亿元,同比增长15.75%,净利润1.11亿元,同比增长47.88%,获超千万合同订单19.88亿元。此外,京航安与旗下的北京天羿机场设计咨询有限公司形成“双轮驱动”,积极布局万亿低空经济赛道。

参考资料:
20260127-东北证券-远东股份:业扭亏为盈,液冷业务为预期差
本报告仅提供给九方金融研究所的特定客户及其他专业人士,用于市场研究、讨论和交流之目的。 未经九方金融研究所事先书面同意,不得更改或以任何方式传送、复印或派发本报告的材料、内容及其复印本予以任何第三方。如需引用、或经同意刊发,需注明出处为九方金融研究所,且不得对本报告进行有悖于原意的引用、删节和修改。 本报告由研究助理协助资料整理,由投资顾问撰写。本报告的信息均来源于市场公开消息和数据整理,本公司对报告内容(含公开信息)的准确性、完整性、及时性、有效性和适用性等不做任何陈述和保证。本公司已力求报告内容客观、公正,但报告中的观点、结论和建议仅反映撰写者在报告发出当日的设想、见解和分析方法应仅供参考。同时,本公司可发布其他与本报告所载资料不一致及结论有所不同的报告。本报告中的信息或意见不构成交易品种的买卖指令或买卖出价,投资者应自主进行投资决策,据此做出的任何投资决策与本公司或作者无关,自行承担风险,本公司和作者不因此承担任何法律责任。 投资顾问:王德慧(登记编号:A0740621120003) |
免责声明:以上内容仅供参考学习使用,不作为投资建议,此操作风险自担。投资有风险、入市需谨慎。
推荐阅读
相关股票
相关板块
相关资讯
扫码下载
九方智投app
扫码关注
九方智投公众号
头条热搜
涨幅排行榜
暂无评论
赶快抢个沙发吧