影响亿万人!央行重磅发声深化LPR改革

关乎千万家庭钱袋子的存量住房贷款利率定价基准切换,还是来了!
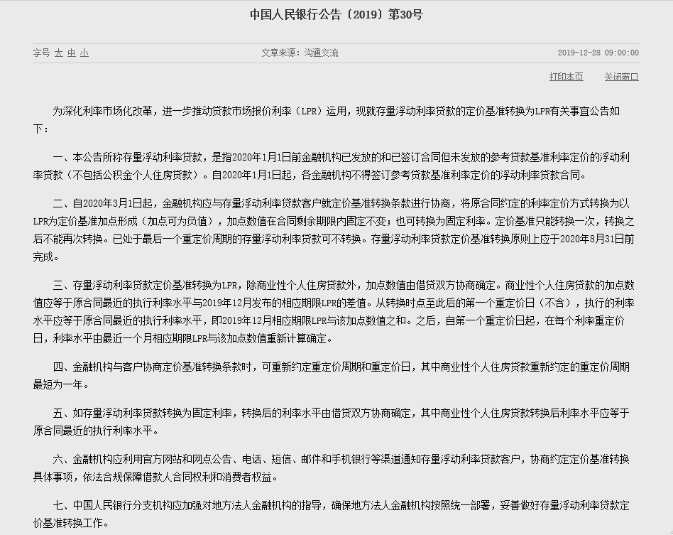
央行周末也不休息,12月28日,央行发布公告称,为进一步深化LPR改革,商业银行应自2020年3月1日起正式切换存量浮动利率贷款定价基准,原则上存量贷款利率定价基准切换工作要在2020年8月31日前全部完成。


与市场预期不同的是,存量贷款合同定价基准由过去的贷款基准利率转换为贷款市场定价利率(LPR)并非分类分步实施。此前有分析预期,存量贷款合同切换可能会“先易后难”,先从公司类贷款入手,再针对更为分散的个人类贷款,尤其是住房存量贷款合同切换可能要放在最后一步实施。但从央行此次公告看,所有类型的存量贷款合同都要一同切换,且原则上切换时间只有6个月,对银行来说可谓时间紧任务重。
要点一:进一步降低实体经济融资成本 企业或最先受益
此次切换的存量贷款只针对存量浮动利率贷款,浮动利率也是大部分贷款的定价方式。央行公告称,所谓存量浮动利率贷款,是指2020年1月1日前金融机构已发放的和已签订合同但未发放的参考贷款基准利率定价的浮动利率贷款(不包括公积金个人住房贷款)。自2020年1月1日起,各金融机构不得签订参考贷款基准利率定价的浮动利率贷款合同。
推进存量贷款定价基准切换是LPR改革的重要组成部分。2019年8月17日,央行发布改革完善贷款市场报价利率(LPR)形成机制公告,此后不久,商业银行新发放贷款的定价基准陆续改为LPR,目前接近90%的新发放贷款已经参考LPR定价。
LPR改革以来,每月一次的报价频率已实施5次,1年期和5年期以上LPR均有不同幅度下调,但目前这只能惠及新发放贷款的利率,对于规模更大的存量贷款利率尚无法享受到因LPR改革带来的融资成本降低的改革红利。这也是为何近几个月尽管LPR下调,但中长期贷款加权平均利率仍小幅走高的主要原因。因此,要想进一步降低实体经济融资成本,存量贷款定价基准切换为LPR势在必行。
不过,需要注意的是,从央行公告的内容看,存量贷款定价基准切换,短期内对公司类贷款降低融资成本的效果更为明显。但对于广大公众更关心的个人住房按揭贷款的利息支出来说,至少未来一年内不会出现明显变化。
也就是说,此次存量浮动贷款定价基准切换,最先受益的,将是企业。
要点二:定价基准切换五大原则
根据央行公告,存量浮动利率贷款定价基准转换要遵循以下原则:
1、转换后的定价基准有两个选择:LPR或固定利率。具体选择哪种,可由借款人可与银行协商确定。但借款人只有一次选择权,转换之后不能再次转换。
2、已处于最后一个重定价周期的存量浮动利率贷款可不转换。考虑到目前绝大多数浮动利率贷款合同的重定价周期都是1年,因此,如果你的贷款合同还剩1年到期,此次定价基准切换可以不参与。
3、转换后的贷款利率水平由双方协商确定,其中,为贯彻落实房地产市场调控要求,存量商业性个人住房贷款在转换时点的利率水平应保持不变。也就是说,存量商业住房贷款利率定价基准切换前后,个人的实际利息支出是不变的。这也利于稳定房地产市场预期,保护贷款人的利益。
4、金融机构与客户协商定价基准转换条款时,可重新约定重定价周期和重定价日,其中商业性个人住房贷款重新约定的重定价周期最短为一年。
5、如存量浮动利率贷款转换为固定利率,转换后的利率水平由借贷双方协商确定,其中商业性个人住房贷款转换后利率水平应等于原合同最近的执行利率水平。存量浮动利率贷款定价基准转换为LPR,除商业性个人住房贷款外,加点数值由借贷双方协商确定。这条同样是要保证个人住房贷款利率在合同切换前后的水平不变。
要点三:个人房贷利率切换五大要点 未来一年不用担心利息支出变动
广大公众更关心存量商业性个人住房贷款定价基准的切换规则,央行也给出了详细解释。总结来看,主要有以下要点:
1、定价基准转换为LPR的,LPR的期限品种依据原合同的借款期限确定,确定后在合同剩余期限内不再调整;加点数值为原合同最近的执行利率与2019年12月LPR的差值(可为负值),在合同剩余期限内固定不变;
2、同一笔商业性个人住房贷款,在2020年3-8月之间任意时点转换,均根据2019年12月LPR和原执行的利率水平确定加点数值,加点数值不受转换时点的影响;
3、定价基准转换为固定利率的,转换后利率水平应等于原合同最近的执行利率水平;
4、转换时点利率水平保持不变;
5、借贷双方可重新约定重定价周期和重定价日,重定价周期最短为一年(此条不适用于固定利率)。
预计绝大部分人届时都会选择定价基准转换为LPR,举个例子能更好地理解此次定价基准切换对个人住房贷款的影响:
目前,大多数存量商业性个人住房贷款的重定价周期为1年且重定价日为每年1月1日。以此为例,若某笔商业性个人住房贷款原合同期限20年,剩余期限为8年,原合同约定的利率为5年期以上贷款基准利率上浮10%,现执行利率为4.9%×(1+10%)=5.39%。
2019年12月发布的5年期以上LPR为4.8%。如果借贷双方确定在2020年3月30日转换定价基准,且重定价周期仍为1年,重定价日仍为每年1月1日,那么加点幅度应为0.59个百分点(5.39%-4.8%=0.59%)。2020年3月30日至12月31日,执行的利率水平仍是5.39%(4.8%+0.59%)。
在此后的第一个重定价日,即2021年1月1日,按照重新约定的重定价规则,执行的利率将调整为2020年12月发布的5年期以上LPR+0.59%,此后每年以此类推。
同理,假如存量房贷为下浮10%,那么现行执行利率为4.9%×(1-10%)=4.41%。
按最近一次5年期LPR4.8%计算,如果借贷双方确定在2020年3月30日转换定价基准,且重定价周期仍为1年,重定价日仍为每年1月1日,那么调整幅度为下浮0.39个百分点(4.8%-4.41%=0.39%)。
在此后的第一个重定价日,即2021年1月1日,按照重新约定的重定价规则,执行的利率将调整为2020年12月发布的5年期以上LPR-0.39%,此后每年以此类推。
可以看出,此次存量商业个人住房按揭贷款定价基准切换为LPR后,对个人利息支出而言,至少未来一年并无变化。但需要注意的是,新发放的住房贷款利率可以每年有一次根据最新LPR报价的调整机会,长期看,全球低利率环境将在未来长期持续,对减少借款人的综合利息支出或是利好。
要点四:长期利好 降息仍有空间
尽管目前LPR报价已实施5次,5年期以上LPR只下降过1次,降幅5个基点,但存量贷款定价基准切换LPR后,5年期以上LPR报价调整的灵活性有望加大。方正证券首席经济学家颜色此前预计,2020年监管层将推动存量房贷与LPR挂钩,5年期LPR利率有望跟随MLF利率下行,从而有助于顺利推进存量房贷从与基准利率挂钩过渡到与LPR挂钩。在80%左右的存量贷款应用LPR报价之后即有可能取消贷款基准利率。
市场普遍认为,考虑到明年经济下行压力依然较大,货币政策逆周期调节力度有望持续,依然有多次降准降息空间。
颜色表示,明年货币政策有望“灵活适度”,“量”充足,“价”微降。2020年或降准2~3次,MLF利率有望下调20~30个基点。
在具体操作上,颜色预计,为推动社会融资成本下行,预计2020年MLF利率将向下微调,央行可能每季度下调一次MLF利率,每次下降5个基点左右。同时,未来央行将不断强化以MLF为中心的货币政策传导机制,逐步将MLF操作常态化和规范化,做到每月月中操作且只做一次,从量的方面提供充足的流动性,并辅以逆回购等操作,保障投放量充足。
东方金诚首席宏观分析师王青也认为,央行已进入降息周期,预计明年货币政策力度将显著加大,2020年降准或有2-3次,共计下调存款准备金率1.5-2个百分点;降息有望实施4次,共计下调MLF利率40个基点。
从更长期的角度看,全球低利率环境都有望长期维持,中国也不会例外,只会迟到但不会缺席。摩根大通中国首席经济学家朱海斌近日对证券时报记者表示,从国际时间看,过去十年,高债务率的国家都出现了两个趋势:一是政策利率、无风险利率持续下行,低利率环境成为明确趋势;二是从债务结构看,债务从非政府部门转移到政府部门。这两个趋势背后的逻辑,就是通过维持低利率环境以及债务转移,降低非政府部门存量债务偿还的风险敞口。对中国来说,未来上述两个趋势难以避免,因此,央行还会有进一步降息的必要。
不过,朱海斌也强调,预计中国的降息节奏会非常缓慢,毕竟化解金融风险不能单靠金融监管政策和货币政策,推进主要针对国企和地方政府的结构性改革同样重要,如果降息速度过快反而不利于结构性改革的实施。
要点五:银行压力不小 几十万亿存量贷款半年内完成切换
截至11月末,我国本外币贷款余额157.56万亿元。尽管官方没有披露需要切换定价基准的存量浮动利率贷款余额,但大几十万亿的规模是有了。如此大规模的存量贷款需要在半年时间内全部完成定价基准切换,对银行来说,也是不小的压力。
央行方面强调,金融机构应利用官方网站和网点公告、电话、短信、邮件和手机银行等渠道通知存量浮动利率贷款客户,协商约定定价基准转换具体事项,依法合规保障借款人合同权利和消费者权益。
央行有关负责人表示,自公告发布之日起,银行应尽快制定存量商业性个人住房贷款定价基准转换工作计划,包括系统配套、人员培训等,同时通过多种渠道(包括官网和网点公告、短信、邮件、手机银行和电话通知等)告知客户,在双方协商一致的前提下,尽可能以简便易行的方式变更原合同条款。
此外,央行分支机构应加强对地方法人金融机构的指导,确保地方法人金融机构按照统一部署,妥善做好存量浮动利率贷款定价基准转换工作。
(来源:证券时报)
免责声明:以上内容仅供参考学习使用,不作为投资建议,此操作风险自担。投资有风险、入市需谨慎。
推荐阅读
相关股票
相关板块
相关资讯
扫码下载
九方智投app
扫码关注
九方智投公众号
头条热搜
涨幅排行榜
暂无评论
赶快抢个沙发吧