【脱水研报】液冷泵技术断崖式领先!间接供货英伟达

当前市场快速切换,变化太快,选股时一定要参考主力的动向。想知道主力在干啥?“主力宝”(点击解锁)帮你盯住主力资金动向,看看你的持仓有没有主力潜伏。“进”是买入,“加”是加仓,盯紧主力动向,投资更安心。
摘要:液冷客户80多家,包括英维克、申菱环境、高澜股份、超聚变、维谛、施耐德等。
看点一、车端水泵龙头,液冷引领行业。
看点二、传统主业稳固,新能源电子水泵贡献业绩增量。
看点三、液冷电子水泵龙头,再造飞龙股份。
今天和大家讲解一只液冷泵龙头-飞龙股份。
正文
看点一、车端水泵龙头,液冷引领行业。
公司为国内机械水泵龙头企业,是多领域热管理部件核心供应商,主要产品涵盖汽车发动机热管理部件、汽车新能源热管理部件、液冷领域热管理部件等,其中包括:
汽车发动机热管理部件:机械水泵、排气歧管、涡轮增压器壳体、机油泵产品;
汽车新能源热管理部件:电子泵系列(三电冷却电子水泵、发动机电子水泵、电子机油泵、电子真空泵等)、温控阀系列(热管理多通阀、燃料电池热管理控制阀等)及热管理系统集成模块;
液冷领域热管理部件:电子泵、温控阀系列产品(广泛应用于服务器、IDC、充电桩、储能等前沿领域)。公司在汽车热管理部件领域积累了深厚的技术实力和广泛的国内外优质客户资源,顺应新能源及新兴产业发展趋势,逐步拓展至液冷、机器人等前沿领域,如今已在车端、服务器、IDC、储能、充电桩、低空经济等多领域完成布局。

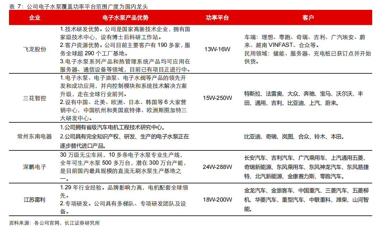
公司目前拥有国内知名客户150多家,包括上汽、长城、广汽、吉利、奇瑞、长安等;
国际知名客户50多家,包括美国通用、康明斯、戴姆勒、福特、博格华纳等;
新能源客户130多家,包括蔚来、理想、赛力斯、广汽埃安、合众汽车、零跑汽车等,同时包括氢能源客户如重塑、亿华通、氢途、Bosch、潍柴、格罗夫、风氢扬、豫氢、众宇动力、雄韬股份、捷氢、东方电气、国鸿、海卓科技等;
液冷客户80多家,包括英维克、国家电投、申菱环境、高澜股份、超聚变、维谛、施耐德、奕信通、联想等。

看点二、传统主业稳固,新能源电子水泵贡献业绩增量。

近年来,公司顺应新能源发展趋势,逐步布局新能源冷却部件及模块,基于汽车零部件研发经验及下游客户基础,公司电子水泵相关技术及市场拓展日趋成熟,当前已进入加速放量期。新能源热管理相关业务当前在手订单充沛,助力业绩稳步增长。2025年实现归母净利润3.17亿元,同比-3.9%。
2025年公司研发投入约2.99亿元,占营业收入的6.6%,高研发费用投入将进一步强化产品竞争力。高研发投入带来研发和技术创新能力的提升,将进一步强化产品的核心竞争力。
看点三、液冷电子水泵龙头,再造飞龙股份。

2026年我国新能源汽车销量有望达到2000万辆,国内市场渗透率有望达到57%。
到2026年中国汽车的新能源化渗透率或将突破60%。新能源汽车产业蓬勃发展,将带动新能源热管理市场空间进一步扩张。
历经10多年开发,已形成完备产品体系。目前产品功率范围从13W到40KW不等,高功率产品具备同行业领先优势。公司以电子水泵为切入点,向新能源汽车领域迈进,强力推广电子产品。
以产品竞争力为核心,叠加传统主业客户基础,公司热管理业务持续开拓客户,现已形成均衡性客户矩阵。公司新能源系列产品客户共130多家,其中包括理想、赛力斯、零跑、奇瑞、吉利、上汽、广汽埃安、蔚来、越南VINFAST等知名整机厂,随着国内新能源汽车市场由单一品牌向多品牌参与转型,公司需求有望加速放量。

在CDU的成本结构中,电子水泵是系统循环的动力源,它的主要作用是为冷却液的循环提供持续稳定的动力,确保冷却液能够在整个液冷系统中按照既定路径循环流动,其价值占比可达30%-40%;


风险提示:
1、原材料成本超预期上行导致毛利率下滑;2、新能源汽车销量不及预期至下游需求不及预期;3、新产品拓展及定增投产不及预期;4、盈利预测假设不成立或不及预期。
参考资料:
20260330-长江证券-飞龙股份-002536-飞龙股份首次覆盖报告:液冷电子水泵龙头,第二成长曲线迎来爆发
免责声明:【九方智投-投顾-毕威功-登记编号:A0740623110008;以上代表个人观点,仅供参考,不作为买卖依据,据此操作风险自担。投资有风险,入市需谨慎】
免责声明:以上内容由九方智投投资顾问毕威功(A0740623110008)编辑整理,仅供参考学习使用,不作为投资建议,据此操作风险自担。投资有风险、入市需谨慎。
推荐阅读
相关股票
相关板块
相关资讯
扫码下载
九方智投app
扫码关注
九方智投公众号
头条热搜
涨幅排行榜
暂无评论
赶快抢个沙发吧