行情中心 沪深京A股 上证指数 板块行情 股市异动 股圈 专题 涨跌情报站 盯盘 港股 研究所 直播 股票开户 智能选股
全球指数
数据中心 资金流向 龙虎榜 融资融券 沪深港通 比价数据 研报数据 公告掘金 新股申购 大宗交易 业绩速递 科技龙头指数

时过三年!又见券商获资格 行权融资试点券商扩容至31家

来源:财联社 2025-10-25 19:07
点赞
收藏

距离上一次有券商获批上市公司股权激励行权融资业务试点,时间已过去三年,如今这一赛道终于再度迎来新玩家。

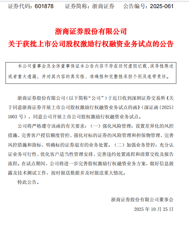
10月24日,浙商证券发布公告,近日收到深交所函件,获准开展上市公司股权激励行权融资业务(下称行权融资业务)试点。

随着券商对股权激励配套服务的挖掘持续深化,行权融资试点赛道的玩家阵营已显著扩容。截至目前,获得该项业务试点资格的券商数量已达31家,多数机构不仅将其视作细分领域的新增长点,更将其作为串联投行、研究等多业务条线的纽带之一,同时通过智能化系统升级,为客户提供更高效的一站式行权融资服务。

31家券商布局行权融资

作为此次新晋试点券商,浙商证券在公告中明确了试点期间的核心工作方向,在试点期间,公司将进一步完善股权激励行权融资业务方案,做好信息披露及技术测试工作,按时报送数据并及时报送重大情况。

同时,针对业务风险管控,浙商证券称将严格遵守有关要求,强化风险管理,设置差异化的风控措施、完善客户授信额度管控、强化对标的证券的风险管理和担保物管理、完善风控措施和指标、明确标的证券退市的业务处置;加强业务管控,充分认证业务可行性、优化客户适当性管理安排、完善违约处置流程和清算交收及报告流程。

上一次获批该资格的券商是国元证券,彼时公告时间为2022年9月15日,距今已超过3年。

从行业发展格局来看,行权融资试点业务已历经10余年发展。2014年11月5日,深交所发布《关于受理和评估上市公司股权激励行权融资和限制性股票融资业务试点工作安排的通知》,为券商开展该项业务提供了制度依据,此后多家券商陆续通过申请获得试点资格。

截至目前,已有超31家券商获批行权融资业务资格,包括国元证券中信建投中国银河西南证券兴业证券国金证券天风证券南京证券太平洋中泰证券、国泰海通、国联民生、国信证券财通证券光大证券东兴证券东北证券申万宏源长江证券东吴证券招商证券中金公司中信证券、国投证券、山西证券、湘财证券、东方财富证券、中金财富、华泰证券西部证券、国盛证券、东莞证券以及上述浙商证券等。

在31家试点券商中,已有多家机构展现出成熟的业务布局与亮眼的经营数据。

国信证券在2025年半年报中指出,着力提升行权融资业务服务质效,推动智能化系统升级,助力上市公司高效实施股权激励计划。上半年行权融资的买入返售金融资产规模为4.12亿元,较去年末增长5.37%。

国金证券2025年半年报透露,已获股权激励行权融资业务资格的客户共计176户,在途总规模0.65亿元,利息收入154.66万元。

目前,获得相关资格的客户普遍可以在券商系统便捷开展行权融资。华泰证券官网介绍称,公司支持符合条件的客户通过涨乐财富通线上化、数字化地自助融资行权。公司为客户提供一站式行权融资服务,客户可以方便地使用涨乐财富通进行权限开通、交易要素查看、融资行权交易、还款等操作。

近20年已有逾5600份股权激励计划落地

券商对行权融资业务的积极布局,背后是A股上市公司股权激励需求的持续释放。

自2005年12月证监会发布《上市公司股权激励管理办法(试行)》以来,股权激励已推行近20年,成为上市公司绑定核心人才、提升经营活力的重要工具。

越来越多的上市公司开始进行股权激励。数据显示,截至5月底,近20年来A股已有逾5600份股权激励计划落地,涉及的上市公司数量超过2900家,近4年平均有超650份计划实施。

在实践中,许多核心员工虽满足行权条件,却因短期资金压力陷入"看得见、拿不到"的困境。股权激励行权融资业务的核心价值,在于打通上市公司激励机制落地的关键堵点。

对券商而言,行权融资业务的价值不仅在于利息收入,更在于其对多业务条线的“串联效应”。

业内普遍认为,该业务是券商打造“上市公司综合服务平台”的关键载体,通过行权融资服务,券商可延伸触达投行(提供股权激励方案咨询)、信用业务(融资支持)、财富管理(高净值客户资产配置)、托管(激励资产托管)及研究(行业与企业价值分析)等多个板块,形成业务协同闭环。

开源证券研报称,行权融资业务将成为券商信用业务新蓝海,行权融资业务将打开信用交易业务新战场。

(来源:
财联社)
原标题:
时过三年,又见券商获资格,行权融资试点券商扩容至31家

免责声明:本页所载内容来旨在分享更多信息,不代表九方智投观点,不构成投资建议。据此操作风险自担。投资有风险、入市需谨慎。

举报

写评论

声明:用户发表的所有言论等仅代表个人观点,与本网站立场无关,不对您构成任何投资建议。《九方智投用户互动发言管理规定》

发布
0条评论

暂无评论

赶快抢个沙发吧

推荐阅读

相关股票

相关板块

  • 板块名称
  • 最新价
  • 涨跌幅

相关资讯

扫码下载

九方智投app

扫码关注

九方智投公众号

头条热搜

涨幅排行榜

  • 上证A股
  • 深证A股
  • 科创板
  • 排名
  • 股票名称
  • 最新价
  • 涨跌幅
  • 股圈