小米SU7Ultra将于2月27日上市 关注产业链投资机遇
事件:
雷军:可提前小定小米SU7Ultra,发布后优先排产。小米SU7Ultra定价基于130亿元的研发投入及高端化战略,目标全年销量超1万台。
小米SU7Ultra是一款高性能纯电跑车,预计于2025年2月底上市,预售价格为81.49万元。该车型基于小米SU7重新设计,定位高端市场。
快科技2月19日消息,工信部今日发布了第392批《道路机动车辆生产企业及产品公告》变更扩展公示。公式中,我们发现了小米SU7Ultra的身影,小米SU7Ultra原申报车型为5座版,此次变更后新增了2座版。

目前,小米汽车官方还没有透露SU7Ultra2座版的信息,但根据申报信息可知,2座版车型的整备质量由5座版的2360kg,减轻至2330kg。而在车身尺寸和动力方面,与原车型保持一致。动力上,SU7 Ultra搭载三电机,前电机峰值功率288kW,后轴两电机均为425kW,动力性能异常凶猛。
预计2座版车型,将会拆除后排座椅,甚至有可能会直接安装赛车防滚架,满足赛事需求。
其他方面,小米SU7Ultra提供了大量选装配件,包括车身拉花、固定式大尾翼、纯金车标、打孔前机盖、多种样式轮毂等。
车型榜:新能源车占据14席,小米SU7首进前三。车型榜TOP20中,新能源车占据14席,且前十占据9席。宏光MINIEV以0.79万辆的销量,环比上涨超46%,再次超越海鸥夺得销冠。小米SU7销量快速回升,2月第二周销量达到0.69万辆,环比上涨57%,与海鸥销量持平,首次进入榜单前三。
在传统燃油车时代,客户维度>产品维度,合资品牌在销量、利润率及配套稳定性均具备明显优势,但突破难度很高,仅有少数自主零部件供应商能够切入,国产替代缓慢。
在智能电动车时代,产品维度>客户维度,新势力和自主品牌的崛起,对于国内多数自主零部件供应商反而成为优势(性价比+响应速度),从而能够进一步寻求更高端产品的国产替代突破。

2020年,小米宣布进军智能汽车领域,计划在未来几年内推出自己的智能电动汽车。目前小米推出的智能汽车产品包含XiaomiSU7系列,XiaomiSU7Ultra已进行预售。为了实现智能汽车的研发目标,小米组建了一支强大的技术研发团队,包括汽车工程师、电子工程师、软件工程师等多个领域的专业人才。同时,小米也在积极与汽车行业的合作伙伴进行合作,共同推进智能汽车的研发进程。2023年10月,小米宣布最新战略,升级成为“人车家全生态”布局。
小米首款汽车SU7经2024年3月发布便引爆市场,11月提前完成全年10万台交付目标。智能生态方面,小米在超级电机、电池、智能座舱、智驾等多个核心技术领域布局,以“人车家全生态”为战略目标。我们重视小米汽车的发展前景,建议投资者关注相关投资机遇。
SU7成爆款,小米亲自造车实现开门红。公司从21年开始正式下场造车;2024年3月28日,公司首款车型为SU7正式发布,定位为C级高性能纯电轿车,上市24小时大定突破8w;2024年11月13日公司提前完成全年10万台交付目标。公司实现开门红得益于:
1)生态协同:公司提出“人车家全生态”,基于小米澎湃OS系统,汽车作为新的移动智能终端载体可以与智能手机、智能家居、智能穿戴等实现无感协同;
2)资金实力雄厚;
3)用户基础庞大;
4)互联网基因赋能:话题营销、口碑营销、饥饿营销、创始人个人IP营销助力SU7迅速出圈;
5)“1+N”的销售模式:“1”个交付中心+“N”个代理销售、用户服务触点。得益于SU7的成功,公司趁热打铁推出SU7Ultra量产版,定位巅峰性能科技轿车,兼具日常实用性与赛道驰骋性能,24年10月29日开启预定,预计25年3月正式发布。

多项核心技术领先行业,打造智能生态。公司提出“人车家全生态”战略目标,在多个核心技术领域取得领先:
1)超级电机:自研自产V8s超级电机已达国际领先水平,动力总成性能刷新同级行业天花板;
2)CTB电池:自研CTB一体化电池具有全球最高体积效率、行业顶级的散热和隔热设计、行业领先的安全性能;
3)超级大压铸:公司是国内唯一拥有可量产自研大压铸材料的汽车厂商,采用的三段式防撞设计超过了全球最高标准;
4)智能驾驶:自研全栈自动驾驶技术,其中三项关键技术包括自适应变焦BEV技术、超分辨率占用网络技术以及道路大模型助力公司跻身行业第一梯队;
5)端到端大模型:公司将于12月推送的HAD(XiaomiHyperAutonomousDriving)系统突破了传统依赖地图数据的方式,能够在行车和泊车的全场景中保持高效和安全,体验上限高;
6)智能座舱:基于小米澎湃OS实现人车家无缝互联,具有超强生态应用拓展能力和丰富的开放硬件生态。
经过公司管理层的反复论证、慎重决策,小米成立一家全资的智能电动汽车子公司。预计10年投入100亿美元,首期投入100亿人民币,由雷军亲自带队,兼任智能电动汽车业务CEO。
截止2023年底研究团队已由2022年3月的超1000人、2023年3月的2300人,增至2023年底的3400名工程师。包括了软件研发人员、硬件研发人员、生产制造团队、供应链管理人员、市场营销与销售团队、售后服务团队等类别。此外,小米积极引进各类人才。

汽车行业资深高管原吉利控股集团副总裁林杰于2023年加入小米汽车,出任销售与服务部总经理。为小米汽车的销售与服务体系注入新的活力。原大疆车载COO韦峻青加入小米汽车,担任自动驾驶副总裁,加速小米汽车自动驾驶技术的发展进程。原英菲尼迪中国总经理毛力民加盟小米汽车,负责动力系统相关工作,有助于小米汽车打造高效、可靠且高性能的动力系统,满足不同消费者对车辆动力性能的需求。
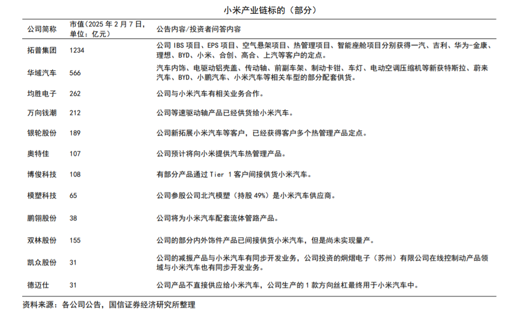
无锡振华、德赛西威、经纬恒润、模塑科技、拓普集团、凯众股份。

无锡振华:公司主要从事冲压零部件、分拼总成加工、模具制造及精密电镀加工业务。公司核心产品包括汽车冲压及焊接零部件和冲压模具,其中冲压件涵盖3,500余种,包括车身件、底盘件、动力总成件和电子电器件等。在电镀业务方面,公司为电喷系统中的喷油器和燃油泵关键零部件提供高技术壁垒的电镀服务,是国内唯一供应商,客户包括国内电喷系统龙头联合电子。公司客户结构不断优化,一方面持续与上汽集团旗下的上汽乘用车、大众、通用深度合作;另一方面已与小米、理想、特斯拉等新势力品牌建立合作
德赛西威:公司专注于人、机器和生活方式的无缝整合,为智能驾驶舱、智能驾驶以及车联网技术提供产品解决方案和服务,是国内处于引领地位的智能汽车配套零部件厂商之一,在专注智能制造领域主营业务的同时,持续开发高度集成的智能硬件和领先的软件算法,形成智能座舱、智能驾驶和网联服务三大业务板块。公司的主要产品车载信息娱乐系统、车身信息与控制系统、驾驶信息显示系统、智能驾驶辅助安全系统及部件等。公司不断拓展自身在研发创新、客户服务、安全验证方面的综合实力,构筑从智慧出行到智慧交通的技术链路,积极应对汽车行业在新四化趋势下的挑战,满足汽车厂商对不同产品组合及业务开发模式的多元需求。
经纬恒润:公司是综合型的电子系统科技服务商,主营业务围绕电子系统展开,向客户提供电子产品、研发服务及解决方案和高级别智能驾驶整体解决方案,业务覆盖电子系统研发、生产制造到运营服务的各个阶段。公司总部位于北京,在天津、南通、马来西亚建有研发中心和现代化工厂,形成了完善的研发、生产、营销、服务体系。通过长期业务积累,公司形成了以包括一汽集团、中国重汽、上汽集团、广汽集团、纳威斯达等国内外整车制造商和英纳法、安通林、博格华纳等国际知名汽车一级供应商为核心的汽车领域客户群,同时获得了中国商飞、中国中车等高端装备领域客户和日照港等无人运输领域客户。公司致力于成为国际一流综合型的电子系统科技服务商、智能网联汽车全栈式解决方案供应商和高级别智能驾驶MaaS解决方案领导者。
模塑科技:公司主要从事汽车保险杠等零部件、塑料制品、模具、模塑高科技产品的开发、生产和销售,年汽车保险杠生产能力达600万套以上,是中国领先的汽车外饰件系统服务供应商。凭借世界一流的生产设备,完善的信息服务系统,强大的生产能力,健全的技术创新运行机制,公司已成为宝马、北京奔驰、上汽通用、上汽大众、奇瑞、捷豹、路虎、沃尔沃、北京现代、蔚来、理想汽车、小鹏汽车等众多知名品牌公司的定点厂商。目前已在无锡、上海、沈阳、武汉、烟台、墨西哥设有生产基地,在北京、上海及江阴设有研发中心。
拓普集团:公司主要从事汽车零部件的研发、生产和销售,产品涵盖八大业务板块,包括汽车减震系统、内外饰系统、轻量化车身、智能座舱部件、热管理系统、底盘系统、空气悬架系统和智能驾驶系统。公司拥有全球领先的实验中心,具备材料级、产品级、系统级和整车级的试验验证能力,承担多家汽车厂的整车级实验。公司在发展智能电动汽车产品线的同时,把握机器人产业快速发展的机遇,拓展机器人产业链关键产品与技术,实现智能汽车与机器人部件业务的协同发展。公司客户结构不断优化,传统车企包括上汽通用、长安福特、吉利等,公司还抓住新能源渗透趋势,特斯拉是大客户。随着市场竞争格局的变化,公司积极拓展赛力斯、小米、比亚迪、理想等大客户,并持续扩大其市场份额。
参考资料:
20241126-招商证券-小米汽车强势崛起,关注产业链投资机遇
20250218-国信证券-汽车:多家车企接入Deepseek,智驾平权时代来临
投资顾问:王德慧(登记编号:A0740621120003),本报告中的信息或意见不构成交易品种的买卖指令或买卖出价,投资者应自主进行投资决策,据此做出的任何投资决策与本公司或作者无关,自行承担风险,本公司和作者不因此承担任何法律责任。
免责声明:以上内容仅供参考学习使用,不作为投资建议,此操作风险自担。投资有风险、入市需谨慎。
推荐阅读
相关股票
相关板块
相关资讯
扫码下载
九方智投app
扫码关注
九方智投公众号
头条热搜
涨幅排行榜
暂无评论
赶快抢个沙发吧