*ST金比易主戛然而止!背后离奇纠纷 退市利剑高悬
*ST金比(002762)筹划近一个月的控制权变更事项戛然而止。
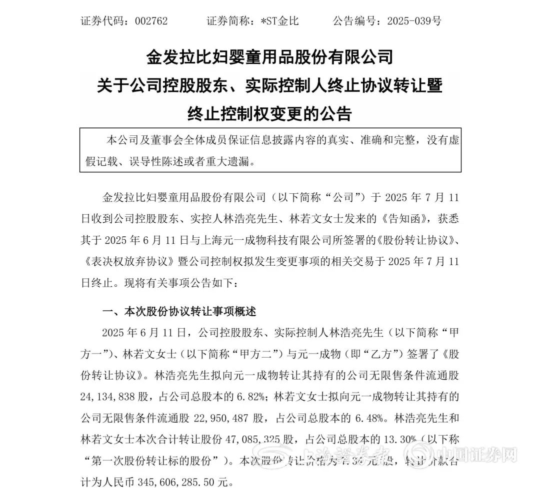
7月11日晚,*ST金比发布公告称,公司控股股东、实际控制人林浩亮、林若文与上海元一成物科技有限公司(下称“元一成物”)签署的《股份转让协议》及《表决权放弃协议》正式终止。

在退市风险尚未解除之际,控股权转让陡生变数,无疑将引发市场对*ST金比“保壳”路径及业务转型可行性的关注与忧虑。
精心设计的易主方案
回溯来看,*ST金比6月11日晚曾公告一份详尽的控制权转让方案。
具体看,林浩亮、林若文拟向元一成物协议转让合计4708万股公司股份,占总股本的13.3%,转让价格为7.34元/股,总价款约3.46亿元。此价格显著高于公告时及当前公司股价。
更关键的是,林浩亮、林若文同意在转让部分股份后,无条件且不可撤销地放弃其剩余持有的合计约39.95%股份对应的表决权。此安排使元一成物在仅持有13.3%股份的情况下,可以实现对上市公司的实际控制。
如果转让顺利完成,陈珂如将成为上市公司新实际控制人。届时*ST金比将改组董事会,元一成物推荐的董事将在董事会中占多数席位。
此外,《股份转让协议》还约定,在第一次股份转让的13.3%股份过户完成后,林浩亮、林若文拟再将其合计持有的*ST金比14.7%的股份转让给元一成物。两次股份转让过户完成后,元一成物将持有*ST金比28%的股份。
彼时,*ST金比公告称,此举旨在为公司引入新的控股股东,优化公司治理结构,提升持续经营能力。对此,市场反应强烈,公告次日公司股价开盘即封涨停。
家族财产清算纠纷成“拦路虎”
然而,这份看似板上钉钉的交易,在短短一个月后宣告流产。
根据*ST金比7月11日收到的控股股东《告知函》及披露的《终止协议》,交易终止的核心原因直指收购方背后的不稳定因素:“现因受让方实际控制人涉及家族财产清算纠纷,对本次交易落实带来不确定性影响,经交易双方友好协商,一致同意终止本次股权转让交易程序。”
7月5日,上海证券报刊发报道《收购方最终控股股东面临强制清算 *ST金比控制权变更遇波折》,已提前揭示上述风险信号。
当时报道指出,收购主体元一成物的最终控股股东上海浩然春晖企业管理合伙企业(有限合伙)目前正面临强制清算,且涉及财产纠纷。这印证了本次公告中提及的“家族财产清算纠纷”及其对交易造成的实质性障碍。
有业内人士告诉记者,家事纷争若持续发酵,将直接影响受让方支付对价和后续表决权安排的稳定性,而上市公司控制权的不确定将触发更多合规性风险,必然遭遇监管压力。
退市利剑高悬
*ST金比在公告中强调,本次终止事项不影响治理与经营,不会对公司当前治理结构及日常生产经营造成影响,不会对公司经营业绩及财务状况产生不利影响。管理团队将继续聚焦“健康宝宝”和“漂亮妈妈”核心业务,并寻求新的业绩增长点。
然而,在退市阴霾的笼罩下,此次控制权变更的失败,使公司再度回到“原点”。
回溯资料,*ST金比创办于1996年,是国内较早从事母婴消费品的研发、设计、生产、销售和服务的企业之一,也是国内知名的母婴品牌运营商。
近年来,*ST金比经营状况不佳。因2024年度扣非净利润-4531.68万元为负值,且扣除后的营业收入低于3亿元,*ST金比今年4月24日起被实施退市风险警示。
今年以来,*ST金比加速自救:一方面将珠海、中山两家医美机构并表,希望借“母婴+医美”模式对冲单一主业下滑;另一方面寻求外部资金接盘,通过控制权转让引入战略资源。
7月11日晚,*ST金比还披露了2025年半年度业绩预告,预计实现营业收入1.6亿元至1.7亿元,比上年同期增长104.45%至117.23%;亏损800万元至1600万元,比上年同期下降190.5%至481%。
一场看似皆大欢喜的控制权易手,在一个颇显“离奇”的纠纷缘由下迅速偃旗息鼓。*ST金比的经历再度提醒市场:在退市新生态下,“卖壳”不是万能解药,任何寄望资本运作的“短平快”路径都可能因为信息不对称、合规瑕疵而半途夭折。其戏剧性的终止,凸显了困境上市公司在引入外部资本过程中的复杂性与高风险。
免责声明:本页所载内容来旨在分享更多信息,不代表九方智投观点,不构成投资建议。据此操作风险自担。投资有风险、入市需谨慎。
推荐阅读
相关股票
相关板块
相关资讯
扫码下载
九方智投app
扫码关注
九方智投公众号
头条热搜
涨幅排行榜
暂无评论
赶快抢个沙发吧