行情中心 沪深京A股 上证指数 板块行情 股市异动 股圈 专题 涨跌情报站 盯盘 港股 研究所 直播 股票开户 智能选股
全球指数
数据中心 资金流向 龙虎榜 融资融券 沪深港通 比价数据 研报数据 公告掘金 新股申购 大宗交易 业绩速递 科技龙头指数

又一券商上调规模上限!A股融资余额已破2.4万亿

来源:财联社 2025-09-25 08:01
点赞
收藏

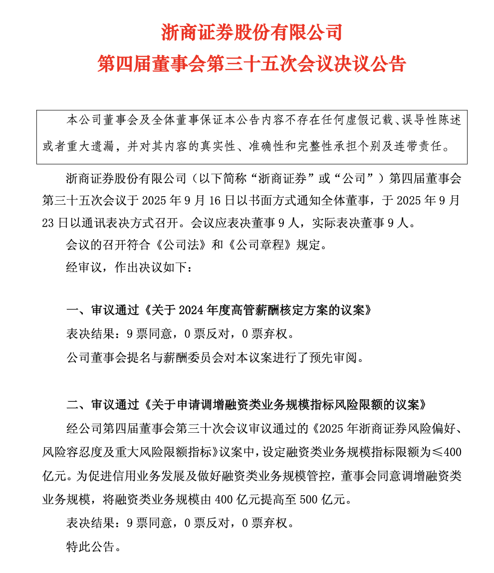
近期券商融资类业务规模上限调整动作频频,浙商证券成为最新一员。

浙商证券最新公告显示公告,董事会全票通过决议,将融资类业务规模上限从原先的400亿元大幅上调至500亿元,这一调整不仅是对公司信用业务发展的战略布局,更折射出当前市场环境下券商对融资业务的积极预判。

据财联社统计,2025年内已有华林证券兴业证券山西证券等至少四家券商先后上调融资类业务规模上限。其中,华林证券动作最为频繁,3月将信用业务总规模上限调至62亿元后,9月再度上调至80亿元,短短半年内两度调整,累计增幅超29%。

券商集体加码的背后,是A股两融市场的持续火热。截至9月23日,A股融资余额突破2.4万亿,单日融资买入额达2778亿元,占A股成交额比重超11%;从参与主体看,8月市场新开两融账户18万户,创年度新高,同比激增381%,截至8月末两融账户总数达1511万户。值得注意的是,尽管市场热度高涨,但当整体杠杆水平保持稳健。

浙商证券上调融资类业务规模上限至500亿

浙商证券最新公告显示,为促进信用业务发展及做好融资类业务规模管控,董事会同意调增融资类业务规模,将融资类业务规模由400亿元提高至500亿元。

回溯此前,浙商证券第三十次董事会审议曾通过《2025年浙商证券风险偏好、风险容忍度及重大风险限额指标》议案中,设定融资类业务规模限额为≤为400亿元。

此次百亿规模的上调,不仅体现了浙商证券对当前市场环境的判断,更彰显了其在信用业务领域进一步拓展的规划。

年内至少四家券商上调融资类业务规模上限

据财联社记者统计,年内至少已有四家券商上调融资类业务规模上限,包括浙商证券华林证券兴业证券山西证券

就在两周前,华林证券公告显示,董事会同意公司信用业务(包括融资融券、以自有资金出资的股票质押式回购交易、约定购回式证券交易及其他信用业务)总规模上限调整为80亿元;同时授权公司经营管理层根据公司及市场情况,在上述总规模范围内决定各信用业务的具体规模,并明确经营管理层作出调整规模决定时需采取有效措施,确保公司净资本及风险控制指标持续符合相关监管要求。

这并不是华林证券首次上调,公司曾在3月29日公告,董事会审议通过将信用业务总规模上限调整为62亿元。短短几个月时间,公司再次上调信用业务总规模上限,幅度达18亿元。

华林证券相关人员表示,近期市场行情向好,融资融券市场规模快速上涨,各券商的规模都有增加,华林融资业务客户需求明显增加,公司此次调整正是为了积极把握市场机遇,更好地满足客户需求。

此外,兴业证券也曾在5月1日公告,董事会通过调整公司信用业务总规模上限的议案,进一步完善公司信用业务布局,以适应市场变化和自身发展需求。

山西证券曾在4月26日审议通过信用业务使用自有资金最大规模不超过110亿元。其中融资融券业务最大规模不超过100亿元;股票质押式回购业务最大规模不超过10亿元。而在此前山西证券信用业务上限为100亿,两融上限80亿,股票质押上限20亿。

业内人士认为,多家券商上调融资类业务规模上限,主要是基于市场火热的两融业务需求,公司可能将授权两融业务更多额度,满足投资者的融资需求,同时也有助于券商在激烈的市场竞争中抢占更多市场份额,提升自身业务收入。

融资余额突破2.4万亿

在市场整体向好的背景下,杠杆资金也在积极入场,A股融资余额呈现出稳步攀升的态势,成为推动市场上涨的重要力量之一。

截至2025年9月23日,A股融资余额达到2.4万亿元,这是今年以来第二个交易日融资余额突破2.4万亿。融资余额占流通市值的比例为2.52%,单日融资买入额为2778亿元,融资买入额占A股成交额比重为11.03%。

值得注意的是,尽管当前两融业务呈现出火热态势,但市场整体杠杆水平仍保持稳健。当前融资余额占流通市值比低于历史峰值4.72%,融资买入额占A股成交额比重处于历史中枢水平,历史最高位19.26%,同时市场平均维持担保比例仍维持在高位。

两融业务持续火热

中证数据显示,8月份市场新开融资融券账户18万户,这一月度数据不仅同比增长381%,环比增长48%,更创本年度最高。从两融账户月度账户数据变化来看,融资融券账户数整体呈现稳步上升趋势,尤其是8月份,新开账户数实现大幅增长,市场参与热情空前高涨,截至8月末,市场融资融券账户总数已达1511万户。

据ifind数据显示,截至9月23日,A股两融个人投资者数量达到767.73万名,机构投资者达50080户,参与交易的投资者数量达521496名,有融资融券负债的投资者数量达1813297名,较年初均显著增长。

不仅如此,财联社记者还从多家券商营业部从业人员处了解到,近期客户咨询量明显增多,两融业务咨询量与实际开通量同步攀升,是客户咨询焦点之一。如何融资、如何划转股票作为担保品、如何还款、如何转出两融账户资金、维持担保比例等问题均是客户较为关心的。

(来源:
财联社)
原标题:
融资额度增加百亿,又一券商上调规模上限,A股融资余额已破2.4万亿

免责声明:本页所载内容来旨在分享更多信息,不代表九方智投观点,不构成投资建议。据此操作风险自担。投资有风险、入市需谨慎。

举报

写评论

声明:用户发表的所有言论等仅代表个人观点,与本网站立场无关,不对您构成任何投资建议。《九方智投用户互动发言管理规定》

发布
0条评论

暂无评论

赶快抢个沙发吧

推荐阅读

相关股票

相关板块

  • 板块名称
  • 最新价
  • 涨跌幅

相关资讯

扫码下载

九方智投app

扫码关注

九方智投公众号

头条热搜

涨幅排行榜

  • 上证A股
  • 深证A股
  • 科创板
  • 排名
  • 股票名称
  • 最新价
  • 涨跌幅
  • 股圈