“牛市旗手”现涨停潮!冷门板块业绩炸裂(附名单)
A股大反攻,万亿成交额回来了!
今日,A股三大指数放量反弹。截至收盘,沪指涨1.17%,深证成指涨2.15%;创业板指涨幅最高,达3.34%。
个股涨多跌少,沪深京三市共计3931股收涨,1293股收跌;市场成交额突破1万亿大关,为10909.18亿元,较昨日放量3100亿元以上;换手率也有明显提升,为3.19%。

从资金面上来看,北上资金大举入市,全天成交净买入224.49亿元,单日净买入额创陆股通开通以来新高。
回顾历史,北上资金共有5次单日成交净买入额超过200亿元,2019年有1次,2021年出现3次,2024年目前为1次。

由上述数据可知,北上资金大幅净买入在多数情况下或达到助推当日A股行情的效果,但由于只是单日资金的净流入,并非形成了长期趋势,所以对大盘后续的走势参考意义有限。
近期,受外部冲击的影响,人民币兑美元汇率出现波动,但实际上,人民币对一篮子货币保持稳定,且还有一定的升值。若在未来的一段时间内,人民币汇率处于缓慢波动升值区间,则有利于外资对于A股资产的积极配置,进而形成国际资本的持续流入,对A股资产价格形成支撑。
券商板块掀起涨停潮
4月26日,券商板块高开高走。申万证券Ⅱ指数午后快速拉升,收盘大涨6.04%,全天成交512亿元。成份股掀起涨停潮,其中国盛金控竞价阶段涨停,太平洋、浙商证券、首创证券、中国银河、方正证券、中金公司、锦龙股份等券商股均于午后或尾盘封板涨停。

消息面上,4月25日,国务院发布关于金融企业国有资产管理情况专项报告审议意见的研究处理情况和整改问责情况的报告。
报告指出,要推动金融国资国企提质增效,集中力量打造金融业“国家队”。研究起草加强国有金融资本管理行动方案,推进国有大型金融企业对标世界一流金融企业,突出主业、做精专业,不断提升竞争力和国际影响力。研究制定推进保险业等高质量发展的指导意见,推进非银行金融机构规范发展。推动头部证券公司做强做优,支持上海、深圳证券交易所建设世界一流交易所。
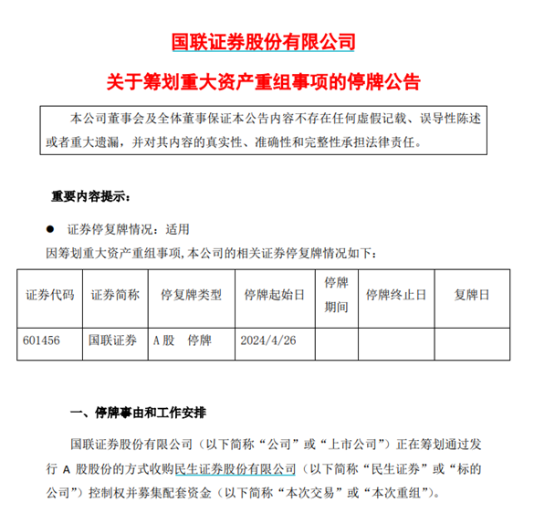
同日晚间,国联证券公告重大资产重组事项。公司正在筹划通过发行A股股份的方式收购民生证券控制权并募集配套资金。本次交易预计构成重大资产重组,公司A股股票将于2024年4月26日开市起停牌,预计停牌时间不超过10个交易日。

实际上,除了国联证券与民生证券的重组,其余券商的重新组合也在持续推进。
浙商证券此前公告,拟通过协议转让方式受让国都证券约11.16亿股股份(对应股份总数约19.15%),受让完成后,公司将成国都证券第一大股东。
方正证券也曾表示,公司将督促实控人中国平安按照监管要求,解决公司与平安证券的同业竞争问题。

国泰君安认为,“新国九条”将加强监管,推动证券基金行业回归本源,支持头部机构通过并购重组、组织创新等方式提升核心竞争力;预计行业整合有望加速,这使得具备专业化能力、合规经营的头部券商更为受益。
轮胎板块业绩集体炸裂
近日,国内轮胎龙头玲珑轮胎交出了一份十分亮眼的业绩答卷。根据公司年报,2023年,玲珑轮胎实现营收201.65亿元,同比增长18.58%;归母净利润13.91亿元,同比增长376.88%。
截至目前,8家A股轮胎上市公司均已发布2023年业绩相关报告,业绩表现相当“炸裂”。从净利润变动来看,通用股份、S佳通、玲珑轮胎、风神股份、赛轮轮胎均实现同比翻倍增长,幅度依次为1175.49%、432%、376.88%、312.74%和132.77%;贵州轮胎和三角轮胎净利润增幅均在90%左右,青岛双星实现大幅减亏。
2023年,经济运行整体向好,轮胎行业需求显著恢复,拉动相关上市公司营收表现;另一方面,轮胎企业成本端压力也迎来大幅缓解。据百川盈孚,2023年合成胶、天然橡胶、钢丝、炭黑、帘子布均价同比分别下降13%、2.5%、9.9%、2.8%、12.5%,企业盈利能力显著回升。
外资也较为看好这一赛道。截至4月25日,北上资金对通用股份持股量较2023年底增长143.12%;贵州轮胎和赛轮轮胎的持股量也分别增长了93.44%、36.55%。
国金证券表示,继续推荐轮胎产业链出海的方向,需求端持续且确定,轮胎企业中短期业绩继续向好,长期依托性价比优势实现全球替代。在行业供需双好的背景下,关注企业扩产带来的上游设备端的机会。

免责声明:本页所载内容来旨在分享更多信息,不代表九方智投观点,不构成投资建议。据此操作风险自担。投资有风险、入市需谨慎。
推荐阅读
相关股票
相关板块
相关资讯
扫码下载
九方智投app
扫码关注
九方智投公众号
头条热搜
涨幅排行榜
暂无评论
赶快抢个沙发吧