濒临退市却能连拉6个涨停!这家公司到底怎么了?

阅前小互动:暴风集团明天还能连板吗?文末下方评论
请不到CFO、濒临退市却迎来连续涨停板,深交所发函都挡不住涨停的脚步……暴风集团上演“末日狂欢”,背后游资击鼓传花。
暴风集团连续六涨停
6月4日,暴风集团早盘再度涨停,至此已实现6连板。
从盘面上来看,自5月28日起,暴风集团股价便开始大幅拉升,6个交易日内连续录得6个涨停,期间股价累涨超77%。截至今日午间收盘,其股价报于2.57元,办个交易日换手高达9.57%,成交额为5937万,最新总市值为8.48亿元。

值得一提的是,即使深交所下发关注函也未能阻挡暴风集团的猛涨。
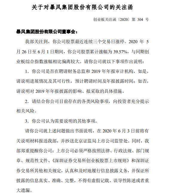
从5月28日至6月1日,暴风集团连续3个涨停后,于6月2日早间收到深交所下发的关注函,要求说明是否在聘请财务总监和2019年年报审计机构;同时向投资者充分提示相关风险等。

当日暴风集团继续涨停,收报2.13元,换手率超过20%。
在5月26日,暴风集团曾报价1.33元创历史新低。从当时的低点算起,短短一周多的时间,暴风集团股价自上周的历史最低位已累计拉升了90%以上,并重新站上60日均线之上。
或已进入退市倒计时
事实上,暴风集团已处于退市边缘。即使股价暴涨,也不代表暴风集团可以彻底摆脱退市的命运。
今年4月22日,暴风集团公告称,公司尚未完成聘任首席财务官的工作,现有员工无法承担2020年第一季度报告的编制任务;自公司披露与审计机构终止合作后,公司暂无年报审计机构,预计无法在法定期限内披露2019年年度报告。

从去年12月以来,暴风集团一直未能找到愿意接手的审计机构。
根据股票上市规则,在法定披露期限届满之日(4月30日)起两个月内仍未披露年度报告,交易所可以决定暂停其股票上市。被暂停上市后一个月内仍未能披露年度报告,深圳证券交易所有权决定终止公司股票上市交易。
同时,作为创业板公司,暴风集团并不会实行ST制度,符合退市条件的将直接退市。
这意味着,暴风集团的最后期限是6月30日,若仍未能完成年报披露工作,将面临暂停上市的风险。
6月3日,暴风集团在公告中再次提示暂停上市风险,“截至目前,公司现有员工无法承担 2019 年业绩预告、业绩快报和 2020年第一季度业绩预告、第一季度报告的编制工作,公司无法按相关规则的要求披露 2019 年业绩预告、业绩快报和 2020 年第一季度业绩预告、第一季度报告。”

有业内人士表示,目前距离年报、季报披露的最后期限仅剩20多天。2019年年报、2020年一季报几乎是不可能完成的任务,退市几乎已成定局。
大量游资杀入抄底
面对这样一家大概率退市的公司,究竟谁在主导末日狂欢?
有分析人士表示,暴风集团连扳背后游资炒作迹象明显。由于暴风集团股价较低,炒作不需要动用太多资金。往往只需要几百万元就能榜上有名进入前五之列。

因此大量游资便趁机杀入抄底,通过买进卖出的操作短线投机套利。龙虎榜数据显示,海通证券贵阳富水北路营业部、财通证券温岭中华路营业部曾反复进入该股。
6月1日财通证券温岭中华路营业部、东方财富拉萨团结路第二营业部等老牌游资,均现身买入前五之列。
6月2日,财通证券温岭中华路营业部已套现离场,海通证券贵阳富水北路营业部则再度买入“接盘”,而该营业部近期已经4度出击暴风集团,仅5月29日至6月2日三个交易日累计净买入超400万。

6月3日,盘后龙虎榜数据显示,一机构趁势卖出236万。营业部方面,只有江海证券有限公司哈尔滨西大直街证券营业部净买入234万元,其他营业部席位买卖相当。

证监会已对其立案调查
暴风集团的退市风险还不止是定期报告无法按时披露。
5月20日晚间,暴风集团发布公告称,收到证监会调查通知书。因未按期披露定期报告,涉嫌信息披露违法违规,证监会决定对暴风集团进行立案调查。

此前,暴风集团就因涉嫌信息披露违法违规,曾在2019年9月被证监会立案,至今尚未公布调查结果。
暴风集团2019年9月30日合并财务报表归属于母公司所有者的净资产为-63,344.99万元(未经审计),公司存在经审计后2019年末归属于上市公司股东的净资产为负的风险。
根据相关规定,若公司经审计的2019年度财务会计报告显示2019年年末的净资产为负,深圳证券交易所可以决定暂停公司股票上市。
员工仅剩10余人
暴风上市之后,市值一度达到400亿元,但在股价暴跌97%、创始人兼董事长冯鑫被抓之后,其余高级管理人员已经全部辞职,公司目前处境惨淡。
6月3日发布的风险提示公告中,暴风表示公司员工持续大量流失,仅剩10余人,没有首席财务官,也没有证券事务代表,同时存在拖欠部分员工工资的情形。

另外,公司还欠了很多还不上的债。
根据此前公告,暴风表示暴收到北京仲裁委员会送达的《裁决书》,裁决其向上海歌斐资产管理有限公司支付转让价款、违约金等合计4.7亿元,但截止2019年9月30日,暴风集团的净资产为-63344.99万元。
根据不完全统计,自2019年8月30日暴风集团发布首份暂停上市风险提示公告以来,至今已经发布超过40次暂停上市风险提示公告。
此外,公司还收到了10次以上的关注函、问询函、诉讼仲裁、公开谴责处分等。
(来源:中国基金报)
免责声明:以上内容仅供参考学习使用,不作为投资建议,此操作风险自担。投资有风险、入市需谨慎。
推荐阅读
相关股票
相关板块
相关资讯
扫码下载
九方智投app
扫码关注
九方智投公众号
头条热搜
涨幅排行榜
暂无评论
赶快抢个沙发吧