这种化工原料8月提价!产业链影响几何?
化工牛股哪家强?万华化学算一个。
7月30日,万华化学大幅高开,再创新高,此后虽有小幅回落,收盘时仍上涨2.16%,公司总市值超过2100亿元。

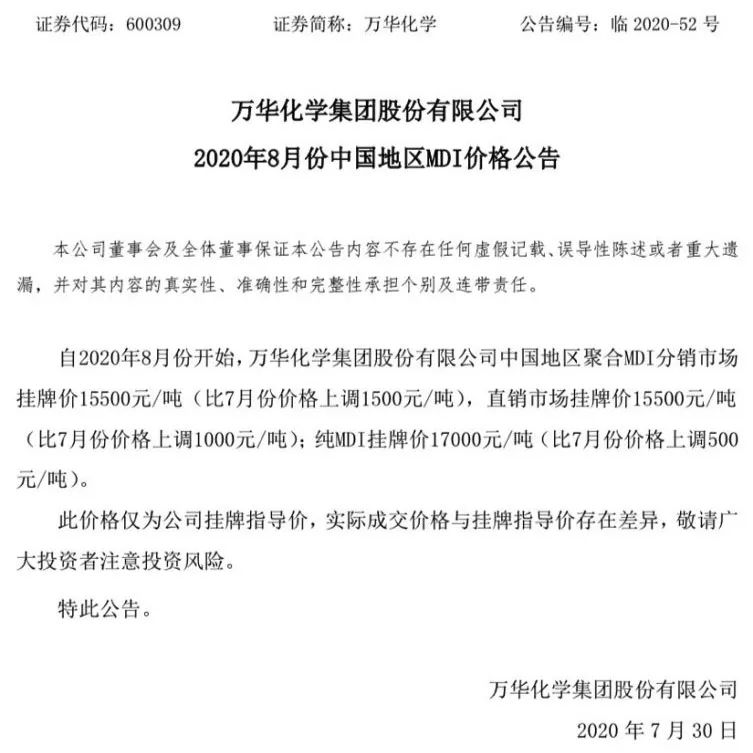
上涨来自产品提价。7月29日晚间,万华化学发布提价公告:自2020年8月份开始,公司中国地区聚合MDI分销市场挂牌价15500元/吨(比7月份价格上调1500元/吨),直销市场挂牌价15500元/吨(比7月份价格上调1000元/吨);纯MDI挂牌价17000元/吨(比7月份价格上调500元/吨)。

在业内人士看来,进入7月后,MDI(二苯甲烷二异氰酸酯)和TDI(甲苯二异氰酸酯)全球性检修和不可抗力因素频出,使得供应偏紧张。同时,MDI和TDI产业链下游的市场需求有望在下半年增强,两方面因素叠加或利好相关龙头公司。
MDI、TDI全球供应大幅减少
7月以来,因为产能检修和不可抗力,全球已有MDI产能110万吨/年(占全球总产能12.4%)、TDI产能81万吨/年(占全球总产能24.3%)受到影响。
7月1日,万华烟台工业园MDI装置(60万吨/年)、TDI装置(30万吨/年)开始停产检修,预计检修45天左右。
7月22日,科思创德国MDI装置(20万吨/年)停产,对欧洲、非洲和中东地区宣布不可抗力,主要因为生产系统漏水产生机械故障导致的。原定于8月检修计划前生产的MDI库存将因此延迟,目前恢复时间暂时无法确定。
7月24日,巴斯夫证实公司位于路易斯安那州盖斯马市的TDI(16万吨/年)工厂遭遇不可抗力。
8月,甘肃银光两套TDI装置(共10万吨/年)计划停车检修,7月限量供应,2020上半年公司装置单吨成本约为9500元/吨。
7月28日,万华化学公告子公司BC公司的MDI装置(30万吨/年)、TDI装置(25万吨/年)将于2020年8月8日开始陆续停车检修,预计检修40天左右。
MDI、TDI是制备聚氨酯最主要的原料之一。聚氨酯具有橡胶、塑料的双重优点,广泛应用于化工、轻工、纺织、建筑、家电、建材、交通运输、航天等领域。

今年6月1日以来,MDI(左)、TDI(左)价格明显上涨。来源:百川盈孚
产业链下游:生产成本承压
供方产能大幅减少,叠加产业链下游的市场需求增强,让业内人士普遍看好MDI、TDI未来价格走势,
MDI下游产业链主要涉及冰箱冷柜、建筑保温(聚合MDI)等领域。卓创资讯认为,5月以后冰箱行业产销进入了上升渠道,冷柜行业产销增势也日趋良好,外墙、管道保温行业8月份也会进入传统旺季,料8月份市场整体需求较7月份或有所增加

TDI主要用于生产聚氨酯(PU)软泡,用于室内装潢、床垫和汽车座椅等。目前汽车、地产等TDI终端市场已有所回暖,对家具和床上用品等的需求逐渐接近疫情前水平,需求方开始补仓,内外贸海绵制品订单有所恢复,厂家挺市态度明朗。
此轮涨价对下游企业影响大吗?
有化工行业人士告诉记者,受疫情影响,上半年聚氨酯行业的需求萎缩较大,供给余量导致MDI和TDI价格下滑,随着疫情缓解带来的需求反弹和供给的收缩,聚氨酯相关产品价格或会反弹。
“短期看影响不会太大,长期肯定会影响下游厂家的生产成本。TDI方面,目前今年最高价在1月份,现在的价格还在下游厂家的接受范围内。MDI产品易储存,这个产品被众多行业内外人士认为是‘理想的理财产品’,而下游工厂很多采购属于‘投机性采购’,下游很多采购意愿不是来自于‘库存需要’,而是以价格是否合适进行采购。去年下半年以来原料价格都比较低,估计不少企业都会有一些库存。”上述业内人士说。
MDI、TDI国内龙头企业集中度高
万华化学:MDI、TDI双料龙头,MDI全球产能第一
MDI、TDI行业壁垒高,龙头企业集中度高。目前全球只有巴斯夫、科思创和万华化学等少数企业可以生产MDI。其中,万华化学拥有MDI产能180万吨/年,2020年权益产能有望达到290万吨,为全球第一,公司在成本上具有优势。
公司表示,正在不断延伸聚氨酯的产业链,产品附加值继续提升,聚氨酯板块的盈利情况良好。2019年公司成立聚氨酯事业部,通过内部组织架构优化、管理效率提升。MDI方面,公司在全球各区域根据不同区域市场需求情况,采取针对性的销售策略,保持了较好的利润。
据了解,目前公司已在全球建成烟台、宁波、欧洲匈牙利三大一体化化工工业园,已经发展成为极具竞争优势的聚氨酯、石化、精细化学品及新材料供应商,MDI、TDI、ADI、聚醚、TPU等产品主流供应商。
国金证券认为,万华化学作为行业龙头,以挂牌价释放积极的市场信号,行业内企业通过控量保价,以带动产品中枢价格的逐步恢复,从而增厚公司的盈利水平。
沧州大化:积极发展TDI高端应用领域
记者从沧州大化了解,公司是我国首家规模生产TDI的公司,经过十几年的发展,在引进瑞典国际化工技术的基础上,进行了一系列技术改造,并获得了部分自主知识产权,公司在国内TDI生产领域具有重要地位。2019年,沧州大化TDI产量14.89万吨,占国内总产量的14.8%左右。
据介绍,在TDI高端应用领域,国外产品始终占据主导地位,公司历经数百次科学实验,取得重大技术突破,成功进入到聚氨酯高端应用领域,大大提升了公司TDI产品市场竞争力。公司表示,现有TDI装置的运行管理水平一直位居同行业前列,通过持续技术改造提升,生产能耗不断降低,始终居国内同类装置先进水平;公司长期不懈的安全生产管理和优良的生产技术骨干队伍,保持了企业较高的生产技术管理水平,确保了装置长周期安全稳定运行。
(文章来源:上海证券报)
免责声明:以上内容仅供参考学习使用,不作为投资建议,此操作风险自担。投资有风险、入市需谨慎。
推荐阅读
相关股票
相关板块
相关资讯
扫码下载
九方智投app
扫码关注
九方智投公众号
头条热搜
涨幅排行榜
暂无评论
赶快抢个沙发吧