行情中心 沪深京A股 上证指数 板块行情 股市异动 股圈 专题 涨跌情报站 盯盘 港股 研究所 直播 股票开户 智能选股
全球指数
数据中心 资金流向 龙虎榜 融资融券 沪深港通 比价数据 研报数据 公告掘金 新股申购 大宗交易 业绩速递

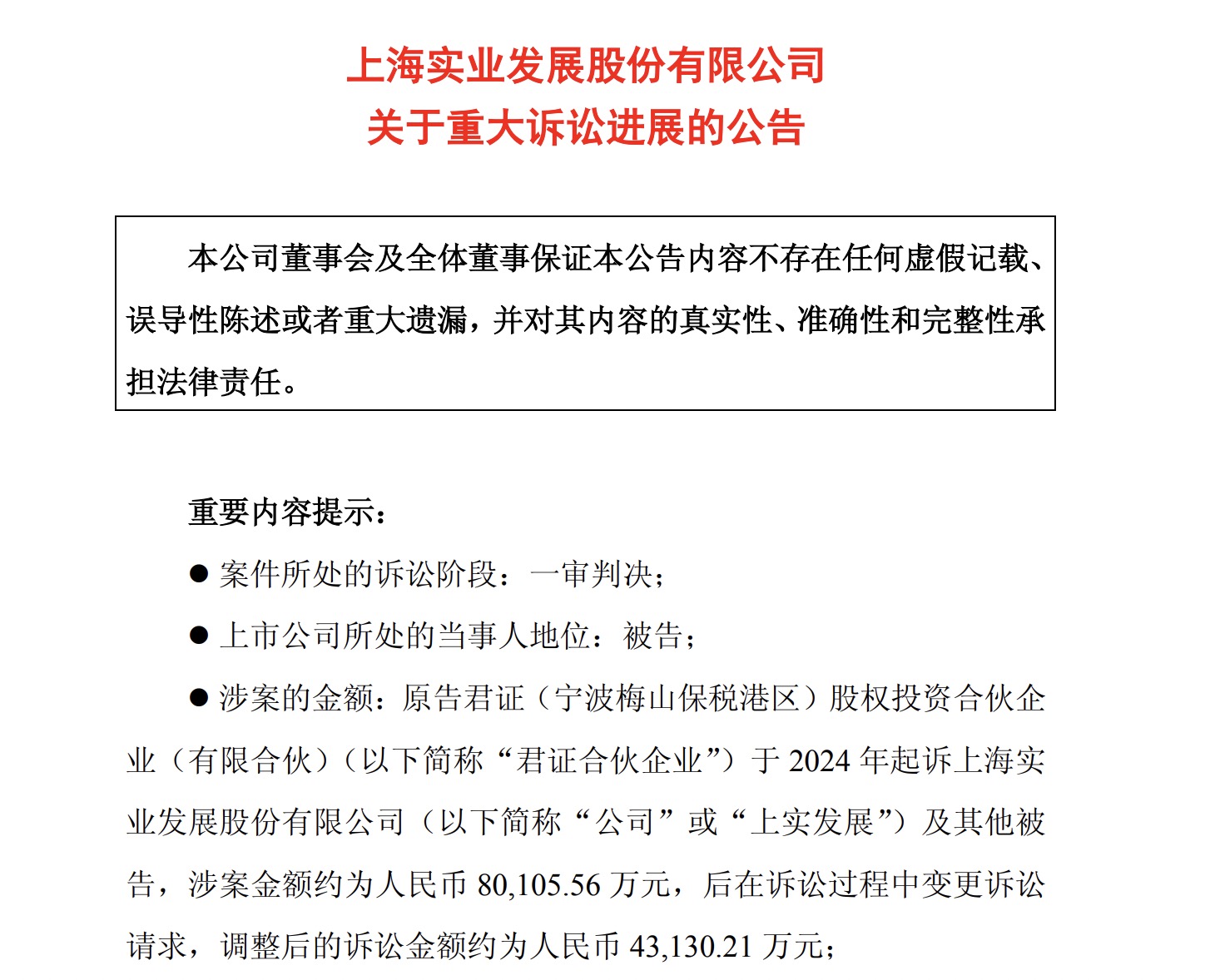
私募起诉上市公司!4.3亿索赔一审败诉

来源:财联社 2026-04-07 13:57
点赞
收藏

定增并非保本投资,亏损也是常态。一家私募十年定增深套,遭遇财务造假“黑天鹅”后怒告上市公司。

上实发展近日公告,公司作为被告方,已收到上海金融法院送达的《民事判决书》,该院已一审驳回原告方君证(宁波梅山保税港区)股权投资合伙企业(有限合伙)(以下简称:君证合伙企业)的全部诉讼请求,认定原告的投资决定与案涉虚假陈述之间的交易因果关系并不成立,无权要求被告赔偿投资损失。此外,该案件220.01万元的受理费也由君证合伙企业负担。

上实发展与君证合伙企业的这场法律纠纷,要追溯至10年前的定增项目。

2016年1月,君证合伙企业以每股11.63元价格、总投入5.99亿元认购上实发展5146.8万股的定增股份,锁定期36个月,到了解禁日即2019年1月22日,上实发展的收盘价已跌至4.74元,较定增发行价格已跌近六成。

然而,上实发展该轮定增募投项目龙创节能(后更名为上实龙创)2022年被爆出长达6年系统性财务造假,直接导致上实发展连续6年财务报表存在虚假记载。2024年4月至6月,上实发展及多位高管、上实龙创董事长均被上海证监局予以警告,并处以大额罚款,合计罚款2545万元。当年9月,上实龙创原董事长曹文龙等人获刑事判决。

随后,君证合伙企业先以合同纠纷为案由起诉上实发展及其他被告,并指控上实发展存在欺诈发行,索赔金额约8.01亿元。后在诉讼过程中将案由调整为证券虚假陈述责任纠纷,索赔金额调整为4.31亿元,并要求依法判决共计35万元的诉讼费用及律师费。

值得注意的是,今年3月披露的裁判文书显示,2名普通散户同样以证券虚假陈述责任纠纷起诉上实发展,均胜诉并获赔,为何同一案由会出现不同的判决结果呢?

六年“造假”曝光,监管重罚落地

上述定增落地后第六年,上实发展收到上交所监管工作函,被要求就上实龙创应收类账款事项开展自查。经初步自查,截至2021年年末,上实龙创未经审计的应收类款项合计约26.15亿元,其中部分业务或涉及融资性贸易,相关应收类账款或存在不可收回的重大经营风险。同年4月,上交所再次下发信披监管问询函,要求公司对会计更正、资金占用、非标内控审计意见等予以披露。

经监管查明,2016年至2021年,上实龙创时任董事长曹某龙,通过虚构合同、虚增业务实施进度、实施空转自循环贸易以及参与军民融合贸易等方式,合计虚增收入47.22亿元、虚增利润总额6.14亿元,导致上实发展同期度财务报表存在虚假记载。

这一造假行为导致上实发展2017年年报少计商誉减值2.2亿元,占当期披露总利润的18.31%;导致上实发展2021年年报少计提坏账准备8.09亿元,占当期披露总利润的52.36%。

2024年4月,针对未及时披露预计经营业绩发生亏损、未及时披露订立重要合同、2016年至2021年年报存在虚假记载等情形,上海证监局对上实发展给予警告,并合计罚款850万元,时任董事长曾某、时任财务总监袁某行、时任总裁徐某冰、时任总裁唐某、时任副总裁汪某俊、时任副总裁郭某民,均被给予警告,并分别被罚400万元、300万元、210万元、210万元、100万元、75万元。

同年6月,上实龙创时任董事长曹某龙被上海证监局给予警告、罚款400万元,并被采取10年证券市场禁入措施。3个月后,上海市第二中级人民法院出具刑事判决书,对上实龙创原董事长兼总经理曹文龙等人作出一审刑事判决。2025年12月,上海市高级人民法院对曹文龙作出二审判决。

同案为何不同判?

对于君证合伙企业的诉讼请求,上实发展明确表示不同意,并在答辩中提出了六点核心主张:一、明确原告作为专业投资者,投资决策不应被认定为依赖案涉信息作出;二、强调本案属于专业投资者参与的“场外”“非公开发行”而引起的纠纷,依法应按一般侵权的相关要件审查;三、认为评估机构采用的收益法及标的公司的盈利预测报告均属预测性信息,依法不构成虚假陈述;四、指出原告所主张的两项信息披露内容不具备重大性;五、进一步主张原告的缔约行为发生于案涉信息披露之前,二者之间不存在因果关系;六、重申原告的认购价格并未受相关信息披露内容的影响。

实际上,君证合伙企业将案由调整为证券虚假陈述责任纠纷,是有现实参照。

今年3月16日,上海金融法院公开两起证券虚假陈述责任纠纷一审判决结果,投资者董某、盛某均起诉上实发展及曾某、唐某等高管,均获胜诉。该院认定这2位投资者在虚假陈述实施日至揭露日期间买入股票,并在揭露日后因卖出或持续持有产生损失的,损失与虚假陈述行为之间存在因果关系。

最终判决结果显示,被告上实发展需向原告盛某支付赔偿共计15.81万元,其中包括投资差额损失15.79万元、佣金损失47.37元及印花税损失157.89元;需向原告董某支付赔偿共计3.69万元,包括投资差额损失3.68万元、佣金损失11.05元及印花税损失36.83元。与此同时,该院判决数名被告高管在相应比例内承担连带赔偿责任。

这与君证合伙企业的败诉形成鲜明对比。散户在二级市场买入股票的行为受到法律推定的保护;而君证作为专业机构,是在虚假陈述发生前通过定增认购并长期锁仓。投资模式与交易时点的根本差异,导致法院对“交易因果关系”作出了截然相反的认定。

事实上,这并非上实发展与君证合伙企业的首次交锋。早在2024年5月,君证合伙企业就曾向上实发展提交临时议案,直指公司分红水平显著低于市场平均,并建议将2023年度每股现金分红大幅提高至0.15元,远超原预案的0.021元。但在后续的股东大会上,该议案因超过91%的反对票而未能通过。

据中基协,君证合伙企业是一只私募股权投资基金,该私募管理人是君证资本。这是一家股权类私募,成立于2014年5月,次年2月完成登记,注册资本5000万元,实缴比例仅为10%。该私募在管规模区间在0-5亿元,机构信息最后更新时间是2025年7月。

天眼查显示,君证资本目前由上海君证投资、国泰君安投资、上海君证投资管理企业(有限合伙)分别持股55%、25%、20%。

登记为君证资本法定代表人、董事长兼总经理的何斌,曾在原国泰君安体系任职多年。1999 年12月,何斌加入国泰君安,历任收购兼并部、资本运作总部、上市办、人力资源总部等部门高管,2006年12月出任国泰君安证券总裁助理;自2008年10月起,何斌又历任国泰君安创投总裁、董事长;2014年5月,何斌开始执掌君证资本,2016年10月,又成为证券类私募君证资管的法定代表人兼执行董事。

定增“天团”悉数亏损,坚守者浮亏六成

上实发展2016年1月39.02亿元定增募资,除了君证合伙企业外,上投资产、上银基金、中信证券、长城资产、中融鼎新以及曹文龙均有认购定增股份,分别投入10亿元、6.73亿元、5.25亿元、4.49亿元、4.22亿元、2.34亿元,依次获配8598.45万股、5790.15万股、5146.8万股、4516.32万股、3860.1万股、3628.5万股、2012.04万股。

较2015年年末十大股东而言,上述7名投资者,全部新进定增股票发行后前十大股东名单。

据公开数据,自2026年一季度至2019年一季度,上述7名股东均位列上实发展十大股东。到了2019年二季度,上银基金、曹文龙退出该股十大股东;2020年一季度、三季度,中信证券、北京中融鼎新依次退出该行列;2025年四季度,上银基金也退出了该股十大股东。

回顾来看,上实发展2019年二季度股票均价为10.06元,最高价为12.57元;2020年一季度、三季度及2025年四季度的股票均价分别为5.56元、5.94元、6.47元。由此,已退出的投资者也均有不同程度亏损。

截至2025年年末,上投资产、君证合伙企业、长城资产仍位列上实发展十大股东之中,分别持股11177.99万股、6690.84万股、3177.05万股。

而以最新收盘价即4.69元计算,上投资产、君证合伙企业、长城资产的对应持仓总市值分别为5.24 亿元、3.14 亿元、1.49 亿元,不考虑分红的因素,也较初始投入亏近六成,分别亏损4.76亿元、2.85亿元、3亿元。

(来源:
财联社)
原标题:
十年定增深套六成!私募起诉上市公司,4.3亿索赔一审败诉

免责声明:本页所载内容来旨在分享更多信息,不代表九方智投观点,不构成投资建议。据此操作风险自担。投资有风险、入市需谨慎。

举报

写评论

声明:用户发表的所有言论等仅代表个人观点,与本网站立场无关,不对您构成任何投资建议。《九方智投用户互动发言管理规定》

发布
0条评论

暂无评论

赶快抢个沙发吧

推荐阅读

相关股票

相关板块

  • 板块名称
  • 最新价
  • 涨跌幅

相关资讯

扫码下载

九方智投app

扫码关注

九方智投公众号

头条热搜

涨幅排行榜

  • 上证A股
  • 深证A股
  • 科创板
  • 排名
  • 股票名称
  • 最新价
  • 涨跌幅
  • 股圈