盘后!A股迎来重磅利好!
刚刚,今天大幅拉升的保险板块,迎“长钱长投”的政策利好!
12月5日,A股和港股的保险股持续拉升。截至A股收盘,中国太保涨超6%,中国平安涨超5%,中国人保、中国人寿等跟涨。截至港股收盘,中国平安涨超6%,中国人寿涨5%,中国太保、新华保险等跟涨。
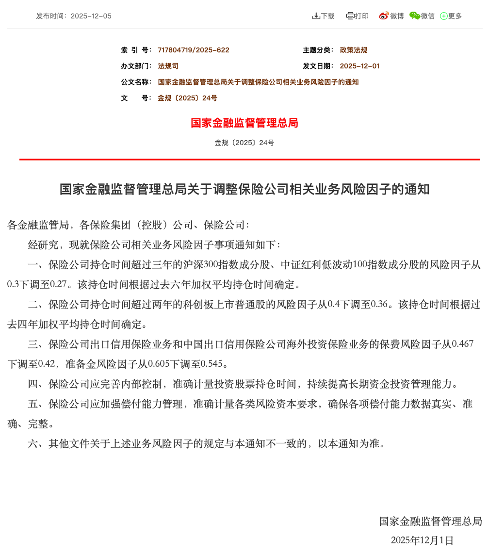
12月5日下午,金融监管总局官网发布《关于调整保险公司相关业务风险因子的通知》(下称《通知》)。其中,针对保险公司投资的沪深300指数成份股、中证红利低波动100指数成份股,以及科创板股票的风险因子,持仓时间分别超过三年、两年的,将可以享受较低的风险因子。
这一政策回应了业界期待。据悉,风险因子降低,意味着相关投资的资本占用降低,偿付能力压力“松绑”,为保险公司后续进一步投资操作或增持股票提供更大空间。金融监管总局有关司局负责人表示,此举旨在培育壮大耐心资本、支持科技创新。
下调保险公司相关业务风险因子
根据《通知》,保险公司持仓时间超过三年的沪深300指数成份股、中证红利低波动100指数成份股的风险因子从0.3下调至0.27。该持仓时间根据过去六年加权平均持仓时间确定。
保险公司持仓时间超过两年的科创板上市普通股的风险因子从0.4下调至0.36。该持仓时间根据过去四年加权平均持仓时间确定。

业内人士表示,偿付能力资本占用的风险因子降低,意味着保险公司股票投资的资本消耗降低,对应着偿付能力充足率提高,这为后续进一步增持股票和投资操作提供了更多空间。
关于偿付能力监管规则的调整备受保险公司关注,上述调整将惠及投资相关股票满足条件的所有保险公司。
此外,《通知》调整了保险公司出口信用保险业务和中国出口信用保险公司海外投资保险业务的保费风险因子、准备金风险因子,引导保险公司加大对外贸企业支持力度、有效服务国家战略。
金融监管总局有关司局负责人答记者问时介绍了《通知》出台背景。为有效防范风险,引导保险公司提高长期投资管理能力,强化资产负债匹配管理,更好发挥保险资金耐心资本作用,有效服务实体经济,急需完善偿付能力相关标准,推动保险公司持续稳健经营。
回应业界期待
据券商中国记者此前了解,在低利率市场环境下,保险公司对权益类资产配置提升有潜在需求,结合偿付能力情况,业界对优化权益类资产投资的偿付能力政策的呼声较多。
有不少业内人士建议,从投资领域和持有期限等维度细化风险因子分类,给予长期投资的符合战略导向的股票一定的资本优待。
例如,今年5月,国寿资产党委书记、总裁于泳曾撰文提到,建议继续优化偿付能力监管规则,可从投资领域和持有期限等维度细化风险因子分类,对高股息股票、主要宽基成份股、公募REITs、投资战略性新兴产业的未上市公司股权等资产的风险因子进一步优化。
另外,据券商中国记者了解,部分业内人士期待,“持有期超过一年”的相关股票投资能享受资本优待。与之相比,此次金融监管总局政策给予偿付能力优待所要求的股票投资时间更长。科创板股票为两年以上,沪深300指数成份股、中证红利低波动100指数成份股为三年以上。
有业内人士对此理解为,监管部门此举更明确地是要引导保险资金在资本市场“长钱长投”。事实上,这更利于险资发挥市场“压舱石”和“稳定器”作用,对资本市场“慢牛”更加有利。
不断优化偿付能力监管标准
近年来,金融监管总局已多次就偿付能力政策进行优化调整,引导保险资金更好支持资本市场和实体经济。
2023年9月,金融监管总局发布《关于优化保险公司偿付能力监管标准的通知》,其中举措包括,将保险公司投资沪深300指数成份股,风险因子从0.35调整为0.3;投资科创板上市普通股票,风险因子从0.45调整为0.4。
今年5月7日,金融监管总局局长李云泽在国新办新闻发布会上表示,充分发挥保险资金作为耐心资本和长期资本的作用,加大入市稳市力度,下一步将推出三条措施支持稳定和活跃资本市场。其中就包括调整偿付能力监管规则,将股票投资的风险因子进一步调降10%,鼓励保险公司加大入市力度。彼时,多位保险公司人士认为,“普降10%”的政策“超预期”。
下一步,金融监管总局将指导保险公司认真贯彻执行《通知》要求,推动保险公司提高长期资金投资管理能力,加强偿付能力管理,确保偿付能力数据真实、准确、完整。
免责声明:本页所载内容来旨在分享更多信息,不代表九方智投观点,不构成投资建议。据此操作风险自担。投资有风险、入市需谨慎。
推荐阅读
相关股票
相关板块
相关资讯
扫码下载
九方智投app
扫码关注
九方智投公众号
头条热搜
涨幅排行榜
暂无评论
赶快抢个沙发吧