【公司研究】中船特气: 特气龙头 受益产品量价齐升
中船特气: 特气龙头,受益产品量价齐升
六氟化钨:DRAM/逻辑占比与未来增速(全球9000吨口径)
1. 当前应用占比(行业测算)
DRAM(含3D NAND):约55%–60%(4950–5400吨),为最大应用场景
逻辑芯片(含先进制程):约30%–35%(2700–3150吨)
其他(面板、光伏、特种器件):约5%–10%
2.未来增速判断(2026–2028)
DRAM/3D NAND:增速最快(15%–20%),核心驱动是3D NAND层数突破(232→300层)、HBM高带宽存储放量、AI服务器需求爆发,单晶圆WF₆消耗量指数级增长
逻辑芯片:稳健增长(10%–15%),受益于5nm/3nm先进制程占比提升、GAA晶体管普及
DM/功率器件:新兴增量(20%+),成为新增长极
3.WF₆是最强业绩弹性品种:2026年满产+价格翻倍+供需缺口,收入/利润有望爆发;
技术壁垒极高:6N/7N级量产,全球仅中船特气等少数企业具备;
国产替代加速:日本限产+中国产能第一,全球市占率快速提升;
AI驱动先进制程+存储扩产+国产替代,高景气持续。

公司近期经营势头强劲,2026年一季度实现营业收入7.01亿元,同比增长36.00%,创上市以来单季增速新高;归母净利润1.01亿元,同比增长16.86%。业绩增长主要得益于市场需求增长及部分产品销售价格的调整。同时,受日本竞争对手产能意外退出及原材料供应中断影响,公司核心产品六氟化钨(WF6)和三氟化氮(NF3)迎来量价齐升机遇。

海外供给收缩,核心产品迎量价齐升机遇:近期,日本主要电子特气生产商关东电化(KDK)因爆炸事故停产,影响三氟化氮(NF3)产能3700吨,预计恢复时间至少一年。同时,日本六氟化钨(WF6)核心供应商关东电化、中央硝子等因原材料供应中断,已通知韩国客户下半年无法保证供应,并计划大幅提价。作为全球NF3和WF6的龙头供应商,公司已通过下游核心客户认证,可快速响应填补供给缺口。公司已接到受影响客户的洽谈,预计新增NF3年化订单600-800吨,并正与客户协商WF6的涨价事宜,预计涨幅50%以上,以传导上游钨粉的成本压力。





高毛利新品持续放量,贡献业绩弹性:公司第二增长极三氟甲磺酸系列产品市场需求旺盛,下游应用覆盖医药、新能源(固态电池)等高景气领域。2025年该系列产品收入同比增长44.85%,毛利率高达46.08%。目前产品订单交付排期长达2-3个月,处于供不应求状态。公司已于2025年10月对部分产品提价10%,预计2026年该业务板块仍将维持50%以上的高速增长,成为公司重要的利润增长点。

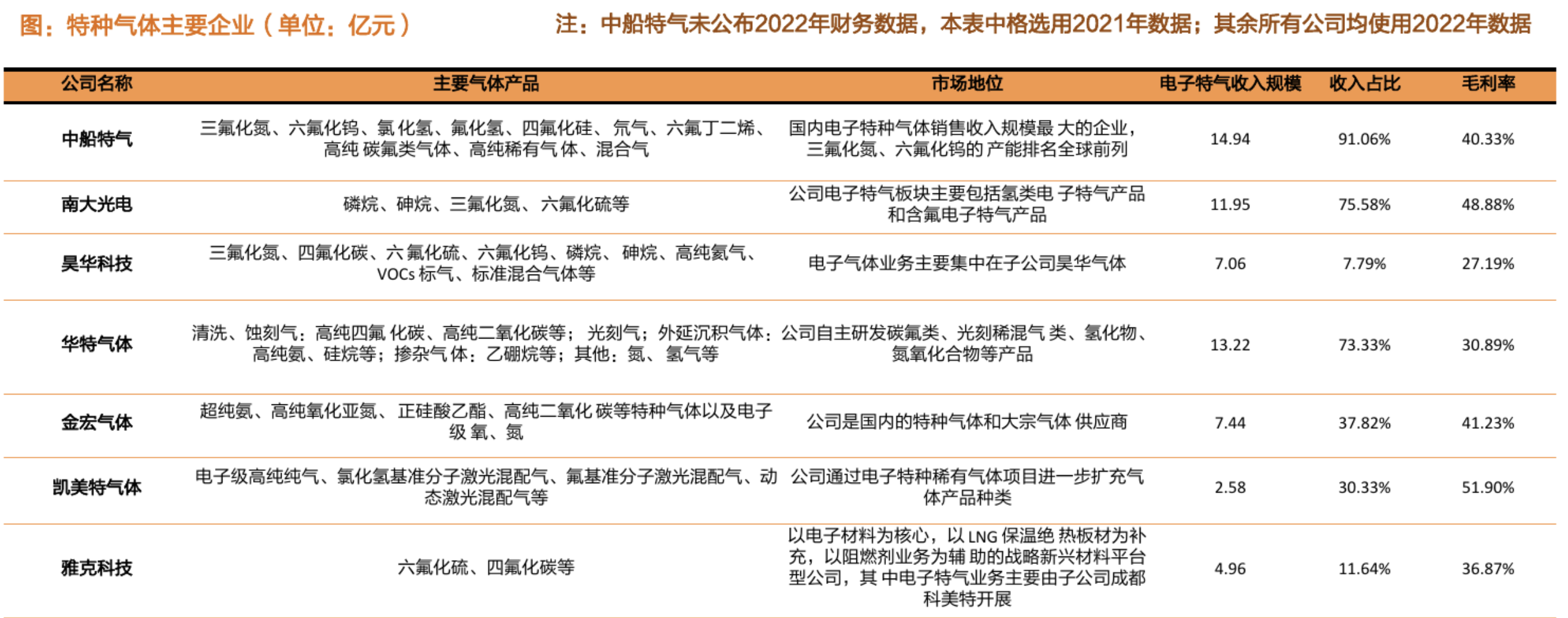
全球电子特气龙头,技术与产能构筑高壁垒:公司是全球电子特气领域的领军企业,核心产品三氟化氮(NF3)产能达18,500吨/年,六氟化钨(WF6)产能达2,000吨/年,均为全球第一。公司掌握电解、纯化等9项核心技术,其中7项达到国际领先水平,产品已进入台积电等客户的3nm先进制程,并正在进行2nm制程的测试验证。深厚的技术壁垒和规模优势构成了公司难以被复制的核心竞争力。
受益于半导体国产替代与全球供应链重塑:作为央企背景的电子材料龙头,公司在保障国内半导体产业链安全中扮演关键角色。随着国内晶圆厂持续扩产和技术升级,国产替代进程加速,为公司提供了广阔的本土市场空间。同时,海外供应链的脆弱性(如竞争对手停产)为公司提供了抢占全球市场份额的历史性机遇。公司已覆盖台积电、美光、海力士、中芯国际等全球主流客户,客户黏性强,有望持续提升全球市占率。
多元化产品布局,打造平台型材料企业:公司在巩固电子特气优势地位的同时,积极拓展“第二、第三增长曲线”。三氟甲磺酸系列产品已成为新的利润增长引擎。此外,公司前瞻性布局前驱体材料、高纯金属、大宗气体等领域,上海前驱体项目和内蒙大宗气体项目正有序推进。多元化的产品矩阵不仅能平滑单一行业周期波动,也为公司向综合性平台型半导体材料企业发展打开了长期成长空间。
时间 | 事件 | 影响 |
2026年2月 | 日本六氟化钨(WF6)核心供应商关东电化、中央硝子等因原料供应中断,通知韩国客户下半年无法保证供应。 | 引发全球WF6供应紧张预期,为公司WF6产品提价提供有力支撑,有望显著提升该业务板块的盈利能力。 |
2026年4月 | 日本发生强震,导致铠侠等半导体巨头停工安检。 | 进一步加剧了全球半导体供应链的不确定性,凸显了公司作为稳定供应商的价值,可能带来额外的短期订单。 |
2026年4月21日 | 公司发布2025年年报及2026年一季报,一季度营收同比增长36.00%,扣非净利润同比增长30.70%。 | 业绩超市场预期,验证了公司在高景气下游需求和自身竞争优势下的强劲增长动能,提振市场信心。 |
2026年二季度及以后 | 公司与客户就六氟化钨(WF6)等产品的新年度价格进行谈判并落地。 | 公司预计WF6涨价幅度**+-≈50%**以上,若成功传导成本压力,将直接增厚公司利润。 |
2026年 | 公司内蒙古基地(成本优势>10%)产能持续爬坡,新产品六氟丁二烯(C4F6)等逐步放量。 | 规模效应和高毛利新品将持续优化公司成本结构,提升整体盈利水平。 |
2026年 | 公司探索技术授权等新商业模式,预计在海外市场取得进展。 | 有望开辟新的利润增长点,并对冲地缘政治风险,提升全球市场影响力。 |
公司正加速从单一的电子特气供应商向平台型材料企业转型。2025年,公司成立了电子特气、大宗气体、高纯金属和前驱体四大事业部,以推动业务多元化发展。重点布局项目进展顺利:
内蒙古呼和浩特子公司:一期项目已部分投产,新增7500吨/年三氟化氮和10000吨/年超纯氨产能,该基地具备10%以上的成本优势。
上海子公司:专注于前驱体材料的研发与生产,项目已进入试生产调试阶段,未来将成为公司在长三角地区的重要增长极。
新项目投资:公司拟投资8.70亿元建设年产3383吨高纯硫化氢等51种电子气体项目,进一步丰富产品矩阵,强化全品类供应能力。
“电子特气+三氟甲磺酸系列”双增长极策略,业绩稳健增长。公司产品布局坚持“电子特气+三氟甲磺酸系列”双增长极策略。在电子特气领域,以三氟化氮、六氟化钨等核心产品为基石,向高附加值电子特气及前驱体材料拓展,依托AI驱动、先进制程、国产替代等发展机遇,提升自主可控能力并进一步抢占海外市场份额。在三氟甲磺酸系列领域,公司以医药中间体、催化剂等传统应用为基础,充分发挥技术优势和产能规模优势,推动产品应用向新能源领域延伸,力争成为三氟甲磺酸系列产品的第二增长极。2025年度公司预计实现营收22.60亿元,同比增长15.88%;归母净利润3.47亿元,同比增长12.92%;扣非归母净利润2.39亿元,同比增长15.82%。
公司作为国内电子特气领域的绝对龙头,公司凭借在电解、纯化、合成等环节的9项核心技术(其中7项国际领先),生产出满足全球最先进制程(3nm/2nm)要求的高纯度产品。这种技术壁垒使得公司在与国际巨头的竞争中具备议价能力,能够获取超额收益。同时,公司通过规模化生产和新基地(如内蒙)的成本优势,进一步巩固了其盈利能力。
公司主营业务分为电子特种气体和三氟甲磺酸系列两大板块,并积极拓展高纯金属、大宗气体和前驱体等新业务。
电子特种气体:是公司收入规模最大的业务,2025年收入19.27亿元,占主营业务收入的86.5%。产品包括三氟化氮、六氟化钨等,广泛用于半导体和显示面板的清洗、刻蚀、沉积等关键工序。公司在该领域拥有全球领先的产能和技术,是全球核心供应商。
三氟甲磺酸系列:是公司过去三年增速最快、毛利率最高的业务。2025年收入2.99亿元,同比增长44.85%,毛利率高达46.08%。该系列产品作为“万能合成工具”,在医药、新能源(固态电池电解质)等领域需求强劲,是公司着力打造的第二增长极。
公司客户集中度较高,2025年前五大客户销售额占年度销售总额的44.38%。客户群体覆盖了全球顶级的集成电路和显示面板制造商,具有极高的客户壁垒。
主要客户包括:长江存储、华立企业、中芯国际、力森诺科、天马微电子等。同时,公司也是台积电、美光、海力士、英飞凌、格罗方德、京东方等国内外行业巨头的稳定供应商。
客户地位:公司在台积电的三氟化氮供应份额中位居全球第一。产品已进入台积电3nm先进制程并批量供应,同时为2nm测试线提供样品。
公司正积极承接因竞争对手产能退出而释放的市场份额。
日本关东电化(KDK)停产后,其主要客户(集中在日本和中国台湾地区,如联电、铠侠)已开始与公司积极接洽。
公司已签署部分新订单,预计新增年化需求在600-800吨。韩国和日本的同行业公司也开始主动寻求与公司合作,包括代理公司产品或在中国合建工厂。
电子特种气体行业正处于需求景气与国产替代加速的双重机遇期。从需求端看,AI算力的爆发式增长、先进制程(如3nm/2nm)的持续演进以及3DNAND存储芯片堆叠层数的增加,共同驱动了对三氟化氮、六氟化钨等关键气体单位消耗量的提升和对更高纯度、更高价值量新品种的需求。根据SEMI预测,全球12英寸晶圆月产能中,7nm及以下先进制程的复合年增长率(CAGR)将达到14%,远高于行业整体的7%。
从供给端看,全球电子特气市场长期由海外巨头垄断,但近期格局正发生深刻变化。一方面,海外主要厂商(如日本关东电化、三井化学)因安全事故、战略调整等原因出现产能退出,造成了约6000-6500吨的三氟化氮供给缺口,以及六氟化钨的供应紧张。另一方面,半导体供应链安全的重要性日益凸显,下游晶圆厂加速导入国内供应商,国产化率提升空间巨大(预计2025年仅25%左右)。在此背景下,具备技术、产能和客户认证优势的国内龙头企业将迎来抢占全球市场份额的历史性机遇。

三氟化氮销售价格基本稳定,持续提升境内外市场销售份额。公司现建三氟化氮的总产能为18500吨/年,其中肥乡分公司产能为11000吨/年,内蒙子公司产能为7500吨/年。目前,内蒙子公司三氟化氮产品已具备达到设计产能的生产能力。公司根据市场需求及成本优化策略,进行产能利用的整体调控。三氟化氮产品的销售价格在经历一段时间的下行调整后,现阶段销售价格保持相对稳定。公司紧跟市场供需变化,在保持销售价格基本稳定的前提下,积极开拓新客户,提升境内外市场销售份额。
行业六氟化钨供应涨价,先进制程与3D存储驱动用量提升。原材料钨粉价格上涨对六氟化钨生产成本带来一定压力,公司作为全球六氟化钨主要供应商之一(产能2000吨/年),依托规模优势、技术壁垒和成本优势,已与客户就产品价格达成一致,并约定了定期调整机制,以有效传导成本压力。另一方面,公司也与重点原材料供应方签订协议,以保障原材料钨粉的稳定供应。中国气体网显示,据韩国媒体报道,日本关东电化、中央硝子等六氟化钨核心供应商近期已向三星电子、DBHiTek等韩国主流芯片制造商发出供应预警,且早在2026年初,日韩相关厂商已宣布对半导体企业的六氟化钨供应单价上调70%-90%。公司作为半导体先进制程与3D存储制造过程中的关键电子特气六氟化钨的主要供应商,产品多年来稳定供应国内外集成电路知名客户,有望充分受益于此次行业供给收缩与涨价。
三氟甲磺酸广泛用于医药与新能源,有望成为新利润增长引擎。公司三氟甲磺酸系列产品主要包括三氟甲磺酸、三氟甲磺酸酐、硅酯及双(三氟甲磺酰)亚胺锂等。三氟甲磺酸是已知最强有机酸,被称作“万能合成工具”,系列产品环境友好、催化性强,广泛用于医药、农药、香料、有机硅及含氟新材料等领域。在新能源方面,双(三氟甲磺酰)亚胺锂作为电解液添加剂,可提升电解液稳定性与电池高低温、循环性能,二者还可用于显示材料、橡胶等领域。作为全球少数实现三氟甲磺酸系列产业化的企业,公司产能位居世界前列,产品出口欧美、日韩、印度等,客户涵盖强生、默克、巴斯夫、LGD、住友化学等国际知名企业。三氟甲磺酸系列产品有望保持较强市场竞争力,预计成为公司新的利润增长引擎。

参考资料:
20260409-中邮证券-中船特气:六氟化钨持续紧俏,三氟甲磺酸需求向好
本报告仅提供给九方金融研究所的特定客户及其他专业人士,用于市场研究、讨论和交流之目的。 未经九方金融研究所事先书面同意,不得更改或以任何方式传送、复印或派发本报告的材料、内容及其复印本予以任何第三方。如需引用、或经同意刊发,需注明出处为九方金融研究所,且不得对本报告进行有悖于原意的引用、删节和修改。 本报告由研究助理协助资料整理,由投资顾问撰写。本报告的信息均来源于市场公开消息和数据整理,本公司对报告内容(含公开信息)的准确性、完整性、及时性、有效性和适用性等不做任何陈述和保证。本公司已力求报告内容客观、公正,但报告中的观点、结论和建议仅反映撰写者在报告发出当日的设想、见解和分析方法应仅供参考。同时,本公司可发布其他与本报告所载资料不一致及结论有所不同的报告。本报告中的信息或意见不构成交易品种的买卖指令或买卖出价,投资者应自主进行投资决策,据此做出的任何投资决策与本公司或作者无关,自行承担风险,本公司和作者不因此承担任何法律责任。 投资顾问:王德慧(登记编号:A0740621120003) |
免责声明:以上内容仅供参考学习使用,不作为投资建议,此操作风险自担。投资有风险、入市需谨慎。
推荐阅读
相关股票
相关板块
相关资讯
扫码下载
九方智投app
扫码关注
九方智投公众号
头条热搜
涨幅排行榜
暂无评论
赶快抢个沙发吧