【低位擒龙】倒锤线是看涨还是看跌?
摘要:游资大佬格局到亏钱才割肉?
大家白天看盘没有方向的话记得来我的【打板擒龙圈】,当天市场行情怎么走,哪些短线题材值得把握,哪些龙头有持续性,我都会在这个圈子里实时分享。快速进入>>> 点击这里立即进入
量化复盘


上证指数跌0.81%,深证成指跌0.65%,创业板指跌0.22%。两市个股跌多涨少,下跌个股超3800只;两市全天成交2.40万亿元,较上一日缩量成交416亿元,内资主力资金净卖出774.1亿元,两市涨跌中位数为-0.83%。
指数对短线行情影响是局部的,真正影响咱们操作的还是涨停数据。
本周A股连续超预期4天,以为今天能够继续超预期,结果拉了坨大的。这个上影线非常的伤士气。为啥这样说呢?
首先这个上影线给市场一种感觉,上面的箱顶压力过不去。其次早上拉升很猛,动用了很多热门板块,也没突破,尾盘跳水把短线做多资金套的牢牢的。
结果就是,接下来低开还有人敢抄底么?没人敢抄底,那遇到利空是不是要跌更多。
其次,拉升还有短线资金敢追么?没人敢追热点就不持续,本周热点基本上都是一日游,强势的板块还能撑到第二天给人出逃的机会,弱势板块就是A杀埋人。导致市场轮动越来越快,因为卖的慢了,就被套了。
主力的钱也是钱,主力拉升散户全跑完了,以后就没有主力愿意拉升了。

周末看看波斯湾有没有利好消息出来吧,今天这个倒锤线一出来,周末的利好变成中性,中性消息变成利空,利空的消息变成恐慌。
再看看美股纳斯达克的走势,今天晚上老哥可不能崩啊,一旦崩了下周一全球股市又该遭殃了。

【短线情绪】---四大黄金纬度
涨停家数59,今天短线情绪是修复了一点点,如果不是跳水涨停板家数能到60多家,稍微比前4天好了一点点,当然也仅限于一点点。
封板率77%,封板率提高了很多,今天一天都是80%,最后跳水没办法。下周如果能保持80%的封板率,我觉得市场不会跌太多。
连板率15%,轮动飞快,风电看似持续,其实也是内部轮动。除了大金重工都没有连板。
连板高度。5板【中南文化】-云计算。
【总结】:短线情绪依然偏弱,市场指数箱体震荡,大家注意好节奏,控制好预期,做好高抛低吸。
昨天刚说市场温水煮青蛙行情,看盘老犯困,结果下午主力专门来一波尾盘跳水,把我震的一机灵。还是别这么刺激了,温水煮青蛙挺好,不涨不跌你好我好大家好。
昨天说英伟达下周开大会,没有更好的方向了,今天大资金提前抢筹拿先手,沪电股份盘中9%,新易盛、中际旭创都有明显拉升。

一日游行情增多,要小心被套。如果波段投资时把握不准时机,容易错过进场、出场时机,可以试一下“波段之星”(点击解锁),【多】就是提醒趋势转多适合入场,【止】就是提醒趋势反转,宜离场,帮你把握股票的波段机会。
【业绩雷】
3月15号一过,业绩就开始陆续发布了,特别是一季报和年报。
大家要小心小盘的亏损股。最近有个粉丝问到一个票,我觉得很有教训意义。
浩云科技今天突然间跌15%,此前公司就发不过去预告说2025年业绩要亏损,【据2025年1月30日公告,公司预计2025年度净利润亏损3600万元至3200万元】。按理说这种票要避雷的。
但是架不住股票还在涨,粉丝可能就忍不住买了,觉得利空出尽了。结果这一波拉升可能只是主力拉升出货,让股民放松警惕,然后主力再把筹码卖出去。
所以大家最近买股票前一定要看看他们的业绩,如果公司都说要亏损了,那我们就算是不赚这个钱,也别被里面的主力给坑了。
大佬操作
佛山哥:卖出宁波建工7307万(剩余的半仓卖了)。昨天买入御银股份10180万(格局到亏钱)。
作手新一:卖出百川股份7232万(赚105万),卖出光迅科技36323万,卖出12158万(3日)。
佛山哥,昨天留的念想也卖掉了,今天应该是亏着卖的,加上昨天赚的钱应该没赚到啥钱。
昨天就说佛山哥格局御银股份我看不懂,明显不是他的风格。果然赚钱票格局到亏钱再走。
每个交易员都有自己的能力边界,做短线就是做短线的,做不了长线。不可能短线的钱你也赚,长线的钱你也赚,啥钱都让你一个人赚走了,就没人陪你玩了。
作手新一,昨天4个亿套在光迅科技上面,今天直接被里面的机构资金收割,深水开,盘中没有任何反弹,直愣愣的往跌停按。这明显是逼着新一割肉走的。新一果然也割肉了,一笔亏4千万,亏了个大的。
有人说不走行不行?散户不走机构无所谓,新一不走机构还要砸。
现在新一走了,没准就该止跌了。就像氢能源的雄韬股份一样,龙虎榜上看到新一来了,直接大幅低开闷杀新一,等新一割肉走了,今天拉升反包。
大家有没有遇到过这种情况,一买就跌,一卖就涨?其实不光是你这样,游资大佬也这样。这就是做短线的常态。总有一段时间是要亏钱的。不然做短线天天赚钱,一天就算赚1%,一年时间账户都可以翻10倍。巴菲特都直呼内行。
热门股梳理
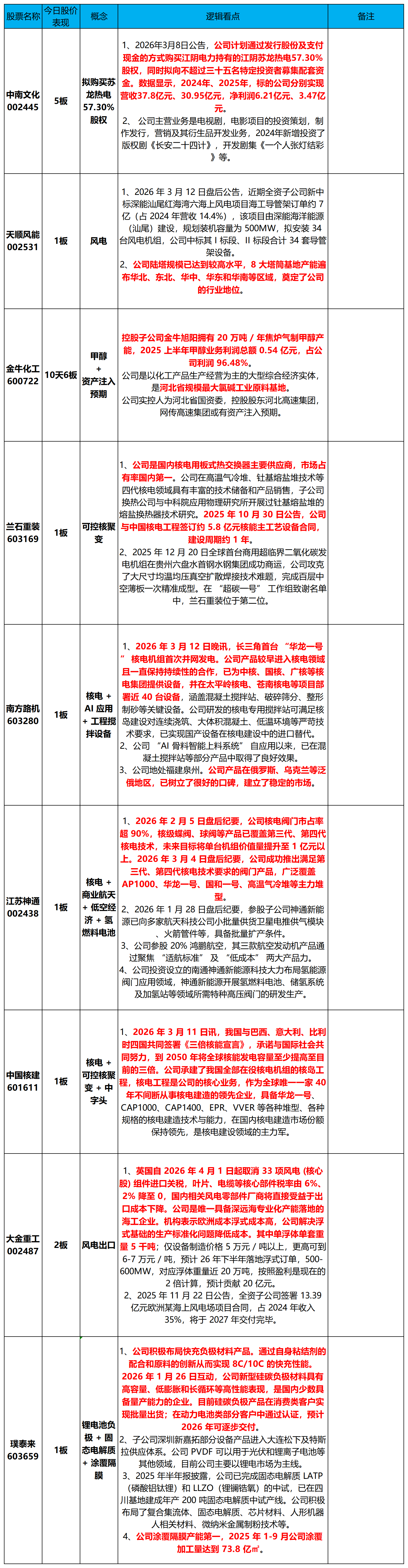
中南文化002445、金牛化工600722、大金重工002487、
天顺风能002531、兰石重装603169、南方路机603280、江苏神通002438、中国核建601611、璞泰来603659、
参考指标:【筹码大师】和【牛牛机构宝】
(以上个股仅作梳理,不作为买卖依据,据此操作风险自担)

兰石重装603169
概念:可控核聚变
资金面:主力资金净流入3400万
技术指标:【筹码大师】和【牛牛机构宝】

中国核建601611
概念:核电 + 可控核聚变 + 中字头
资金面:主力资金净流入3400万
技术指标:【筹码大师】和【牛牛机构宝】

参考资料:
1)20260313-兰石重装-603169-【筹码大师】和【牛牛机构宝】-近期出现弹信号且底部量柱由绿转红
2)20260313-中国核建-601611-【筹码大师】和【牛牛机构宝】-近期出现弹信号且底部量柱由绿转红
整理不易,希望多多支持!你的一个点赞、一次转发、 随手分享,都是我们前进的最大动力~大家在投资过程中有任何问题,都可以在文章底部留言,我们一起交流!祝家人们好运常在,股票长虹!
温馨提示:
1、本文所有内容均为公开交流学习之用,不代表任何投资建议,据此买卖,风险自担。
2、每天花8--10小时整理的热门股梳理,就是让大家减少学习时间,3分钟把握市场核心热点。文章包括市场最新消息、主力资金动向、龙头股背后的涨停逻辑,每个交易日晚上8:40发布
免责声明:以上内容由九方智投毕威功(A0740623110008)编辑整理,仅供参考学习使用,不作为投资建议,据此操作风险自担。投资有风险、入市需谨慎。
推荐阅读
相关股票
相关板块
相关资讯
扫码下载
九方智投app
扫码关注
九方智投公众号
头条热搜
涨幅排行榜
暂无评论
赶快抢个沙发吧