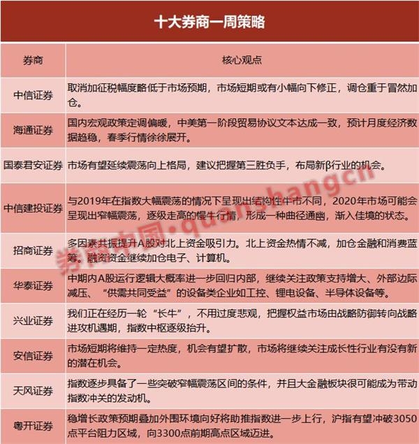
十大券商策略:沪指向3300点迈进 布局外围环境受益板块

中信证券:市场底线抬高,“抱团”股仍面临回调风险
中美第一阶段协议背景下,内外部不确定因素集中落地,市场底线抬高。但取消加征税幅度略低于市场预期,市场短期或有小幅向下修正,调仓重于冒然加仓。同时在预期充分反应后,年底边际增量资金流入放缓,资金博弈性价比不高。配置上继续坚持对低估值且受益于经济预期企稳的品种。
海通证券:春季行情徐徐展开
①国内宏观政策定调偏暖,中美第一阶段贸易协议文本达成一致,预计月度经济数据趋稳,春季行情徐徐展开。
②上证综指2440点已经开启第六轮牛市,春季行情是牛市3浪向上突破的开始,后续动力:企业利润同比回升和资产配置偏向股市。
③春季行情阶段低估值、高股息的银行地产及有弹性的券商占优,着眼明年全年,利润增速更快的科技和券商更好。
国泰君安证券:市场有望延续震荡向上格局
市场有望延续震荡向上格局,建议把握第三胜负手,布局新β行业的机会。尽管本周3大担忧均有所缓解,市场向上突破。但机构重仓的龙头白马仍面临浮盈和估值压力,市场短期内大幅上涨难度较大。
建议把握绝对收益,布局新“β”行业:核心资产中的银行、建材,以及困境反转潜力大的传媒、汽车。银行板块受益于盈利周期见底带来的资产质量改善;建材行业受益于逆周期调控政策,以及行业格局优化下高盈利持续性强,传媒受益于政策边际改善及需求复苏,汽车受益于消费促进政策预期及行业出清后的景气复苏。
中信建投证券:2020年将呈现逐级走高的慢牛行情
与2019年在指数大幅震荡的情况下呈现出结构性牛市不同,2020年市场可能会呈现出窄幅震荡,逐级走高的慢牛行情,形成一种曲径通幽,渐入佳境的状态。
利率下降、逆周期调节和资本市场改革是2020年的三大主线。在利率逐步下降的过程中,股票市场估值水平将得到提升,利率下行有利于电子、计算机、通信、传媒等科技行业持续占优;利率下降也有利于融资成本下降,促进先进制造业投资;还对高股息的龙头板块形成吸引力。这是2020年我们建议投资者首先要把握的三个方向。逆周期调节将在2020年的上半年对商品形成一定程度的支撑,相关制造、周期等行业将呈现出一定的阶段性机会。资本市场改革、发展直接融资,投行能力强的头部券商也会表现优异。
招商证券:北上资金热情不减,加仓金融和消费蓝筹
国内政策定调积极。本周中央经济工作会议对明年货币政策继续定调“维持流动性合理充裕”,同时强调宏观经济杠杆的稳定,意味着宽信用刺激的概率较低,积极的财政政策将更加注重结构调整,而非全面发力。但在目前“经济下行压力加大”的背景下,明年货币政策易松难紧,利率存在进一步下行空间;若下行压力加大,政策力度将会加大,以确保量的合理增长。民生问题被放在明年工作安排的重要位置,科技和基建仍被重点强调,国企改革、土地改革为经济体制改革的重点,资本市场方面,最关键是提高上市公司质量和退市制度完善,创业板和新三板的改革需要稳步推进。
多因素共振提升A股对北上资金吸引力。北上资金热情不减,加仓金融和消费蓝筹。融资资金继续加仓电子、计算机。
华泰证券:中期内A股运行逻辑大概率进一步回归内部
12月13日,中美双方达成第一阶段商贸协议。华泰策略认为,此次未加关税是情理之中,美方关税施压空间已显著减小;此次达成协议或略超市场预期,但后续协议的达成门槛大概率上升。
中期内A股运行逻辑大概率进一步回归内部,继续关注政策支持增大、外部边际减压、“供需共同受益”的设备类企业如工控、锂电设备、半导体设备等。
兴业证券:外部环境改善,我们正在经历一轮“长牛”
中美达成第一阶段协议,外部环境较前期明显改善。内部2020年经济工作会议如期召开,稳字当头、改革开放加速、流动性环境灵活适度、高端产业支撑新兴产业和消费“双升级”。
市场继续沿着此前判断:1)我们正在经历一轮“长牛”,不用过度悲观,把握权益市场由战略防御转向战略进攻机遇期,指数中枢逐级抬升。2)结构性行情逐步拓展,①5G泛化、纵深化,新能源车等大创新方向。②稳增长、低估值方向即核心资产中的周期股,核心资产中的高股息品种。
安信证券:不确定性降低,市场短期将维持一定热度
伴随着近期经济增速整体企稳,中央经济工作会议和中美第一阶段商贸协议文本达成一致也都进一步有利于市场的经济预期和风险偏好,市场短期将维持一定热度,机会有望扩散,市场将继续关注成长性行业有没有新的潜在机会。
另一方面,市场也会对和经济下行相关度较高而此前被很多机构所回避的行业关注。行业重点关注:非银金融、传媒、计算机、新能源汽车、钢铁、商贸零售等,主题建议关注自主可控、国企改革等。
天风证券:春季躁动前移,2020年主战场仍然在科技板块
指数逐步具备了一些突破窄幅震荡区间的条件,并且大金融板块很可能成为带动指数冲关的发动机。向前看,春季躁动提前到12月开始的概率也在逐步提升,如果后续经济数据和逆周期调节政策能够配合,那么指数可以高看一线。
板块上,低估值且与经济预期密切相关的大金融板块可能成为主攻手。另一方面,拉长来看,2020年的主战场仍然在科技板块,敬畏趋势。
粤开证券:沪指向3300点迈进,布局外围环境受益板块
稳增长政策预期叠加外围环境向好将助推指数进一步上行,沪指有望冲破3050点平台阻力区域,向3300点前期高点区域迈进,深成指及创业板指在突破9月份以来平台上轨之后,之后有望继续上行,跨年行情有望展开。但同时一月份面临限售股解禁高潮,这也值得投资者有所警惕,整体看当前行情大趋势向上,但过程可能略有反复。
配置上,建议重点关注受益于中美关系向好受益板块:(1)看好受益于市场风险偏好提升+景气度上行的券商板块。(2)科技依旧是长期看好主线。
免责声明:以上内容仅供参考学习使用,不作为投资建议,此操作风险自担。投资有风险、入市需谨慎。
推荐阅读
相关股票
相关板块
相关资讯
扫码下载
九方智投app
扫码关注
九方智投公众号
头条热搜
涨幅排行榜
暂无评论
赶快抢个沙发吧