行情中心 沪深京A股 上证指数 板块行情 股市异动 股圈 专题 涨跌情报站 盯盘 港股 研究所 直播 股票开户 智能选股
全球指数
数据中心 资金流向 龙虎榜 融资融券 沪深港通 比价数据 研报数据 公告掘金 新股申购 大宗交易 业绩速递 科技龙头指数

楠菲微启动IPO辅导 系AI互联芯片供应商 深圳、常州等地方国资投了

来源:财联社 2026-02-11 10:12
点赞
收藏

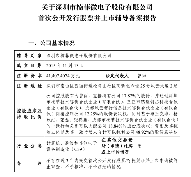
近日,证监会官网IPO辅导公示系统显示,深圳市楠菲微电子股份有限公司(下称:“楠菲微”)近日向深圳证监局提交IPO辅导备案,辅导券商为中信建投

辅导备案显示,楠菲微成立于2015年11月,注册资本4.14亿元,法定代表人曾雨。其官网显示,楠菲微电子主要从事以太网数据交换、智能网卡、PHY、PCIe Swtich等芯片和模块设计、生产、销售和服务的企业。

聚焦加速卡Scale-up网络 兼容UALink

据悉,楠菲微在深圳、北京、上海、成都、常州、长沙等地设有研发和运营销售中心,拥有研发和销售总人数近400人,研发人员人员占比85%以上,拥有从开发端到制造端研发能力。

从产品进展方面来看,楠菲微已实现千兆/万兆工业以太网SOC交换芯片、4口千兆PHY芯片、二层千兆以太网交换芯片、先进工艺以太网交换以及PCIe Switch芯片等产品量产。2023年,该公司中端交换芯片年出货量突破100万颗;2024年完成全国产先进工艺芯片组量产;2025年拓展AI智算互连业务。

在人工智能领域,主流模型参数已突破万亿级别。AI计算对算力密度、通信带宽和能源效率的要求提升迅猛,超节点成为算力设备主流形态。高速互联是超节点关键技术之一,直接决定了节点系统规格和算力效率。

据了解,楠菲微专注超节点系统的板间互联(加速卡Scale-up网络)。目前,Scale-up网络技术业界尚无统一标准,国内外大厂纷纷组队研发Scale-up互联技术。其中,UALink受到互联网头部、OEM大厂、网络设备及芯片大厂和IP Vendor等多家企业联合推进,于2025年4月份正式发布1.0标准,成为业界最可能落地的方案技术之一。

楠菲微主要通过PCIe 6.0、Alink Switch、高性能网卡芯片完成超节点系统构建。其中,该公司新一代PCIe 6.0交换芯片集成CXL内存池扩展以及IOMMU加速等增强特性提升AI系统扩展能力及效能;Alink Switch芯片兼容UALink开放标准,最大可支持100+加速卡的超节点互联;高性能智能网卡芯片将支持400G/800 Gbps接口带宽及RDMA/UEC等技术,可用于智算中心万卡/10万卡AI集群的Scale-out互联网卡。

新一轮融资金额超10亿元 汇聚一众国资

股权结构方面,辅导备案显示,楠菲微控股股东为曾雨,直接持有公司17.82%的股份,并通过3家合伙企业间接控制公司12.25%的股份表决权,另与多位主体存在一致行动关系可支配18.84%股份表决权;曾雨及其控制主体以及其一致行动人合计可以控制公司48.92%的股份表决权。

据介绍,曾雨为楠菲微创始人,现担任董事长职务,其1988年毕业于成都电讯工程学院(现电子科技大学),1993年南下深圳创业,曾创办深圳市银河风云网络系统股份有限公司并任董事长,同时为深圳市风云实业有限公司创始人,兼具技术、产业、投资复合背景。

工商信息显示,楠菲微股东列表还包括深圳市中孵宏途投资合伙企业(有限合伙)、常州武南汇智创业投资有限公司、中国互联网投资基金(有限合伙)、芜湖信沪创业投资合伙企业(有限合伙)这类国有资本,持股比例分别为6.0613%、1.7654%、1.4897%、1.4617%。

融资历程方面,工商信息显示,楠菲微共经历8轮融资,该公司最近一期于2025年9月完成的C轮融资总金额超10亿元。投资方包括芜湖信沪创业投资合伙企业(有限合伙)、深圳羲和隆顺投资合伙企业(有限合伙)、深圳市菲菱楠芯投资合伙企业(有限合伙)。

楠菲微表示,本轮融资资金将重点聚焦两大核心方向:一方面,用于持续加码研发投入,全力推进新一代AI互联芯片的技术攻坚;另一方面,将补充公司流动资金。

此外,楠菲微此前多轮融资也吸引的一众国有资本和产业资本,包括广东省半导体及集成电路产业投资基金合伙企业(有限合伙)、无锡志芯集成电路投资中心(有限合伙)、上海聚源聚芯集成电路产业股权投资基金中心(有限合伙)、深圳市中孵宏途投资合伙企业(有限合伙)、常州武南汇智创业投资有限公司等。

值得注意的是,2025年12月,上市公司菲菱科思发布公告拟间接参投楠菲微。公告显示,菲菱科思与专业投资机构拟共同投资共青城羲和菲菱楠芯,用于专项投资楠菲微部分股份。该合伙企业认缴出资总额4080万元,公司拟以自有资金认缴出资额2000万元,占合伙企业认缴出资总额的49.0196%;公司的关联方闫凤露、李玉、陈博宇拟以自有资金认缴出资额合计530万元,占合伙企业认缴出资总额的12.9902%,其余出资额由基金管理人羲和投资向其他投资人募集。

最新进展方面,2026年1月,菲菱科思公告表示,共青城羲和菲菱楠芯已在中国证券投资基金业协会完成私募投资基金备案,与楠菲微及相关方签署协议,对楠菲微进行增资。楠菲微已完成本次增资事宜相关的工商变更登记及备案手续。本次变更完成后,共青城羲和菲菱楠芯出资金额人民币1.19亿元,占楠菲微注册资本的1.8195%。

(来源:
财联社)
原标题:
楠菲微启动IPO辅导 系AI互联芯片供应商 深圳、常州等地方国资投了

免责声明:本页所载内容来旨在分享更多信息,不代表九方智投观点,不构成投资建议。据此操作风险自担。投资有风险、入市需谨慎。

举报

写评论

声明:用户发表的所有言论等仅代表个人观点,与本网站立场无关,不对您构成任何投资建议。《九方智投用户互动发言管理规定》

发布
0条评论

暂无评论

赶快抢个沙发吧

推荐阅读

相关股票

相关板块

  • 板块名称
  • 最新价
  • 涨跌幅

相关资讯

扫码下载

九方智投app

扫码关注

九方智投公众号

头条热搜

涨幅排行榜

  • 上证A股
  • 深证A股
  • 科创板
  • 排名
  • 股票名称
  • 最新价
  • 涨跌幅
  • 股圈