我国特高压行业有望再次迎来新一轮建设高潮!

【摘要】
从上世纪60年代开始,由美国、日本和前苏联为首的西方国家开始研究特高压输电技术。
1967年美国开始研究特高压,但一直处于实验制阶段;
1945年二战结束后日本经济快速发展,用电量需求猛增,1973年日本便开始研究特高压,后遭遇东亚危机,日本因扛不住巨额经济投入中途便放弃了对特高压行业的研究和发展;
1985年前苏联勉强建立了一条900千米特高压线路,1991年苏联解体后经济衰退社会用电量也随之下降,特高压行业发展随之走下坡路。
近年来我国政府加大对特高压行业的投资,十四五”期间,国网规划建设特高压工程“24交14直”,涉及线路3万余公里,变电换流容量3.4亿千伏安,总投资3800亿元;其中,跨省跨区输电通道“3交9直”线路长度1.6万公里左右,交流2000公里,直流14000公里。
因此我国特高压行业有望再次迎来新一轮建设高潮。

从“白手起家”到“世界领先”
对比国外西方国家,我国特高压这一项技术曾经落后西方国家约40年。尽管我国从1986年开始将特高压输电技术研究相继列入国家“七五”、“八五”和“十五”科技攻关计划,但是特高压重提多年并未在业内引起关注和重视。
2004年12月27日,我国首次提出特高压战略构想;2005年国家电网公司正式启动交流特高压试验示范工程预初步设计,此后我国特高压行业逐步进入试验阶段。
2009年1月,我国首条特高压线路开始投运,行业试验阶段逐渐成熟;2010年新一轮特高压又开始建设,随后我国特高压行业发展进入第一次高峰;2014年国家能源局提出加快12条重点输电通道建设,行业发展开始进入第二次高峰。
2018年9月我国国家能源局再次颁发《关于加快推速一批输变电重点工程规划建设工作的通知》,规划12条特高压工程(5直7交),行业发展进入第三次高峰。
截至2021年底,我国以及建成15条交流、18条直流特高压工程,且特高压设备完全实现国产化。
现如今,特高压行业发展不仅反超西方国家,成为世界第一,而且成为该领域世界标准的制定者。

行业投资价值问答
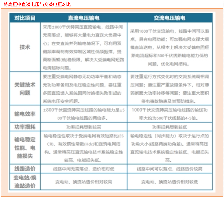
特高压交流直流的含义是什么?
交流特高压指1000kV及以上的交流输电线路,主要用于构成骨干网架,覆盖范围广,沿途可设多个变电站点,可简单理解为“高铁”;
直流特高压指800kV及以上的直流输电线路,主要用于远距离输电和异步联网,一般只设置送端受端两个换流站,可简单理解为“直达航班”。
过去我国直流特高压建设的主要目的是配套西南水电基地减少弃水、配套西北煤电基地外送节省运煤成本以及受端省份治理雾霾等,未来特高压直流建设更多是起到风光大基地外送消纳和深远海海风送回等作用。

未来更加关注直流,主要原因如下:
已规划直流数量远超交流。国网十四五特高压数量规划为“24交14直”,总投资额3800亿,从数量看交流更多,但是交流数量是按端到端为一段统计的,例如大同-怀来-天津北-天津南预计拆成4段,如果按项目统计交流数量并不多。
后续直流投资额远超交流。交流项目投资额大多在100亿以内(核心设备20亿),而直流单线投资额通常在200-300亿(核心设备80亿)。2021和2022年是交流开工大年,分别开工3/4条,对应投资额271/487亿,相关标的如平高电气和中国西电的业绩在2022年已经有所兑现。所以我们认为往后看,交流产业链可见度和预期差不如直流。
参考目前开工和已规划特高压项目为9直5交,未来3年特高压直流总投资额或将远超交流。
核心设备价值量和竞争格局:
在特高压产业链中,中游特高压线路与设备是特高压建设的主体,在这一主体中的特高压设备又可以根据用于直流项目和交流项目进一步分为直流特高压设备和交流特高压设备。
可以看到直流单线价值量最高的设备为换流变、换流阀、组合电器、电容器、直流控保系统等,交流单线价值量最高的设备为组合电器、变压器、电抗器等。
各领域核心设备厂商和对应的中标份额,重点关注价值量高、壁垒较高、格局较优的设备。例如直流换流阀领域,由于电压等级800kV以上的换流阀技术壁垒高,国网对运营经验要求严格,参与者基本只有南瑞、许继、西电三家,且中标格局常年保持稳定,很难有新厂商进入。
目前时点,如何看后续特高压直流数量及核准开工节奏?
一般特高压线路核准后3个月内就会开工及设备招标,建设周期为1.5-2年,设备商确认收入节奏通常为3331,开工结算30%、施工过程中结算30%、投运结算30%、剩余10%质保金。
在设备价值量和市场格局都已经明确且稳定的情况下,单条特高压线路对各设备厂商带来的业绩增量是比较容易计算的,即公司单线业绩增量=单线设备价值量*该公司市占率。
那么往后看,特高压线路数量和核准时间就是计算各公司业绩的最大变量,对应的是业绩兑现强度和兑现时间。
预计2023/24年将核准多条直流线路,包括金上-湖北、陇东-山东、哈密-重庆、宁夏-湖南,另外的藏东南-粤港澳、蒙西-京津冀这两条线路进展较快,也有望于2023年年底前核准。
2022年3月印发的第二批风光大基地项目清单显示新建特高压外送通道为10条,剔除已披露的线路外,外送通道缺口有4条。考虑到第二批这200GW大基地项目需要在2025年并网,预计未来还有新增线路披露,2025年有望核准4条。
参与方效益分配情况
电网公司:注重逆周期调节属性,通常直流项目IRR不超过5%,资本金投入20%,主要赚取输电价格,近两年直流输电价格有所下调,原因是为了推动全国电力市场建设,提升存量通道利用率,以价换量增加新建工程资金来源;
送端省份:有效解决弃电问题,提升发电机组收益,较积极;
受端省份:享低价电,同样较积极,例如,按燃煤基准价计算,宁夏和湖南价差在0.19元/kwh,即使考虑输电价格和线损率,特高压落地电价仍有较大优势;
沿途省份:直流通道占用沿途600-800米宽土地,沿途省份无法享受直接利益,往往积极性不高。但据电规总院预测,24年主要沿途省份如湖北、重庆、河北等都将面临电力紧张问题,都有外来用电需求,所以十四五目前已确定的线路落点也主要设置在上述沿途省份,以平衡利益,如湖北、湖南、重庆、河南、安徽。
梳理2018年特高压重启以来的三轮行情,这次有什么不一样?
2018年9月-2019年3月,特高压重启核准,助力新能源消纳,主要炒政策炒核准
背景:2018年贸易摩擦加剧经济下行压力,出口消费双双受挫,特高压作为稳经济工具箱被推出。
2018年9月,能源局发布通知,明确表示要在2019-2020年核准开工特高压5直7交;2018年10月,青海-河南直流核准;2018年11月,张北-雄安、驻马店-南阳交流核准;2019年1月,陕北-武汉直流核准。
2019年10月-2020年3月,炒业绩兑现,炒景气度
背景:特高压重启计划持续推进,19年上半年多条线路投运
2019年中报和三季报业绩超预期,2019年三季报平高电气利润同增5156%、许继电气利润同增72%、大连电瓷利润同增750%。
2021年7月-2021年12月,典型主题投资,炒十四五规划超预期,炒大基地新故事,可惜2022年由于疫情原因延宕
背景:2021年是双碳投资元年,新能源赛道火热
2021年7月白鹤滩-浙江核准;2021年10月我国在联合国《生物多样性公约》上正式提出风光大基地计划
第四轮就是现在,确切的说,本次特高压行情属于第三轮,被疫情扰动,在基本面上比前两年具有更高的能见度
1)已明确线路数量增加:2022年1月国网提出十四五规划直流数量14条;2022年3月第二批风光大基地项目清单引发,对应10条新建跨省外送通道;2022年8月国网重大项目推进会明确提出“四交四直”和“一交五直”;2023年1月,多条线路通过环评
2)更具迫切性和确定性:2023年光伏成本下降,大基地提速,2025年为第二批大基地并网期限,外送通道需求更具迫切性和确定性
3)业绩可见度更高,估值明显偏低:可根据十四五规划节点和大基地建设进展,做出更明确的数量预测,对应各公司业绩可见度也更高,2024年业绩高增,估值明显偏低。

综上,在大型风光基地项目建设并网工作稳步推进的背景下,基于国家能源局及国网的规划,为了服务好沙漠、戈壁、荒漠大型风电光伏基地建设,支撑和促进大型电源基地集约化开发、远距离外送,特高压建设有望持续推进。
参考研报:
20230320-东北证券-平高电气-组合电器优势明显,乘特高压东风扬帆起航
20230316-华创证券-特高压行业跟踪报告:23年国网特高压项目第一批设备中标概览
20230302-东吴证券-许继电气-公司深度研究:特高压直流迎来建设大年,风光储贡献增长驱动力
本报告由研究助理协助资料整理,由投资顾问撰写。投资顾问:于鑫(登记编号:A0740622030003)
免责声明:以上内容仅供参考学习使用,不作为投资建议,此操作风险自担。投资有风险、入市需谨慎。
推荐阅读
相关股票
相关板块
相关资讯
扫码下载
九方智投app
扫码关注
九方智投公众号
头条热搜
涨幅排行榜
暂无评论
赶快抢个沙发吧