【低位擒龙】假期将至持股还是持币?
摘要:情绪冰点周五是反弹节点佛山哥2亿又买电力?
大家白天看盘没有方向的话记得来我的【打板擒龙圈】,当天市场行情怎么走,哪些短线题材值得把握,哪些龙头有持续性,我都会在这个圈子里实时分享。
量化复盘


沪指跌0.74%,深证成指跌1.60%,创业板指跌2.31%。两市个股跌多涨少,下跌个股超4300只;两市全天成交1.84万亿元,较上一日缩量成交1695亿元,内资主力资金净卖出864.4亿元。两市涨跌中位数为-1.77%。
指数对短线行情影响是局部的,真正影响咱们操作的还是涨停数据。
又是被川子暴击的一天!昨天美股大涨,川子说今天北京时间9点钟要讲话,全球交易员心里想美股都大涨了,9点钟讲话肯定是有啥利好啊!不然美股为啥涨?日韩股市直接高开,A股股民屏息以待。
结果川子展示了他的废话文学,有用的消息没有,全是赢麻了的表述。演讲中间没有立马停战的表述,全是威胁。他这边演讲说自己赢麻了,那边股市跌麻了麻了。
最倒霉的是日韩的股民,早上高开大家都在等川普讲话,结果讲完话市场就跌跌不休,一大早起床你给我来阴的?还好A股开盘时间晚,不然又吃亏了,毕竟低开少亏点。
真心给川子一个建议,【不开无用的会】。
昨天专门提醒大家中证1000和2000在压力位附近,4次都没有突破了,接下来一旦外围市场出幺蛾子,就会往箱底砸。

说实话中证1000今天的箱体有点小破位,明天收不回来,还要有大级别的调整。大家要注意这一点。
中证2000还好,正好回落到箱底。还有抢救的空间。


现在【九方智投】电脑版也上线我们的【打板擒龙圈】了。大家盘中盯盘抓短线更方便了。没有安装电脑版的朋友都可以安装一下。
安装过的朋友如果没有看到,我们可以卸载后重新安装。我重复了两次就有了。

【短线情绪】---四大黄金纬度
涨停家数27,原来是软绵绵行情,今天突然间进入到情绪冰点我还有点小窃喜。因为市场终于开始有波动了,即便是向下的波动也是波动。篮球落地还有点小反弹呢,股市也一样。
封板率60%,还是奇差无比,这个封板率,打板战法得亏死。
连板率13%,情绪冰点,板块没有连续性是正常的。
连板高度。5板【津药药业】-医药。
【总结】:今天情绪冰点说实话还是比较适合短线高手博弈一下明天的反弹行情的。为啥呢?
首先,今天周四就是清明节最后一个提现日,本身市场抛压就大,前面箱顶压力位4次没有突破,本身就有回落需求。今天正好顺势回落到箱底,那就为明天的反弹打好基础了。
其次,每次情绪冰点就有反弹需要。周五也会有资金拿先手。所以反弹的可能性还是比较大的。
所以今天尾盘有量化提前拿先手。为明天反弹做准备。

当然现在的行情非常难,也存在明天直接把今天抄底资金埋里面的可能。
如果真把今天这波短线资金又给埋了,我觉得短线资金割肉空仓过清明节的概率非常大。所以希望他们能赚钱,能给市场带来点信心。
【现阶段应该做什么?】
现在这个阶段比较适合做一些已经出过业绩的行业龙头公司,这些公司基本面比较好,他们会先于指数回到4000点的位置,等指数4000点的时候他们估计都在忙着创新高了。而且前段时间市场恐慌杀跌,很多龙头公司被错杀了。这也是章盟主最近大仓位买龙头公司做长线的原因。
指数行情我并不担心,只要川普不再搞事,我们就有可能走出震荡爬坡的行情了。

【存储涨价公司不涨啥原因?】
关于存储芯片涨价而存储公司一直跌,我给大家科普一下。
我们把存储芯片看做2022年的锂矿,锂矿40万元一吨的时候,锂矿公司开始见顶。后续锂矿依然供不应求,涨到了50万元一吨,锂矿公司开始框框跌,为啥?
因为主力要出货给散户。如果产品价格下来了,散户跑的比机构还快。所以主力要维持资源涨价,但是股价却涨不动了,因为主力卖散户买,能涨上去就见鬼了。
所以存储和锂矿一样。当下游承受不起存储的高价格,存储行情就开始松动了。比如最近手机一说涨价,全网都在骂,都说不买了。涨价逻辑最忌讳的就是涨价传导不下去,上游存储涨价,中游手机成本高,下游用户不买账。那就只能把成本积压在中游,中游亏钱,不买存储了。那上游存储只能降价。这就是市场经济。
大家用同样的逻辑推导锂矿也一样,锂矿价格太高,车企又要打价格战,因为车价高消费者不买单。在中游和下游的一起努力下,最后上游锂矿价格雪崩。
有人会说手机不用存储数据中心用啊。
大哥,现在是数据中心着急扩建,热钱涌入,不计成本的砸钱,所以他们不在乎存储价格高,就像2020-2021年的新能源汽车。当产业从爆发期变成稳定期的时候,你就会看到存储价格的雪崩了。这样的事情我见过的太多了。
股市箴言:不吃行情的最后一口肉。
大佬操作
流沙河:买入通达股份5502万。
桑田路:买入大东南12158万。卖出华电能源7526万(亏1千万)。
佛山哥:买入新能泰山23591万。
---昨日回顾---
屠文斌:买入通达股份8507+5023万。
桑田路:买入华电能源3542万(合计8500万)。
佛山哥:卖出新能泰山9175万。
炒股养家:买入联环药业6447万。
---昨日回顾---
桑田路,昨天就说加仓华电能源不明智,做龙头首阴,赚个套利钱就差不多了,非要赚的更多。结果今天割肉离场,亏了1千万。何必呢?
买入大东南,属于行情不好抱团妖股,这个票属于趋势板,走的也是资金抱团的走势。当然能不能抱起来不好说,毕竟股市有风险。这种票只能看均线炒股,回踩均线不跌破,有可能就去拉板了。
佛山哥,昨天割肉新能泰山,今天加仓2亿猛干。如果是买一个亿属于隔履挠痒,毕竟亏了1千万,1个亿吃涨停才能回本。游资如果只追求回本,那跟咸鱼有什么区别?
佛山哥直接2亿干进去,明天吃涨停的话,不仅回本还赚1千万。就怕明天主力又割他一刀,反复亏钱,道心破碎。
流沙河:买的通达股份,不知道流沙河是不是看到咱们的文章,对这个股票这么有信心,烂板也要买。公司是年报预增+特高压(电力设备)+商业航天。属于双热门题材+基本面利好。确实没问题。二板屠文斌买的没有问题,但是流沙河三板追进去就有问题了。现在啥行情?3连板基本上就见顶了。
好在屠文斌是老牌游资,今天烂板格局住了,没有卖。先给屠文斌点个赞。不然屠文斌一旦出货,通达股份今天肯定封不住3板。打板进去的流沙河亏的头破血流。
所以大家记住,啥行情做啥操作。现在这个行情不适合激进,就算股票再好,也要买在低点才行。
热门股梳理
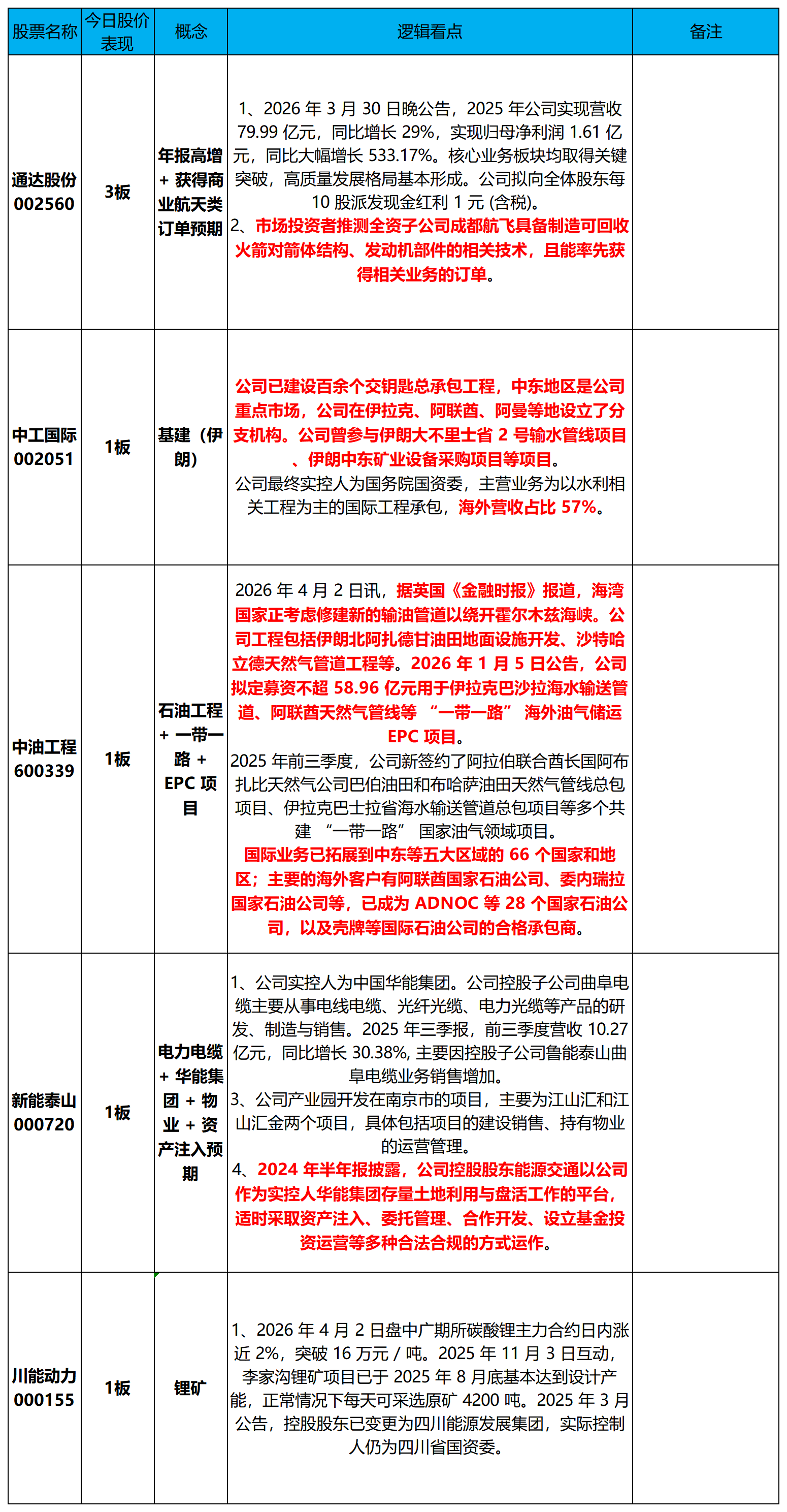
通达股份002560、
中工国际002051、中油工程600339、新能泰山000720、川能动力000155、
参考指标:【筹码大师】和【牛牛机构宝】

(以上个股仅作梳理,不作为买卖依据,据此操作风险自担)
中油工程600339
概念:石油工程 + 一带一路 + EPC 项目
资金面:主力资金净流入3400万
技术指标:【筹码大师】和【牛牛机构宝】

川能动力000155
概念:锂矿
资金面:主力资金净流入3400万
技术指标:【筹码大师】和【牛牛机构宝】

中工国际002051
概念:基建(伊朗)
资金面:主力资金净流入3400万
技术指标:【筹码大师】和【牛牛机构宝】

参考资料:
1)20260402-中油工程-600339-【筹码大师】和【牛牛机构宝】-近期出现弹信号且底部量柱由绿转红
2)20260402-川能动力-000155-【筹码大师】和【牛牛机构宝】-近期出现弹信号且底部量柱由绿转红
3)20260402-中工国际-002051-【筹码大师】和【牛牛机构宝】-近期出现弹信号且底部量柱由绿转红
整理不易,希望多多支持!你的一个点赞、一次转发、 随手分享,都是我们前进的最大动力~大家在投资过程中有任何问题,都可以在文章底部留言,我们一起交流!祝家人们好运常在,股票长虹!
温馨提示:
1、本文所有内容均为公开交流学习之用,不代表任何投资建议,据此买卖,风险自担。
2、每天花8--10小时整理的热门股梳理,就是让大家减少学习时间,3分钟把握市场核心热点。文章包括市场最新消息、主力资金动向、龙头股背后的涨停逻辑,每个交易日晚上8:40发布
免责声明:以上内容由九方智投投资顾问毕威功(A0740623110008)编辑整理,仅供参考学习使用,不作为投资建议,据此操作风险自担。投资有风险、入市需谨慎。
推荐阅读
相关股票
相关板块
相关资讯
扫码下载
九方智投app
扫码关注
九方智投公众号
头条热搜
涨幅排行榜
暂无评论
赶快抢个沙发吧