行情中心 沪深京A股 上证指数 板块行情 股市异动 股圈 专题 涨跌情报站 盯盘 港股 研究所 直播 股票开户 智能选股
全球指数
数据中心 资金流向 龙虎榜 融资融券 沪深港通 比价数据 研报数据 公告掘金 新股申购 大宗交易 业绩速递 科技龙头指数

同花顺深夜公告:董事长易峥提前终止减持计划

来源:财联社 2025-09-09 08:09
点赞
收藏

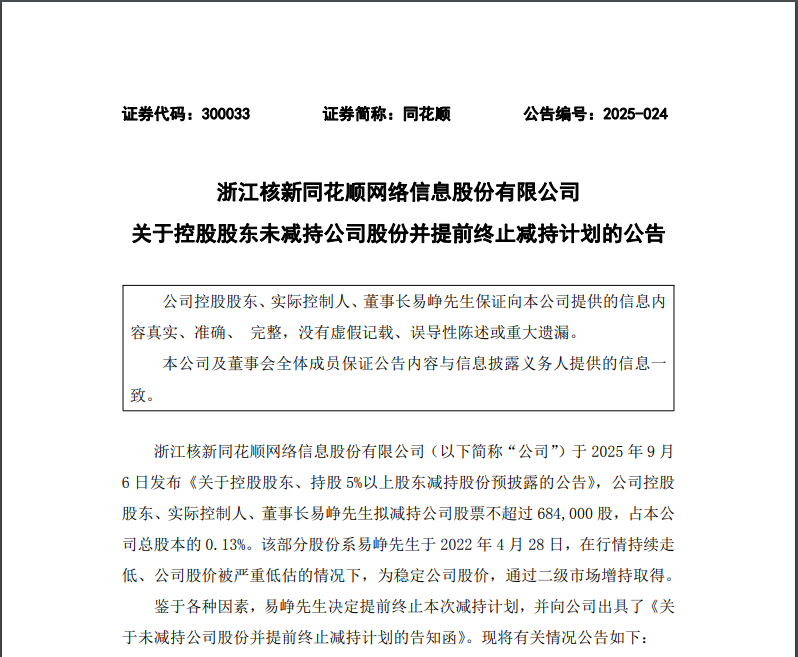
同花顺深夜发布公告称,公司控股股东、实际控制人、董事长易峥决定提前终止减持计划。

今日凌晨,同花顺发布公告称,公司于2025年9月6日发布《关于控股股东、持股5%以上股东减持股份预披露的公告》,公司控股股东、实际控制人、董事长易峥拟减持公司股票不超过684,000股,占本公司总股本的0.13%。该部分股份系易峥于2022年4月28日,在行情持续走低、公司股价被严重低估的情况下,为稳定公司股价,通过二级市场增持取得。鉴于各种因素,易峥决定提前终止本次减持计划。股东杭州凯士顺科技有限公司的减持计划不变。

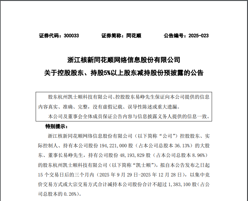
9月5日晚间,同花顺曾发布《关于控股股东、持股5%以上股东减持股份预披露的公告》,公司控股股东、实际控制人、董事长易峥及持股5%以上股东凯士顺拟自公告发布之日起15个交易日后的三个月内,以集中竞价或大宗交易方式合计减持公司股份不超过138.31万股,占公司总股本的0.26%。易峥拟减持不超过68.4万股,占总股本的0.13%;凯士顺拟减持不超过69.91万股,占总股本的0.13%。

减持原因是股东凯士顺为自身资金需要,易峥阶段性增持目标已完成,将通过减持优化个人资源配置,聚焦公司战略布局和主营业务发展。减持计划存在不确定性,包括减持方式、时间、数量和价格的不确定性,以及是否按期实施完成的不确定性。

截至目前,易峥尚未实施减持计划,其持股情况未发生变化,仍持有公司股份1.94亿股,占公司总股本的36.13%。本次提前终止减持计划不存在违反相关法律法规、规范性文件规定的情形,也不会导致公司控制权发生变化。同时,股东杭州凯士顺科技有限公司的减持计划不变。

(来源:
财联社)
原标题:
同花顺深夜公告:董事长易峥提前终止减持计划

免责声明:本页所载内容来旨在分享更多信息,不代表九方智投观点,不构成投资建议。据此操作风险自担。投资有风险、入市需谨慎。

举报

写评论

声明:用户发表的所有言论等仅代表个人观点,与本网站立场无关,不对您构成任何投资建议。《九方智投用户互动发言管理规定》

发布
0条评论

暂无评论

赶快抢个沙发吧

推荐阅读

相关股票

相关板块

  • 板块名称
  • 最新价
  • 涨跌幅

相关资讯

扫码下载

九方智投app

扫码关注

九方智投公众号

头条热搜

涨幅排行榜

  • 上证A股
  • 深证A股
  • 科创板
  • 排名
  • 股票名称
  • 最新价
  • 涨跌幅
  • 股圈