政策不断加码!政治局会议再次定调,股债双牛有望持续

疫情冲击下,逆周期调整政策持续加码,政治局会议连续召开,央行货币政策快速响应,财政部出台减税降费、财政补贴和财政贴息等一系列政策,以应对疫情带来的负面影响,保持经济平稳运行。
同时,市场预期,随着新冠疫情对于经济的拖累逐渐显现,政策逆周期调节力度有望进一步提升。机构预计,央行或将再次降息,财政部也将进一步减税降费,股债双牛有望持续。
湖北新增14840例新冠肺炎 含临床诊断病例13332例
近期,新冠肺炎的新增确诊和疑似患者人数持续回落、治愈人数持续回升,疫情防控工作取得一定成效。
但由于近期湖北省对既往的疑似病例开展了排查并对诊断结果进行了订正,对新就诊患者按照新的诊断分类进行诊断,湖北省将临床诊断病例数纳入确诊病例数。昨日湖北新增新冠肺炎病例数激增14840例,含临床诊断病例13332例。
什么是临床诊断病例?第五版卫健委的方案里已经对湖北地区已经提出来临床诊断病例问题,临床诊断病例主要指疑似病例具有肺炎影像学特征者。
中央指导组专家、北京朝阳医院副院长童朝晖表示,我们在日常的工作中也有临床诊断。平时诊断肺炎时,实际上病原学百分之二、三十要靠临床百分之七、八十来诊断。所以这次在湖北地区增加了临床诊断病例。前段时间我们主要靠核酸来进行确诊病例,但实际上有一大部分疑似病例按照临床表现都有:1、有流行病学史;2、发热、呼吸道咳嗽、憋气的症状。然后进行查体检查临床特征,做CT影像后进行一个综合诊断。

政治局会议再次定调
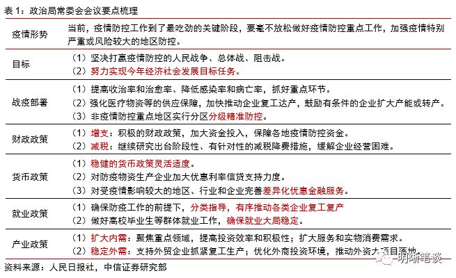
中共中央政治局常务委员会2月12日召开会议,听取中央应对新型冠状病毒感染肺炎疫情工作领导小组汇报,分析当前新冠肺炎疫情形势,研究加强疫情防控工作。
自疫情爆发以来,中共中央政治局常委会已先后于1月25日、2月3日、2月12日召开三次政治局会议,频率之高,实属罕见。
本次会议再次强调“要努力把新冠肺炎疫情影响降到最低,保持经济平稳运行和社会和谐稳定,努力实现党中央确定的各项目标任务”,并进一步明确指出“要加大宏观政策调节力度”,“更好发挥积极的财政政策作用”、“保持稳健的货币政策灵活适度”。同时要求“积极扩大内需、稳定外需”,并提出“加快推动建设一批重大项目”。

央行或将再次降息
疫情爆发以来,央行货币政策快速响应,多聚并措提振市场信心。
2月3日,央行开展9000亿元7天、3000亿元14天逆回购操作,当日有10500亿元逆回购到期,实现流动性净投放1500亿元。
值得注意的是,7天和14天逆回购中标利率均下调10bp,引导市场资金价格下行意图明显。
2月4日,央行再次开展3800亿元7天、1200亿元14天逆回购操作,当日有1000亿元14天逆回购到期,实现流动性净投放4000亿元。
中信证券认为,开年首个交易日OMO降息落地,也是在年初降准没有导致LPR下调、疫情冲击预计较非典时期更加严重的情况下,出于降成本、稳增长目标的综合考虑。考虑到政策利率的利差体系的稳定以及MLF对LPR的引导作用,央行可能会在月中新作MLF,预计MLF利率和LPR将相继下调。
万联证券也表示,疫情因素导致货币政策在短期维持宽松节奏,如疫情继续发展央行或打出政策宽松组合拳,包括MLF、基准利率等都面临调整,引导市场资金价格中枢继续下行,对冲宏观经济下行风险。
财政政策或进一步发力
随着新型冠状病毒的爆发,财政部采取一系列措施应对疫情影响,包括对捐赠物资和补助收入等进行税收减免、对患者进行财政补贴,以及对疫情防控重点企业进行再贷款贴息支持。
由于本次疫情波及人数较多、涉及范围较广、影响比较严重,机构预计财政政策或将进一步发力。
中信证券指出,今年的新冠疫情加重了经济的负担,进一步减税降费势在必行。考虑到财政支出可能存在的诸多问题,减税或许是更加市场化的逆周期调节方式和更加直接的纾困方式,预计减税政策大概率超过万亿规模。
近日,财政部提前下达2020年新增地方政府债务限额8480亿元,其中一般债务限额5580亿元、专项债务限额2900亿元。加上此前提前下达的专项债务1万亿元,共提前下达2020年新增地方政府债务限额18480亿元。
中信证券认为,政策拐点已经出现,“一手抓防控一手抓复工”的政策思路将带动基建、制造业等行业加快复工节奏。
股债双牛有望延续
中信证券认为,政治局会议对于稳增长,特别是稳就业更加强调,考虑到我国货币和财政政策都仍有一定空间。因此,在货币财政双发力的背景下,资本市场有望走出股债双牛的格局。
股市方面,经济的短期冲击可能会出现在一季度,但是在流动性宽松和政策利好的背景下,估值的提升可能仍将持续,虽然科技类股票的估值已经较高,但市场热度不减,行情可能仍将持续。对于周期类,特别是基建和消费等行业的表现,可能出现慢热的格局。随着政策不断推进和疫情逐步缓和,而且估值相对较低,在后期也可能出现补涨。
债市方面,疫情影响下的避险交易已经导致10年国债收益率短期大幅下行。预计今年1季度10年国债到期收益率有望调整到2016年低点,2020年上半年10年国债收益率目标区间在2.6%~2.8%。
国盛证券也表示,后续随着疫情冲击逐渐消化、企业开工正常化、逆周期调控效果显现、经济“挖坑”后迎来修复,周期核心资产的重估仍将继续。
免责声明:以上内容仅供参考学习使用,不作为投资建议,此操作风险自担。投资有风险、入市需谨慎。
推荐阅读
相关股票
相关板块
相关资讯
扫码下载
九方智投app
扫码关注
九方智投公众号
头条热搜
涨幅排行榜
暂无评论
赶快抢个沙发吧