行情中心 沪深京A股 上证指数 板块行情 股市异动 专题 涨跌情报站 盯盘 港股 研究所 直播 股票开户 智能选股
全球指数
数据中心 资金流向 龙虎榜 融资融券 沪深港通 比价数据 研报数据 公告掘金 新股申购 大宗交易 业绩速递

基金销售违规暂停业务?华泰证券紧急澄清

来源:上海证券报 2026-04-30 14:44
点赞
收藏

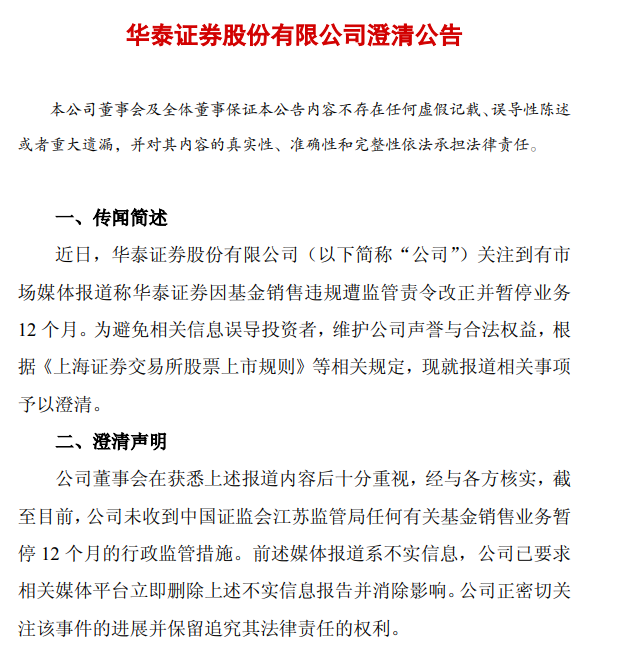
4月30日午间,华泰证券发布澄清公告称,经与各方核实,截至目前,公司未收到中国证监会江苏监管局任何有关基金销售业务暂停12个月的行政监管措施。此前相关媒体的报道系不实信息,公司已要求相关媒体平台立即删除上述不实信息报告并消除影响。公司正密切关注该事件的进展并保留追究其法律责任的权利。

4月29日,华泰证券披露2026年一季报。报告显示,公司一季度实现营收104.22亿元,同比增长41.48%;归属于上市公司股东的净利润48亿元,同比增长31.79%。

公司表示,一季度业绩增长得益于市场回暖、交投活跃,公司财富管理、机构服务、国际业务等主要业务线收入增加。具体来看,公司一季度手续费及佣金净收入43.66亿元,同比增长47%。其中,经纪业务手续费净收入29.13亿元,同比增长50%;投资银行业务手续费净收入8.61亿元,同比增长59%;资产管理业务手续费净收入4.8亿元,同比增长13%。自营业务收入(按“投资收益+公允价值变动收益-对联营企业和合营企业的投资收益”计算)45.19亿元,同比增长超63%。

截至发稿,华泰证券跌0.57%,报19.18元/股。

(来源:
上海证券报)
原标题:
华泰证券,紧急澄清

免责声明:本页所载内容来旨在分享更多信息,不代表九方智投观点,不构成投资建议。据此操作风险自担。投资有风险、入市需谨慎。

举报

写评论

声明:用户发表的所有言论等仅代表个人观点,与本网站立场无关,不对您构成任何投资建议。《九方智投用户互动发言管理规定》

发布
0条评论

暂无评论

赶快抢个沙发吧

推荐阅读

相关股票

相关板块

  • 板块名称
  • 最新价
  • 涨跌幅

相关资讯

扫码下载

九方智投app

扫码关注

九方智投公众号

头条热搜

涨幅排行榜

  • 上证A股
  • 深证A股
  • 科创板
  • 排名
  • 股票名称
  • 最新价
  • 涨跌幅
  • 股圈