猪活活饿死!扇贝又跑了!2019年10大奇葩事

A股奇葩年年有,今年跟往年一样多。
2019年尾声渐近。回顾这一年,A股依然在3000点上下徘徊,但却发生了很多大事。
有科创板横空出世、核心资产不断创新高的大利好;也有昔日白马股爆雷、10余家公司退市数量创新高的大利空;更有不少让投资者目瞪口呆、惊掉下巴的奇葩事。
对股民来说,亏钱不可怕,可怕的是亏得不明不白。今天,跟着基金君回顾一下2019年A股十大奇葩事件!
雏鹰农牧:没钱买饲料,猪被饿死
今年年初,“养猪第一股”雏鹰农牧拉开了A股的“奇葩大秀”。
1月30日晚间,雏鹰农牧发布业绩预告修正公告,称公司预计2018年度亏损29亿至33亿元。

对于业绩修正原因,公司表示,2018年6月开始,公司出现资金流动性紧张局面,由于资金紧张,饲料供应不及时,公司生猪养殖死亡率高于预期,致使生猪养殖成本及管理费用高于预期;第四季度生猪市场受非洲猪瘟影响,销售价格低于预期。
通俗来说就是,“因为没钱买饲料,猪被饿死了。”
雏鹰农牧发布的财报显示,2018年净亏损38.64亿元。不仅业绩巨亏,财报还被出具无法表示意见的审计报告。随即,雏鹰农牧被实施退市风险警示,变为*ST雏鹰,股价连吃11个跌停。
自7月5日至8月1日,*ST雏鹰因股价连续20个交易日低于1元面值而触发退市机制。在最后的交易日10月15日,其股价定格为0.17元,成为继中弘股份之后的A股“面值退市第二股”。
截至6月30日,*ST雏鹰仍有超16万户股东。目前已有众多股民向其发起索赔,多位律师接单。
康美药业:300亿货币资金一夜蒸发
昔日的千亿白马股康美药业今年爆出惊天大雷,惊呆A股投资者。
4月30日凌晨时分,踩着2018年年报披露的最终时点,康美药业一口气发布了20多份公告。其中,一份《关于前期会计差错更正的公告》异常醒目,康美药业表示,通过自查,对2017年财务报表进行重述:
2017年财报中的货币资金多计299.44亿元,营业收入多计88.98亿元,营业成本多计76.62亿元;另外未分配利润、经营性现金流等8项财务指标出现重大差错。

也就是说,2017年财报上的300亿资金其实并不存在。“差错”之大令市场咋舌。
很快,康美药业“财务造假”被坐实。5月17日,证监会通报对康美药业的调查进展,表示已初步查明,康美药业披露的2016年至2018年财务报告存在重大虚假。当天,康美药业变身ST康美。
最终,证监会对ST康美责令改正,给予警告,并处以60万元的罚款,对马兴田许冬瑾、邱锡伟三位核心当事人采取终身证券市场禁入措施。
跌落神坛的康美药业,今年股价也大幅下跌。如果从去年6月的28元高点起算,今年ST康美最低跌至2.57元,跌幅超90%,市值蒸发超千亿,如今仅剩约180亿元。
康得新:122亿元存款“不翼而飞”
2019年A股著名的“双康事件”,除了康美药业,还有另一个主角康得新。
康得新2018年年报显示,其货币资金余额为153.16亿元,其中122.1亿元为银行存款余额。不过,审计机构、公司独董均对此表示不能判断真实性。因这笔存款既不能用于支付也无法执行,并且所存银行曾经口头回复“可用余额为零”。

在监管的追问下,一份康得新控股股东康得集团与银行签订的《现金管理合作协议》曝光,也就是说康得新账上的122亿存款很可能被控股股东康得集团划走占用了。今年5月,康得新被实行“退市风险警示”,变为“*ST康得”。
在证监会的调查中,还牵出了康得新涉嫌多年财务造假一事,在2015年至2018年的4年间虚增利润119亿,震惊股民。7月5日,*ST康得被深交所实施重大违法强制退市。
与此同时,*ST康得实际控制人钟玉因涉嫌犯罪被执行逮捕。更诡异的是,*ST康得对此表示,“钟玉未在公司任职,相关事项不会对公司的生产经营产生重大影响。”
连续爆出重磅利空,*ST康得股价跌跌不休。目前,*ST康得最新股价收报3.52元,市值仅余125亿元,比此前最高时千亿元蒸发了近90%。
獐子岛:扇贝又双叒叕死了
说到A股的奇葩事,不得不提獐子岛与他家的扇贝。从2014年以来的五年间,獐子岛的扇贝上演了多轮“跑路”剧情。
虽然“死法”各异,有冻死、跑路、饿死等,但每次都能“死”在合适的时候。不得不说,这是一群最有纪律、最听话的扇贝。股民无奈评论:“骗我可以,请注意次数。”
今年11月12日,獐子岛公告称,公司2019年11月8日-9日已抽测点位的亩产数据汇总,已抽测区域2017年存量底播虾夷扇贝平均亩产不足2公斤;2018年存量底播虾夷扇贝平均亩产约3.5公斤,亩产水平大幅低于前10月平均亩产25.61公斤,公司初步判断已构成重大底播虾夷扇贝存货减值风险。

獐子岛称,基于抽测现场采捕上来的扇贝情况看,底播扇贝在近期出现大比例死亡,其中部分海域死亡贝壳比例约占80%以上。
此前,獐子岛的扇贝已多次出事。2014年声称前两年底播海域虾夷扇贝因冷水团异动导致近乎绝收,巨亏8.12亿元,此为“扇贝跑路”1.0版;2018年声称2017年降水减少导致饵料短缺,加上海水温度异常,3亿扇贝集体饿死,巨亏7.23亿,此为“扇贝饿死”2.0版。
对于此次扇贝事件,獐子岛董事长吴厚刚向媒体称“具体原因我也不知道”,并在达沃斯论坛上表示:“赔钱对不起股民。”
深大通:暴力抗法,打伤监管人员
见过横的,没见过这么横的。A股上市公司深大通,除了明目张胆肆意造假之外,竟然还使用暴力对抗监管。
今年5月,证监会稽查人员前往深大通送达《立案调查通知书》,公司相关人员不仅拒绝接收,还对稽查人员进行人身和言语上的攻击,暴力阻碍证监会稽查人员执法,其中一名女性稽查人遭严重抓伤,被送往医院处理伤口。
5月23日晚,深交所发文谴责深大通及相关人员在证监会依法履行职责过程中未予配合的行为。同日晚间,证监会决定对深大通及实际控制人立案调查。

据了解,在2018年7月17日至2019年6月5日期间,证监会工作人员先后多次前往深大通办公场所进行检查、调查,深大通及相关人员存在拒绝签收监督检查、调查通知书,拒绝检查、调查人员进入办公场所,拒绝接受询问,拒绝在询问笔录上签字,拒绝提供会议纪要等相关文件资料,强行闯入询问场所阻断询问,强行带离正在接受询问的人员,辱骂、威胁检查、调查人员等拒绝、阻碍检查、调查的行为。
7月26日,证监会官网公布对深大通等做出行政处罚及市场禁入事先告知。同日,深大通收到证监会下发的《行政处罚及市场禁入事先告知书》,对其给予警告,并处以60万元罚款,对主要责任人员采取终身或10年证券市场禁入措施。
千山药机:董事长称小股东是来赌博的
暂停上市半年后,千山药机遭遇一记暴击。
12月2日晚间,千山药机公告称,收到证监会的《行政处罚及市场禁入事先告知书》,根据认定事实,公司2015-2018年连续四年净利润实际为负,触及重大违法强制退市情形,可能被实施重大违法强制退市。

此外,千山药机还涉嫌重大财务造假,合计虚增利润4.73亿元。根据披露,其2015年年报和2016年年报均存在虚假记载,2017年未按规定对关联方非经营性占用公司资金履行临时报告义务。
而在今年5月17日,千山药机董事长刘祥华因在股东大会喊出“赌博论”而“一炮走红”。
当时有小股东询问刘祥华,“我25号买的股票,你们29号开市就停牌了,那是我一辈子的心血,你就告诉我如果退市了,我还能拿回来多少,给我一个心理准备。”
刘祥华回答称,“现在你不需要知道,也没有意义,我们今年一直在发暂停上市的风险提示,本来你买的心态就是赌博,我们这个股票的状况也适合你买股票的心态。退市的话就没了,恢复上市肯定涨很多倍。”
目前,千山药机的股价暂时定格为3.81元,截至9月30日,共有股东4.82万户。
*ST赫美:高管称无法保证年报真实
年报造假不少见,罕见的是,竟然有上市公司高管公然宣称无法保证自家年报是否真实。这是啥意思?造没造假,你自己心里还没点数吗?
这家奇葩的上市公司叫做赫美股份,现在已经是*ST赫美了。2018年其业绩大幅下滑,年报显示公司实现营业收入为19.18亿元,同比下降20.44%;归属于上市公司股东的净利润亏损16.15亿元,同比下降1221.45%;扣非净利润亏损19.06亿元,同比下降2729.87%。

业绩不好没关系,但令人惊诧的是,这份年报被公司总经理、副总经理、财务总监同时宣布“无法保证年报真实、准确、完整”,会计师事务所也出具了非标意见。赫美股份由此“披星戴帽”。
5月27日,因涉嫌信息披露违法违规,*ST赫美被证监会立案调查。自4月29日至5月30日期间,*ST赫美股价走出惊人的20连跌,市值蒸发近百亿。目前,其最新股价报2.47元,市值仅13亿元。
嘉麟杰:前董事长沉迷王者荣耀
东旭集团旗下上市公司东旭光电20亿元债务违约爆雷,其关联公司嘉麟杰也被曝出奇葩事。
今年11月,东旭光电旗下两只合计30亿元规模的债券产品到期未兑付,此次应兑付20.1亿元。而截至三季度末,东旭光电账上货币资金高达183.16亿元。手握180亿现金却无法兑付20亿债券。这不禁让市场质疑:“存贷双高”的东旭光电是否会成为下一个康得新?
就在东旭光电“爆雷”的同时,有自媒体曝出,东旭系另一家上市公司上海嘉麟杰纺织品股份有限公司原董事长刘冰洋沉迷游戏,几乎每日必玩王者荣耀,即使在上班时间也不耽误游戏;称其无心公司业务,在任期间公司净利润下滑37.43%,团队大规模离职;还爆料称刘冰洋擅长使用“蔡文姬”角色,甚至获得“国服蔡文姬”称号。

之后,嘉麟杰证券部回应称,公司原董事长刘冰洋是否打王者荣耀属于个人爱好,与工作无关,其也未发现在工作时间打王者荣耀的情况。回复函还称,嘉麟杰的历任董事长都肩负集团给予的重大使命,在任期内无不殚精竭虑、兢兢业业,带领团队进行了大量细致的工作,努力实现嘉麟杰的产业转型升级,以实现和保护集团和广大股民的根本利益。
此前嘉麟杰公告显示,刘冰洋已于去年年底辞职。
ST围海:董事长带领高管集体辞职
虽然ST围海这家上市公司不出名,但奇葩事却不止一桩:突然被ST、公章失控、募资被银行强行划走、董事长带领高管集体离职……
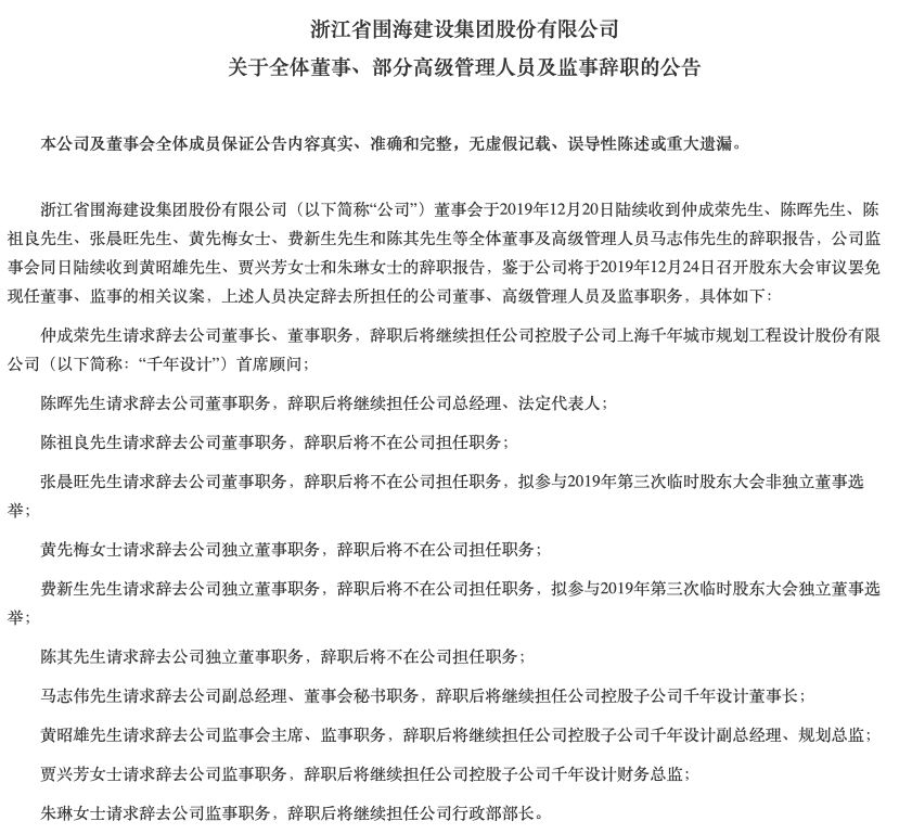
12月20日晚间,ST围海公告称公司董事会于当日陆续收到仲成荣、陈晖、陈祖良、张晨旺、黄先梅、费新生和陈其等全体董事,以及高级管理人员马志伟的辞职报告,公司监事会同日陆续收到黄昭雄、贾兴芳和朱琳的辞职报告。

其中,仲成荣是公司董事长。对于辞职原因,公告表示是鉴于公司将于24日召开股东大会审议罢免现任董事、监事的相关议案。
前一周13日晚,ST围海公告称,公司财务总监所监管的财务专用章、所有网银U盾等及行政部监管的公章被公司控股股东围海控股董事长助理冯婷婷女士等人强行拿走。但此后ST围海实际控制人冯全宏强调是“交接”而非“抢夺”。
12月16日午间,ST围海再次公告称,已派员于14日傍晚前往派出所取回前述失控的公司公章、财务专用章、财务部门章、所有网银U盾等重要办公资料。公章罗生门一事之后,ST围海很快又被曝因银行贷款逾期,部分募集资金被银行强行划走。
今年4月,ST围海还被曝出存在违规担保,控股股东及关联方占用资金情形,其中一项金额颇大。一个月后,因上述原因,公司股票交易被实行其他风险警示,连续数个跌停。
新城控股:前董事长猥亵女童被捕
上市公司猥亵女童,人神共愤,今年A股就出现了这一桩。
此前7月,据新民晚报报道,新城控股董事长王某因猥亵9岁女童,于当月1日在沪被采取强制措施。而直到3日,该事件才被曝光。
据悉,犯罪行为发生于6月29日下午,地点为万航渡路一家五星级酒店。被猥亵女童事后向在江苏的母亲打电话哭诉,母亲即来沪报警,王某随即被采取强制措施。
就在7月3日晚间,新城控股火速发布了一则公告,称公司董事长发生变更,原董事长因“个人原因”被刑事拘留,选举公司董事兼总裁王晓松任公司第二届董事会董事长。王晓松是王振华的儿子。

次日,新城控股官网即删除了与王振华有关的新闻图片;7月5日,新城控股就创始人(实控人)引发的风暴发布致歉信致歉;7月10日,上海市普陀区人民检察院以涉嫌猥亵儿童罪依法对犯罪嫌疑人王某某、周某某批准逮捕。案件正在进一步办理中。
受此利空影响,新城控股当时连续三个交易日跌停,新城系三家上市公司均受牵连。不过在事发近半年后,由于及时止损、业绩靓丽,新城控股股价坐上“V型过山车”,近期股价稳步上升,市值反弹超300亿元,股价距事发前仅差一个涨停。
免责声明:以上内容仅供参考学习使用,不作为投资建议,此操作风险自担。投资有风险、入市需谨慎。
推荐阅读
相关股票
相关板块
相关资讯
扫码下载
九方智投app
扫码关注
九方智投公众号
头条热搜
涨幅排行榜
暂无评论
赶快抢个沙发吧