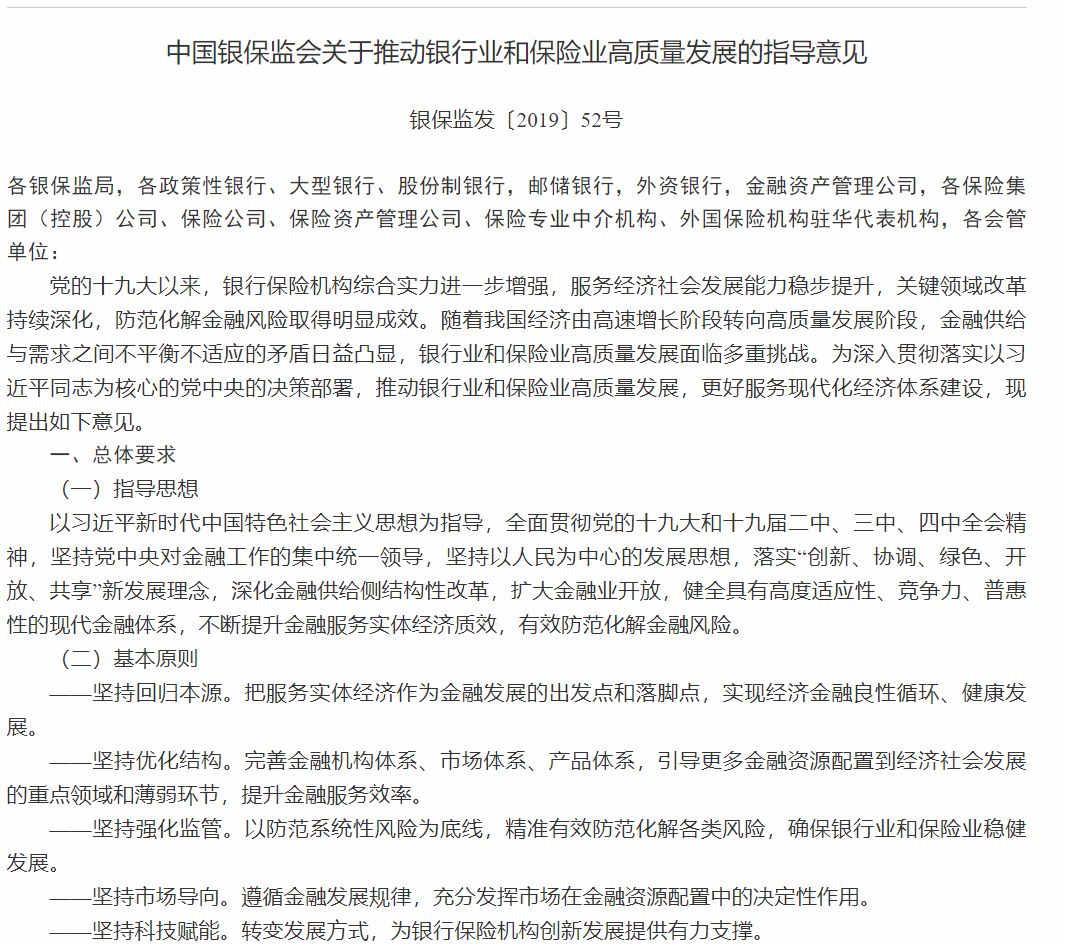
银保监会新年第一枪:促进居民储蓄"入市"!

2020年开始没几天,先有央行开出降准第一枪,现在轮到了银保监会出手放大招。
1月4日晚间,银保监会发布《关于推动银行业和保险业高质量发展的指导意见》(下称《意见》)。其中一些新提法、对A股利好的内容,引发投资者刷屏!
促进居民储蓄有效转化为资本市场长期资金
该意见中有98字最支持股市发展:
有效发挥理财、保险、信托等产品的直接融资功能,培育价值投资和长期投资理念,改善资本市场投资者结构。大力发展企业年金、职业年金、各类健康和养老保险业务,多渠道促进居民储蓄有效转化为资本市场长期资金。鼓励各类合格投资机构参与市场化法治化债转股。
这句话也是全市场最为关注、重视的表述之一,居民的储蓄有多少万亿呢?
据央行统计,2019年11月末,本外币存款余额197.55万亿元,同比增长8.2%。月末人民币存款余额192.28万亿元,同比增长8.4%,增速分别比上月末和上年同期高0.2个和0.8个百分点。
2019年11月份人民币存款增加1.31万亿元,同比多增3571亿元。其中,住户存款增加2466亿元,非金融企业存款增加8656亿元,财政性存款减少2451亿元,非银行业金融机构存款增加6979亿元。
其实早在去年12月21日,银保监会副主席梁涛在2019中国金融学会学术年会会议上表示要多措并举增加资本市场长期稳定资金来源,包括大力加强养老金第三支柱建设、拓宽保险资产管理公司投资范围、允许符合条件的银行理财资金投资股票等。
2019年是理财子公司元年。截至2019年12月8日,至少有32家银行理财公告拟设立理财子公司,其中六大行及光大和招行理财子公司已正式开业。
有分析师认为,未来5-10年来看,客户对含股票的净值型产品接受度将有所上升,特别是老的预期收益型产品都淘汰后。预计未来10年,理财的股票投资占比将逐步从目前2%左右提升至10%左右。估算2030年理财股票投资规模将达5.5万亿,将成为A股市场上的主流资金,逐步掌握一定的定价权。
防止资金违规流入房地产市场
另外,该意见明确提出:银行保险机构要落实“房住不炒”的定位,严格执行房地产金融监管要求,防止资金违规流入房地产市场,抑制居民杠杆率过快增长,推动房地产市场健康稳定发展。
2019年,银保监会严查银行资金违规进入楼市、股市等违法违规行为。根据银保监会官网数据不完全统计,截至去年12月26日,银保监会系统对银行机构、保险机构等合计开出4108份罚单(按照公布日期计算),其中,银保监会机关开出罚单16份,银保监局本级开出罚单1560份,银保监分局本级开出罚单2532份。
中国银保监会副主席梁涛12月21日在“2019中国金融学会学术年会暨中国金融论坛年会”上表示,近一段时期以来,监管部门高度重视改善金融体系的供给质量和效率,取得了阶段性成效。其中,严防金融资源向低效领域过度集中。逐步压缩退出“僵尸企业”,清理无效、低效占用的信贷资源。对全国30余个热点城市开展房地产信贷专项检查,遏制金融资金违规进入房地产领域。
全文十大大要点
1、到2025年,实现金融结构更加优化,形成多层次、广覆盖、有差异的银行保险机构体系。
公司治理水平持续提升,基本建立中国特色现代金融企业制度。个性化、差异化、定制化产品开发能力明显增强,形成有效满足市场需求的金融产品体系。信贷市场、保险市场、信托市场、金融租赁市场和不良资产市场进一步健全完善。重点领域金融风险得到有效处置,银行保险监管体系和监管能力现代化建设取得显著成效。
2、有效发挥理财、保险、信托等产品的直接融资功能,培育价值投资和长期投资理念,改善资本市场投资者结构。
3、大力发展企业年金、职业年金、各类健康和养老保险业务,多渠道促进居民储蓄有效转化为资本市场长期资金。
4、鼓励各类合格投资机构参与市场化法治化债转股。
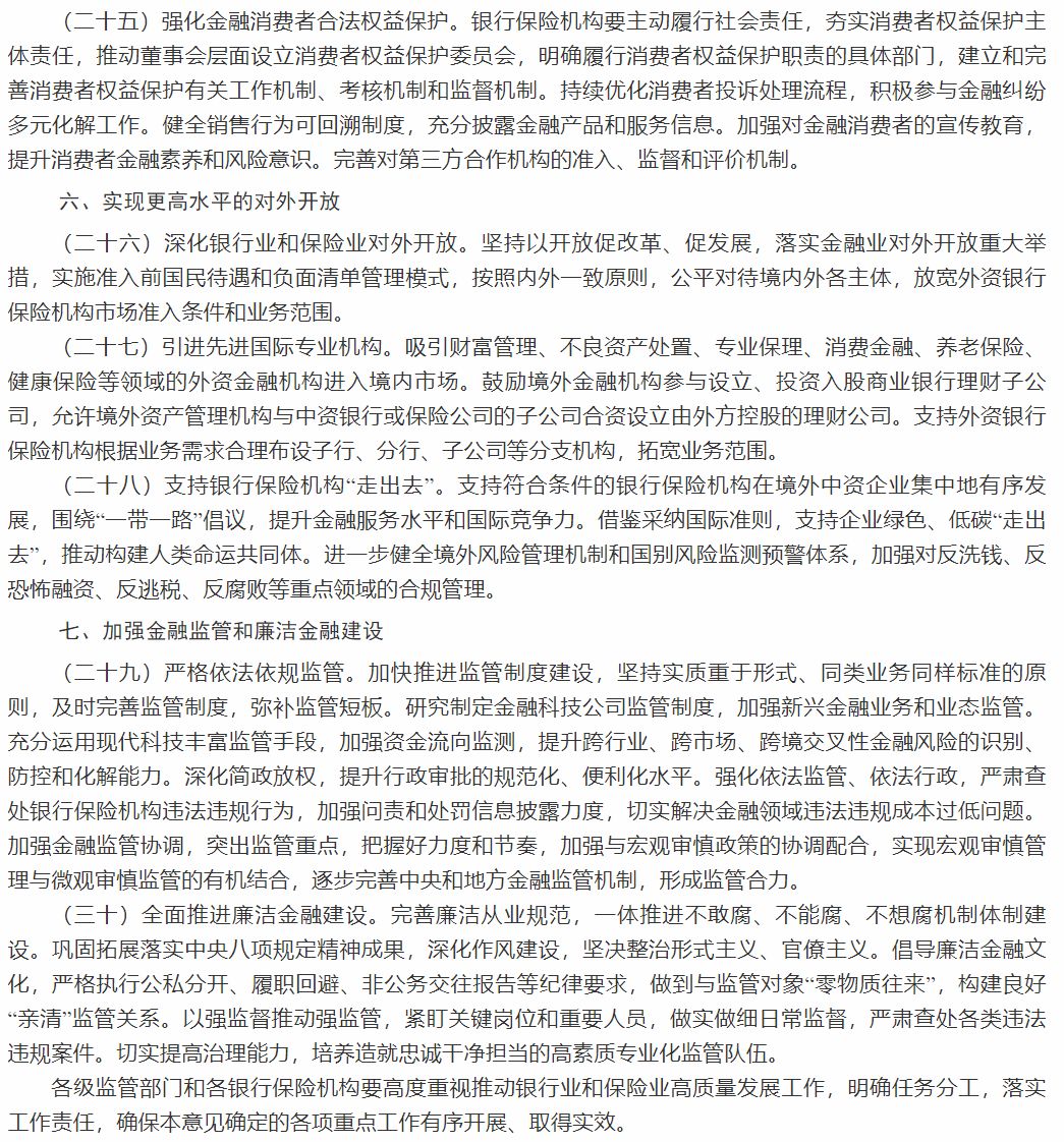
5、引进先进国际专业机构。吸引财富管理、不良资产处置、专业保理、消费金融、养老保险、健康保险等领域的外资金融机构进入境内市场。
鼓励境外金融机构参与设立、投资入股商业银行理财子公司,允许境外资产管理机构与中资银行或保险公司的子公司合资设立由外方控股的理财公司。支持外资银行保险机构根据业务需求合理布设子行、分行、子公司等分支机构,拓宽业务范围。
6、银行保险机构要落实“房住不炒”的定位,严格执行房地产金融监管要求,防止资金违规流入房地产市场,抑制居民杠杆率过快增长,推动房地产市场健康稳定发展。
7、积极开发支持战略性新兴产业、先进制造业和科技创新的金融产品。加大金融支持力度,为提升产业基础能力和产业链水平提供优质金融服务。
扩大对战略性新兴产业、先进制造业的中长期贷款投放。鼓励保险资金通过市场化方式投资产业基金,加大对战略性新兴产业、先进制造业的支持力度。
8、加大民营企业和小微企业金融产品创新。银行保险机构要按照竞争中性原则,一视同仁、公平对待各类所有制企业。加大对符合产业发展方向、主业相对集中于实体经济、技术先进、产品有市场但暂时遇到困难的民营企业的支持力度。
鼓励银行业金融机构通过单列信贷计划、实行内部资金转移定价优惠等形式,强化服务民营企业和小微企业的资源保障。加大对民营企业和小微企业的续贷支持力度,提高信用贷款和中长期贷款比重。积极稳妥发展供应链金融服务。
9、继续做好地方政府隐性债务风险化解,依法明确存量债务偿债责任,规范支持地方政府债券发行和配套融资,严禁违法违规提供新增融资。
加大对脱离主业盲目扩张、高负债经营企业风险的排查监测。稳妥化解集团客户信用风险,有序退出“僵尸企业”,推动企业部门结构性去杠杆。
10、大力整治违法违规金融活动。坚决清理和取缔未经批准从事金融业务的机构和活动。坚持打防结合、标本兼治的原则,推动建立健全对非法金融活动全产业链、全生态链的防控打击体系。加强监测预警,着力打早打小,指导地方做好非法集资案件处置工作,坚决遏制增量风险,稳妥化解存量风险。.
网友点评









免责声明:以上内容仅供参考学习使用,不作为投资建议,此操作风险自担。投资有风险、入市需谨慎。
推荐阅读
相关股票
相关板块
相关资讯
扫码下载
九方智投app
扫码关注
九方智投公众号
头条热搜
涨幅排行榜
暂无评论
赶快抢个沙发吧