AI等场景需求大增!产业链受益上市公司梳理
LED封装厂商再抛涨价函,木林森表示自6月1日起,公司全系列产品在原价基础上统一上调15-20%,之前公司已决定自5月1日起价格统一上调5-10%。
事实上,进入5月以来,LED行业就“涨”声不断,除了东山精密、瑞晟光电等封装企业宣布涨价外,利亚德、洲明科技、京东方晶芯、创维、汉视智显等终端厂商也接连发布涨价函,涨价产品涵盖LED器件、照明、显示器等各类产品。
此外,高端LED显示应用边界不断拓宽,AI智能、智慧城市、裸眼3D、影院屏、虚拟影棚等场景需求大幅增长,2023年4月份,近15款Mini/Micro LED新品推出,产品涵盖笔记本、电视、电竞显示器。

上海证券分析师王珠琳、花小伟研报认为,LED行业近期掀起涨价潮反映库存去化进程或已步入尾声,需求复苏叠加新兴应用市场快速发展有望带动行业逐季回暖:各大展会及文旅项目快速恢复以及AI虚拟人、XR虚拟拍摄、Micro LED、Mini LED等新兴应用不断发展。周期拐点或已出现,看好“复苏+新品应用加速落地”投资机会。
中信证券分析师徐涛等6月8日研报认为,目前,LED行业库存有所改善,国内下游订单逐步回暖,上游原材料供给压力缓解,同时盈利承压下产业链各环节已纷纷开始提价,未来市场竞争有望逐步趋于良性。
Q1部分下游厂商利润端已率先改善,预计Q2起盈利能力修复有望逐步向产业链中上游传导;往后龙头厂商有望长期受益于Mini/Micro LED领域带来的发展机会,看好后续Mini LED实现规模商用带来的增长契机。
据TrendForce数据,2022年全球LED市场产值同比下滑19%,2023年将实现个位数增长。2025年全球LED显示市场规模将达109.21亿美元,2022-25年CAGR约为14.74%,成长空间广阔。

LED,即发光二极管,是一种常用的发光器件。Mini LED被视为是Micro LED的过渡期,是传统LED背光基础上的改良版本;Micro LED则是新一代的显示技术,将LED背光源微缩化、矩阵化,致力于单独驱动无机自发光(自发光)、让产品寿命更长,甚至性能更胜OLED,被业界视为下世代的显示技术。

LED产业链方面,上游为LED芯片(衬底以蓝宝石为主,核心设备为MOCVD),中游为LED封装(背光源的封装形式主要有COB、POB等,显示的封装技术主要有SMD、COB、MIP等),下游为LED应用(可以分为LED照明、LED显示、LED背光,以及其他应用)。

国联证券分析师熊军6月8日研报认为,LED行业短期面临复苏机会,且中长期有望迎来成长周期。短期小间距LED需求复苏,中期Mini LED直显/背光的渗透率有望快速提升,驱动行业加速成长;长期Micro LED大规模商用有望带来行业繁荣。
2023年有望是LED行业中长期景气周期的起点,未来LED显示和背光市场规模有望持续快速增长,受益环节包括LED芯片、驱动IC、LED显示屏、Mini背光模组、Mini背光终端、设备等。

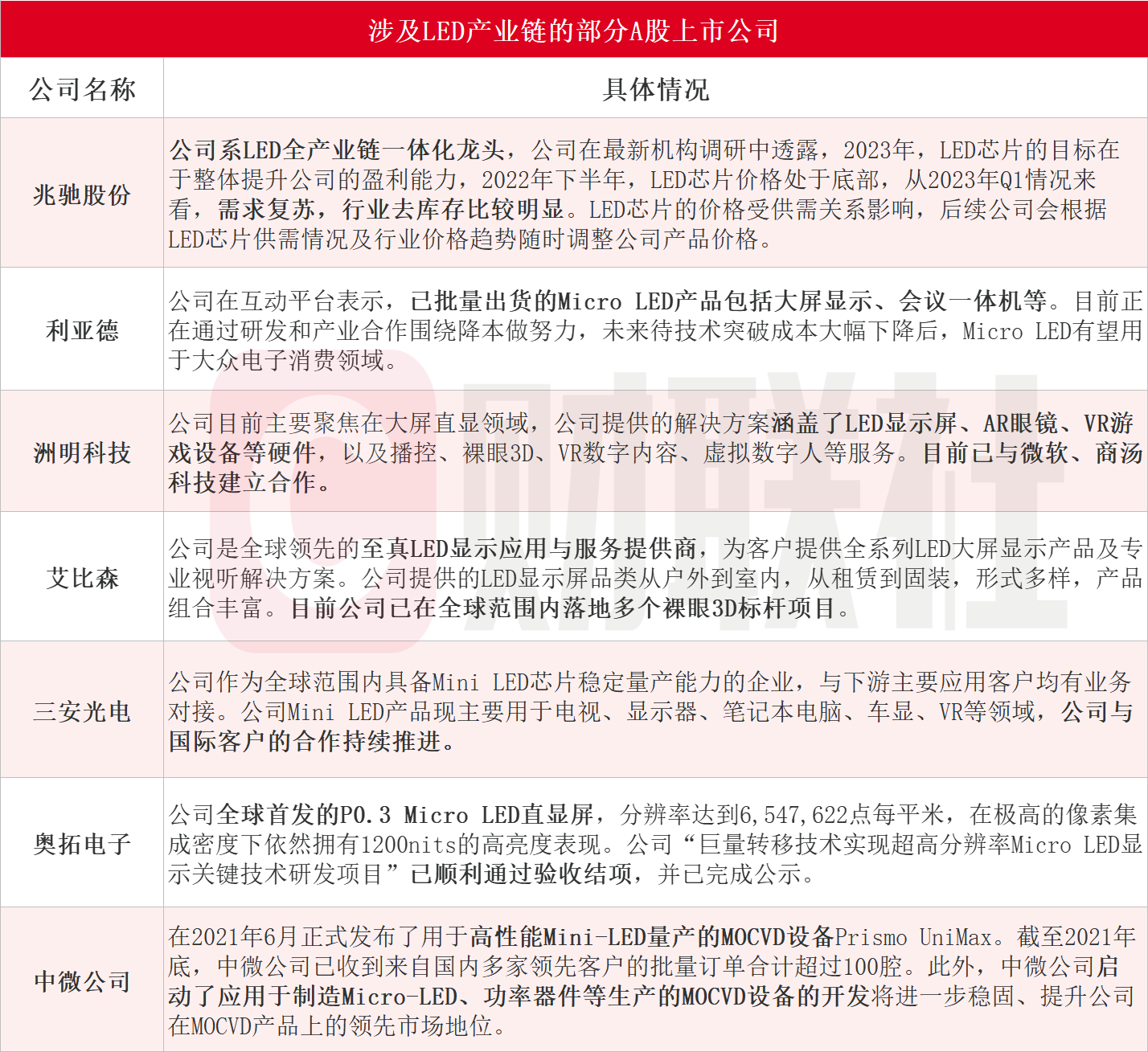
据财联社不完全统计,涉及LED产业链的A股上市公司有兆驰股份、利亚德、洲明科技、艾比森、三安光电、奥拓电子、中微公司等,具体情况如下:

(来源:财联社)
免责声明:本页所载内容来旨在分享更多信息,不代表九方智投观点,不构成投资建议。据此操作风险自担。投资有风险、入市需谨慎。
推荐阅读
相关股票
相关板块
相关资讯
扫码下载
九方智投app
扫码关注
九方智投公众号
头条热搜
涨幅排行榜
暂无评论
赶快抢个沙发吧