范冰冰又出事!主演电影巨亏还输了官司

分手半年后,今天范冰冰李晨的名字再次一起登上话题。这次是因为两人主演的电影《空天猎》,被一家上市公司索赔1750万。
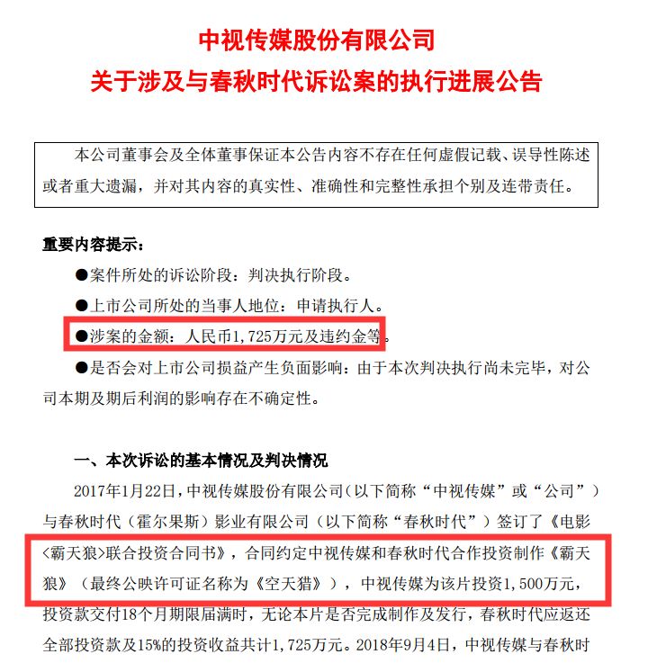
昨晚平安夜(12月24日),中视传媒发布公告称,和《空天猎》出品方春秋时代发生投资纠纷,法院已判春秋时代、吕建民需要偿还1725万元,但到现在还没收到赔偿资金。
中视传媒并非唯一一个“踩雷”范冰冰的公司。此前,唐德影视斥巨资制作《巴清传》,却由于该剧主演范冰冰、高云翔的双双出事,使得该剧播出遥遥无期,并计提5亿的损失。今年10月,唐德影视还表示要再砸6000万换掉范冰冰的镜头重拍。
不过,重拍的时间只剩下一周不到的时间。2019年12月31日如若未能按时完成,唐德影视将赔偿超1.35亿元的违约金。
李晨范冰冰的《空天猎》陷纠纷 中视传媒索赔1725万
2017年,李晨导演了他的处女作《空天猎》,当时是李晨未婚妻的范冰冰不仅零报酬出演,还参与投资,甚至亲力亲为地进行各种渠道的宣传。
殊不知上映后,《空天猎》口碑远低于预期,最终仅获得3.19亿元的票房,相较于高达2亿元的投资而言,成本收不回来且损失惨重(根据猫眼专业版的数据,片方分账1.15亿元)。
2年之后的今天,虽然两人已经和平分手,但这部“烂尾”的电影还存在不少资本纠纷。
12月24日,中视传媒发布公告称, 因电影《空天猎》的投资纠纷,与出品方春秋时代、创始人吕建民产生法律诉讼。
公告称,在电影《空天猎》筹备期间,中视传媒投资1500万元,双方约定投资款交付18个月期限届满时,无论本片是否完成制作及发行,春秋时代应返还全部投资款及15%的投资收益共计1725万元。
春秋时代在《空天猎》票房失利后,不愿支付中视传媒协议投资款及固定收益,法院已判定春秋时代、吕建民败诉,需偿还共计1725万元,但中视传媒却还没收到赔偿资金。
即投资该电影没赚钱,但本金和违约金到现在都还没收回,如若春秋时代不还钱,则公司将“血本无归”。

公告指出,由于本次判决执行尚未完毕,对公司本期及期后利润的影响存在不确定性。
而此前媒体报道,中视传媒之所以愿意投资《空天猎》,看中是春秋时代的背景及影片主演李晨、范冰冰的号召力。
范冰冰不仅零片酬支持李晨
还自掏腰包投资
据每日经济新闻,该电影出品方吕建民曾在接受记者采访时表示:“春秋时代是绝对的主控,占到了70%多。其余联合投资方例如范冰冰的公司、捷成股份等的投资比例不方便透露,大家都是好朋友,一起参与进来也是希望能够互赢。”
而记者查看《空天猎》出品方资料,其中联合出品方有16家公司,其中便有范冰冰旗下的霍尔果斯爱美神影视文化有限公司。

唐德影视也“踩雷”范冰冰
不仅亏了5个亿,还砸6000万重拍
中视传媒并非唯一一个“踩雷”范冰冰的公司。
此前,唐德影视斥巨资制作《巴清传》,却由于该剧主演范冰冰、高云翔的双双出事,使得该剧播出遥遥无期,并计提5亿的损失。

今年10月,唐德影视还表示要再砸6000万换掉范冰冰的镜头重拍。如果再未成功播出,唐德影视将赔偿超1.35亿元的违约金。
公告称,鉴于该剧主要演员的负面事件,公司承诺在2019年12月31日之前将采取包括但不限于:重新布景拍摄、技术手段、重新配音等将该剧原定主要演员在该剧中的镜头修改为由天猫技术另行确认的一线演员出演的镜头,费用不低于6000万元。
而今距离12月31日只剩下 一周不到的时间,不知道唐德影视重拍的事情发展成怎么样了。
但主演出事至今,唐德影视股价已跌去70%,市值跌去近60亿元,只剩下27亿元。如果把时间拉长,2015年其市值曾一度高达160亿元,至今则跌超130亿元。

范冰冰15年来首次
跌出福布斯
涉及公司不好过,范冰冰本人也不好受。
日前,福布斯公布了2019中国名人榜,该榜单是以名人在2018年7月1日到2019年6月31日这时间段中的商业价值、作品表现、个人正向影响力在内的多个方面为考量标准而进行排名的,体现出上榜名人的综合实力。
此前15年,范冰冰一直位居榜单前列。据21世纪经济2018年的报道,范冰冰身价在当年已超过30亿元。
然而今年,因逃税问题事业一度陷入停摆状态的范冰冰,已不在福布斯中国名人榜中。
免责声明:以上内容仅供参考学习使用,不作为投资建议,此操作风险自担。投资有风险、入市需谨慎。
推荐阅读
相关股票
相关板块
相关资讯
扫码下载
九方智投app
扫码关注
九方智投公众号
头条热搜
涨幅排行榜
暂无评论
赶快抢个沙发吧