行情中心 沪深京A股 上证指数 板块行情 股市异动 股圈 专题 涨跌情报站 盯盘 港股 研究所 直播 股票开户 智能选股
全球指数
数据中心 资金流向 龙虎榜 融资融券 沪深港通 比价数据 研报数据 公告掘金 新股申购 大宗交易 业绩速递 科技龙头指数

北京同仁堂(四川)健康药业被立案调查

来源:证券时报网 2025-12-21 09:07
点赞
收藏

涉事企业被立案了。

20日晚,四川省成都市新都区市场监督管理局发布情况通报称,针对近日媒体报道的“南极磷虾油凝胶糖果”相关情况,已成立联合调查组进驻涉事企业北京同仁堂(四川)健康药业有限公司开展调查,并已对该企业立案,现案件正在查办中。下一步将根据调查结果依法依规进行严肃查处,坚决保护消费者合法权益。

12月20日早间,北京同仁堂集团发布声明,就南极磷虾油事件致歉。


声明称,同仁堂集团立即开展零容忍品牌严管专项行动,已采取如下措施:

一、派专项工作组到四川,对涉事产品开展全面深入核查,坚决一查到底。

二、责令并监督涉事经销主体四川健康立即下架涉事产品,严格按照监管部门要求依法依规对消费者进行赔偿。

三、依法追究四川健康、哈博药业及相关电商平台的商标侵权等责任。对其违法使用“北京同仁堂”字样,误导消费者判断,损害消费者合法权益的行为追究法律责任。

四、对四川健康及其控股股东健康药业等单位在经营、管理、监督环节存在的问题开展问责,严肃追究相关人员责任。

此外,为进一步保护消费者权益,强化品牌保护责任,同仁堂集团同时开展以下工作:

一、全面排查品牌使用中的违法违规行为,对集团各级企业的品牌使用情况进行拉网式核查。

二、全面开展品牌清理行动,坚决清理“擦边”使用“同仁堂”字号、商标使用不规范等行为,严格规范品牌管理体系。

三、全面规范电商平台授权店铺标识,严格使用“同仁堂”双龙图案商标,主动引导消费者准确识别正规购买渠道。

今年12月11日,“上海市消保委”微信公众号发文称,知名企业疑似造假,将被上海市消保委约谈。相关文章称,一款标称“北京同仁堂99%高纯南极磷虾油”的产品,在网页上写着“高含量”“智利进口原料”“高度提纯”“1粒≈100只磷虾”,其磷脂标识值为43%,看似是品质出众的优质产品,但检测结果显示该款产品磷脂含量为0。这款产品由安徽哈博药业有限公司生产、同仁堂四川健康药业经销。

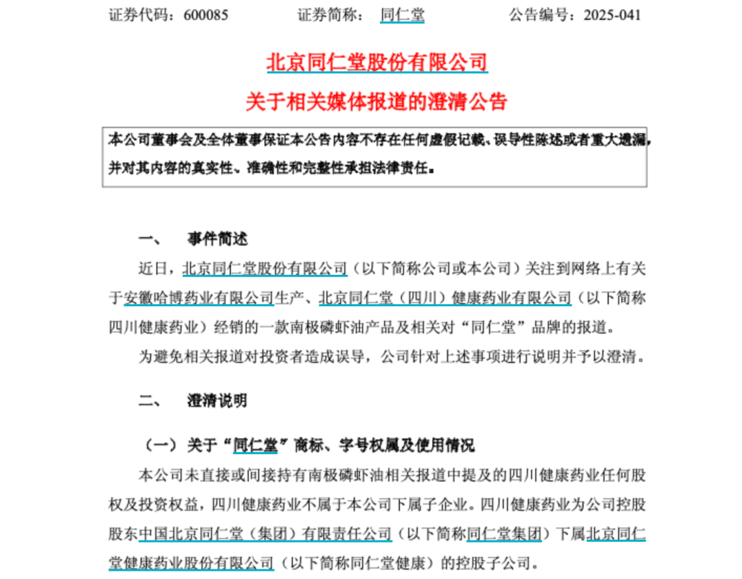
随着事件发酵,12月17日晚,A股上市公司北京同仁堂股份有限公司(简称“同仁堂”,600085.SH)发布澄清公告,公告称,南极磷虾油虚假标注涉事企业北京同仁堂(四川)健康药业有限公司(简称“同仁堂四川健康药业”)并非其下属公司。


公告称,同仁堂四川健康药业为公司控股股东中国北京同仁堂(集团)有限责任公司下属北京同仁堂健康药业股份有限公司的控股子公司。

同仁堂表示,公司专注于药品的生产及销售,公司拥有以安宫牛黄丸、同仁牛黄清心丸、六味地黄丸、金匮肾气丸等为代表的产品以及众多经典药品,常年生产的中成药超过400个品规,覆盖心脑血管、补益、清热、妇科、儿科等多领域,丰富的产品资源形成对品牌发展和稳健经营的有力支撑。截至该公告披露日,公司药品均为自主生产,不存在委托外部第三方生产的情况。

同仁堂表示,为维护广大消费者及公司的合法权益,公司在关注到相关报道后,已与同仁堂集团积极沟通、了解反映情况,会同同仁堂集团共同维护“同仁堂”品牌形象和声誉。据悉,同仁堂集团正在督促同仁堂健康依法处置。

综合自:成都市新都区市场监督管理局、北京同仁堂官微、上海市消保委、上市公司公告

(来源:
证券时报网)
原标题:
北京同仁堂(四川)健康药业被立案调查

免责声明:本页所载内容来旨在分享更多信息,不代表九方智投观点,不构成投资建议。据此操作风险自担。投资有风险、入市需谨慎。

举报

写评论

声明:用户发表的所有言论等仅代表个人观点,与本网站立场无关,不对您构成任何投资建议。《九方智投用户互动发言管理规定》

发布
0条评论

暂无评论

赶快抢个沙发吧

推荐阅读

相关股票

相关板块

  • 板块名称
  • 最新价
  • 涨跌幅

相关资讯

扫码下载

九方智投app

扫码关注

九方智投公众号

头条热搜

涨幅排行榜

  • 上证A股
  • 深证A股
  • 科创板
  • 排名
  • 股票名称
  • 最新价
  • 涨跌幅
  • 股圈