【低位擒龙】寒王历史新高国产芯片大有可为?
摘要:章盟主等知名游资上亿抢筹!5月份行情如何提前把握?
大家白天看盘没有方向的话记得来我的【打板擒龙圈】,当天市场行情怎么走,哪些短线题材值得把握,哪些龙头有持续性,我都会在这个圈子里实时分享。
量化复盘


沪指涨0.11%,深证成指跌0.09%,创业板指跌0.27%。此外,科创50指数暴涨5.19%。全市个股涨多跌少,上涨个股超2800只,沪京深三市全天成交2.74万亿元,较上一日放量成交1508亿元,内资主力资金净卖出520.3亿元;两市涨跌中位数为0.17%。
指数对短线行情影响是局部的,真正影响咱们操作的还是涨停数据。
今天早上提醒大家预期不要打太高,市场最后一天小阴小阳是最好的,市场走势也是符合预期,上证微涨,深成微跌。圆满收官。
锂电池也符合预期,昨天大涨今天休息。只有个别强势的锂电池能够继续上涨。锂电池的行情没有结束,后面趋势看待。


今天唯一超预期的是半导体,寒王直接冲涨停创历史新高了,这对节后的行情非常有帮助。为啥呢?
寒王节前涨停,这里面是什么资金?买一手寒王要17万,我觉得不是散户买上去的。明显是有大资金,大机构买上去的。大机构买股票,他们就不是做短线的,他们是做趋势的。所以寒王只要节后不是大阴线,或者跌超10个点以上,我觉得他能带动市场2周左右的行情。
节前情绪都这么好了,我们有理由相信,5月份的行情会很好做。而且大资金也相信5月份行情会更好做,才会在这个位置买,而且是节前买。说明大资金对5月份很有信心。所以我们假期要多复盘,多研究,才能把握5月份的行情。
假期我们要复盘那些【年报业绩增长+一季报业绩增长的股票】,如果他们的业绩是因为人工智能行情或者储能行情而带来的增长,那是要特别重视的。因为这些公司是在行情启动阶段第一时间受益的公司,只要没有革命性的技术转变,这些公司就能继续赚钱。所以确定性强。
其次是微盘股行情,一季报、年报的雷都爆了,肯定有主力被套在小票里面了。所以这些被套的主力一般会讲一个故事“困境反转”“利空出尽是利好”利用这些借口把公司股价炒高,然后卖给散户。这种股票也能涨就是风险大了点。
现在【九方智投】电脑版也上线我们的【打板擒龙圈】了。大家盘中盯盘抓短线更方便了。没有安装电脑版的朋友都可以安装一下。
安装过的朋友如果没有看到,我们可以卸载后重新安装。我重复了两次就有了。
九方智投免费炒股软件下载_股票软件_九方智投下载中心
https://www.9fzt.com/download.html

【短线情绪】---四大黄金纬度
涨停家数78,涨停家数下去了很多,我觉得比较正常毕竟要过节了,很多主力自己心里也没底,谁知道过节的时候川普会不会搞事情。
封板率86%,封板率连续三天超过80%了,我觉得5月份不出意外是个好行情的月份。
连板率20%,连板率离30%还是差的很多,最近板块轮动和个股轮动都很快,忌讳追涨杀跌。
连板高度。4板【越剑智能】-机器人。
【总结】:节前最后一天,短线情绪我是挺满意的,特别是封板率连续3天超越80%,这就是短线行情回暖的标准。接下来就看5月份能不能天天80家以上的公司涨停了。
跌停板也从32家减少到9家了,跌停板的减少说明。该炸的雷炸完了,市场也该再五月份迎来一波行情了。大家最近如果没有大亏的话,那算是成功做好防守了。五月份就是防守反击的时间节点。
怎么看小票何时启动呢?
重点看三个指标,1、封板率连续5天大于80%。2、连板率连续3天大于30%。3、涨停家数大于80家。
【5月行情如何应对?】
第一,四月份是每年最重视业绩的一个月。而五月就是最不重视业绩的一个月。所以四月份为了规避风险可以保守点或者不做。但是五月份的行情,往往会比较好。因为没有业绩雷的压力,业绩差的票有可能会炒困境反转。所以五月份的小票、垃圾股、微盘股可能会涨的比较好。
第二,散户最忌讳的是买下跌趋势的股票和冷门板块的股票。大家要用主力思维去考虑问题,如果一个主力拉升股票涨不了20%他是会亏损的。所以大部分下跌趋势的股票都是没有主力参与的。没有主力拉升他怎么能涨起来呢?
同样的,冷门板块就像国足一样,热门板块就像巴西队、法国队、德国队、意大利队、阿根廷队。明星选手就是龙头股。国足出明星选手的概率大,还是热门板块出明星选手的概率大?所以这轮行情我一直喊大家看人工智能和储能。不是说其他板块不涨,而是其他板块没有这两个板块的性价比高。大家资金只要不超过1亿,买两个板块就够了。
【工业富联为啥连续下跌?】
工业富联发布一季报后股价就跌跌不休,难道是业绩不及预期么?让我看来一个季度赚100亿,没啥不及预期的。
工业富联的下跌并不是个例,而是英伟达产业链集体的缩影。他们都跟着海外走不跟涨国内走。
【海外Open AI说如果公司营收增长下滑,恐怕没钱买英伟达的算力服务器】。这个消息一出,直接给美股的人工智能牛市泼了盆冷水,市场立马降温。毕竟现在人工智能疯狂扩产的基础是大模型公司疯狂的买买买。客户一旦停止购买那不就产能过剩了么?参考前几年的新能源产业链有多内卷就知道了。
海外的人工智能涨不动了,国内的“英伟达产业链”肯定也遭受重锤。所以工业富联只是一个代表,不是他不行而是整个产业链不行。
遇到这种突发意外很多人就容易慌了神,包括很多人想知道英伟达产业链的股票何时止跌?
我们首先要问问自己,人工智能行情结束了么?如果行情结束了,那就剩下的是跌跌不休。参考2022-2024年新能源股票的下跌趋势。
今天是看到了一个非常好的信号。寒武纪创历史新高,中国长城的涨停这意味着什么?这意味着国产算力产业链开始崛起了。人工智能行情没有结束,只不过从英伟达产业链转变成国产算力产业链了。
有人可能会说,国产算力产业链业绩不如英伟达产业链,炒不起来。但是我要提醒大家【5月份的行情往往是不看业绩的】。
国产算力产业链,这种炒作,一定是要信早信,要么不信。别低位不信,高位相信,那不套你套谁?举个例子,寒武纪没有新高前不相信,新高后觉得王者回归了,又去追涨。这种操作长期来看,大概率是要挨套的。
【每日三思】
股市的三思“思危,思退,思变”。
“思危”每天都要考虑危险啥时候到来?
“思退”调整周期要不要退出来空仓观望呢?因为旁观者清。
“思变”市场风格何时转变?退出来不是说就不复盘了,相反要更加努力的复盘研究为下一波行情做准备。
【锂电池】

正极材料环节,储能场景更倾向聚阴离子体系,其长循环、高安全性与大储需求高度匹配,是本次订单的核心技术路线。容百科技(688005)当升科技(300073)多氟多(002407)等。
负极材料环节,具备生物质、树脂等前驱体工艺优势的企业,有望率先受益于头部订单导入(钠电负极核心为硬碳,生物质、树脂是硬碳的两大主流前驱体路线)贝特瑞(835185)圣泉集团(605589)璞泰来(603659)等。
铝箔环节(钠电正负极均使用铝箔,锂电负极使用铜箔,钠电铝箔用量约为锂电的2倍)鼎胜新材(603876)万顺新材(300057)等。
电解液与辅材环节,钠盐和添加剂体系将随钠电标准化推进而放量,是电解液环节的核心增量点。天赐材料(002709)新宙邦(300037)多氟多(002407)等。
卖铲人环节:钠电生产设备企业,先导智能(300450)赢合科技(300457)等。结构件:科达利(002850)震裕科技(300953)等。
大佬操作:
章盟主:买入西部材料15473万。
方新侠:买入中国长城10872万。买入盛合晶微10135万。
桑田路:卖出中国长城20561万。
作手新一:买入寒武纪51745万。
---昨日回顾---
余哥:买入共达电声002655万。
---昨日回顾---
今天龙虎榜彻底爆发了,顶级游资都现身了,都在为5月份行情做准备呢!
余哥,共达电声的庄家还是很良心的,带着余哥赚钱。不过我还是那句话,高位庄股要注意风险为主。庄股套人套的老快了。
章盟主,买入西部材料,明显是今天商业航天火了,章盟主提前拿先手看看商业航天是不是跨节行情。1个多亿对章盟主来讲并不多,就是玩玩。
方新侠,买入中国长城,属于寒武纪补涨的10厘米机构票,这个票容量很大,后续也方便方新侠加仓。知名度很高,涨高了自然有散户进去追涨。特别是炒国产算力的行情,我觉得方新侠买的没问题。
盛合晶微是近端次新股,我就不点评了。
桑田路,卖出中国长城2亿,我觉得有点卖飞的感觉。人家估计是节前卖掉仓位,防止特朗普搞事情,如果是这个逻辑,那卖股票没问题,节后如果真看好这个票了再追回来。游资的逻辑就是把有风险的利润留给别人,把风险小利润多的行情留给自己。
作手新一,5亿买入寒武纪,绝对是今天最大的手笔。游资敢大手笔砸一个票说明5月游资要出来干活了。短线行情要好做了。新一买寒武纪没啥问题,属于行情启动的时候买龙头,行情不结束龙头就不会结束。龙头结束了行情就结束了。这属于龙头战法中的趋势中军战法。
寒武纪这种票的容量很大,对于顶级游资来讲可以随便上仓位。
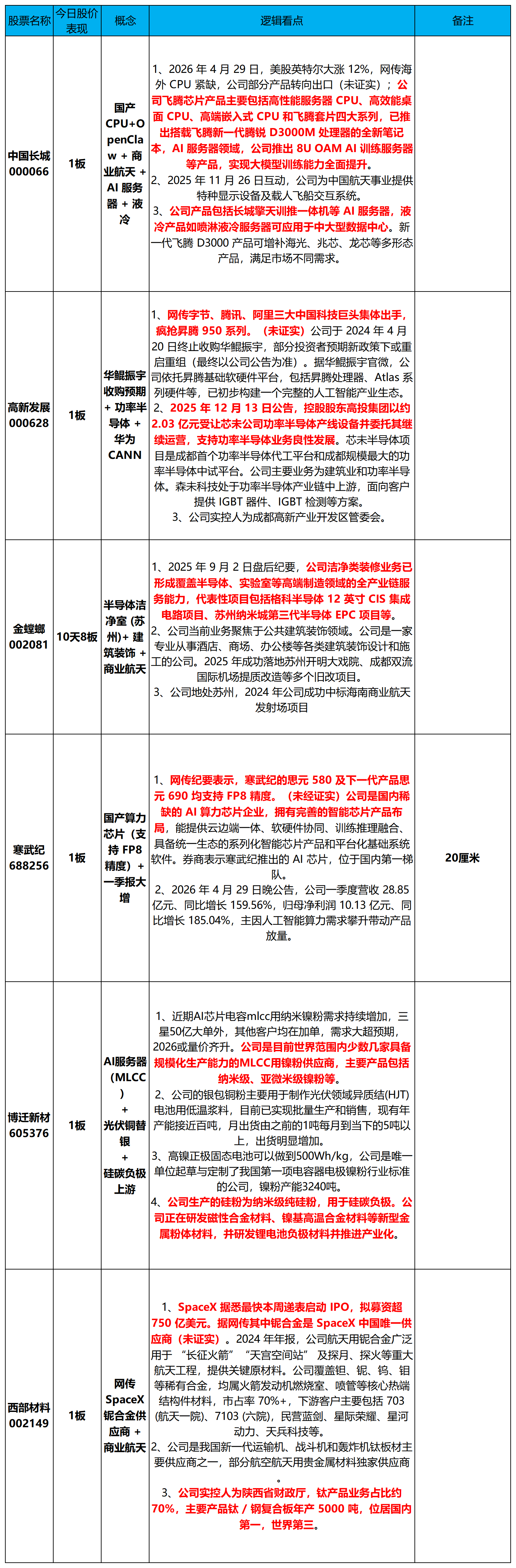
热门股梳理:
金螳螂002081、
中国长城000066、高新发展000628、寒武纪688256、博迁新材605376、
西部材料002149、
参考指标:【筹码大师】和【牛牛机构宝】

(以上个股仅作梳理,不作为买卖依据,据此操作风险自担)
中国长城000066
概念:国产 CPU+ 商业航天 + AI 服务器 + 液冷
资金面:主力资金净流入3400万
技术指标:【筹码大师】和【牛牛机构宝】

高新发展000628
概念:华鲲振宇收购预期 + 功率半导体 + 华为 CANN
资金面:主力资金净流入3400万
技术指标:【筹码大师】和【牛牛机构宝】

寒武纪688256
概念:国产算力芯片(支持 FP8 精度)+ 一季报大增
资金面:主力资金净流入3400万
技术指标:【筹码大师】和【牛牛机构宝】

参考资料:
1)20260430-中国长城-000066-【筹码大师】和【牛牛机构宝】-近期出现弹信号且底部量柱由绿转红
2)20260430-高新发展-000628-【筹码大师】和【牛牛机构宝】-近期出现弹信号且底部量柱由绿转红
3)20260430-寒武纪-688256-【筹码大师】和【牛牛机构宝】-近期出现弹信号且底部量柱由绿转红
整理不易,希望多多支持!你的一个点赞、一次转发、 随手分享,都是我们前进的最大动力~大家在投资过程中有任何问题,都可以在文章底部留言,我们一起交流!祝家人们好运常在,股票长虹!
温馨提示:
1、本文所有内容均为公开交流学习之用,不代表任何投资建议,据此买卖,风险自担。
2、每天花8--10小时整理的热门股梳理,就是让大家减少学习时间,3分钟把握市场核心热点。文章包括市场最新消息、主力资金动向、龙头股背后的涨停逻辑,每个交易日晚上8:40发布
免责声明:以上内容由九方智投投资顾问毕威功(A0740623110008)编辑整理,仅供参考学习使用,不作为投资建议,据此操作风险自担。投资有风险、入市需谨慎。
推荐阅读
相关股票
相关板块
相关资讯
扫码下载
九方智投app
扫码关注
九方智投公众号
头条热搜
涨幅排行榜
暂无评论
赶快抢个沙发吧