金融委11条金融改革措施来袭 创业板注册制、新三板转板均有涉及
11条金融改革措施发布,定调了未来一个阶段金融市场的改革重点。
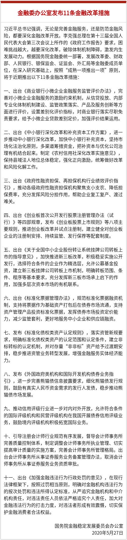
金融委办公室5月27日发布的11条金融改革措施,涉及中小银行改革方案、创业板改革并试点注册制、新三板转板、加强金融违法行为行政处罚等内容,根据金融委办公室安排,将按照“成熟一项推出一项”原则,于近期推出这些金融改革措施。

1、要点一:创业板、新三板改革涉及其中
具体来看,在资本市场领域:
一是出台《创业板首次公开发行股票注册管理办法(试行)》等四部规章,发布《创业板股票上市规则》等八项主要规则,推进创业板改革并试点注册制,建立健全对创业板企业的注册制安排、持续监管、发行保荐等配套制度。
二是出台《关于全国中小企业股份转让系统挂牌公司转板上市的指导意见》,加快推进新三板改革,积极稳妥实施公开发行,选择符合条件的企业作为精选层,允许公募基金投资,建立新三板挂牌公司转板上市机制,明确转板范围、条件、程序等基本要求,充分发挥新三板市场承上启下的作用,加强多层次资本市场的有机联系。
上述文件目前均在征求意见阶段。4月27日,中央全面深化改革委员会第十三次会议审议通过了《创业板改革并试点注册制总体实施方案》,与此同时,《创业板首次公开发行股票注册管理办法(试行)》等四部规章、《创业板股票上市规则》等八项主要规则同步发布。
创业板试点注册制在制度设计方面,参照科创板的做法,在坚持规范、透明、公开,严把质量关的基础上,将审核注册程序分为交易所审核、证监会注册两个相互衔接的环节。证监会对深交所审核工作进行监督。压实发行人和中介机构责任,加大对违法违规行为的处罚力度。
此轮改革对创业板市场基础制度做了完善。一是构建市场化的发行承销制度,对新股发行定价不设任何行政性限制,建立以机构投资者为参与主体的询价、定价、配售等机制。二是完善创业板交易机制,放宽涨跌幅限制,优化转融通机制和盘中临时停牌制度。三是构建符合创业板上市公司特点的持续监管规则体系,建立严格的信息披露规则体系并严格执行,提高信息披露的针对性和有效性。四是完善退市制度,简化退市程序,优化退市标准。完善创业板公司退市风险警示制度。对创业板存量公司退市设置一定过渡期。另外,制度设计还在创业板企业的注册制安排、持续监管、发行保荐等主要制度做了规范和完善。
而新三板转板制度于3月中旬出炉,证监会发布的《关于全国中小企业股份转让系统挂牌公司转板上市的指导意见》,明确了一系列的转板制度安排,关键内容包括了,精选层挂牌满一年,且符合上市条件的新三板企业,将可直接申请赴上交所科创板,或深交所创业板上市。转板上市属于股票交易场所的变更,不涉及股票公开发行,将由上交所、深交所依据上市规则进行审核并作出决定。
金融委的规定将促使上述规则尽快落地。
2、要点二:强化银行体系改革,出台中小银行补充资本方案
在银行体系方面,金融委办公室提出将出台《商业银行小微企业金融服务监管评价办法》,完善对小微企业金融服务的激励约束机制,从信贷投放、内部专业化体制机制建设、监管政策落实、产品及服务创新等方面进行评价,设置差别化评价指标,对商业银行落实尽职免责要求,给予小微企业贷款差别定价,加强评价结果运用。
出台《中小银行深化改革和补充资本工作方案》,进一步推动中小银行深化改革,加快中小银行补充资本,坚持市场化法治化原则,多渠道筹措资金,把补资本与优化公司治理有机结合起来。制定《农村信用社深化改革实施意见》,保持县域法人地位总体稳定,强化正向激励,统筹做好改革和风险化解工作。
出台《政府性融资担保、再担保机构行业绩效评价指引》,推动各级政府性融资担保机构聚焦支小支农、降低担保费率,充分发挥风险分担作用,帮助企业复工复产、渡过难关。
上述规则是监管层多次提及的重点改革领域,其中金融委在半年内多次研究部署中小银行改革发展,特别是多次提出中小银行资本补充问题。
我国有4000多家中小银行,资产规模占全部商业银行的比重超过50%,广泛分布于全国各地。长期以来,中小银行在支持地方经济发展、服务中小微企业、促进“三农”发展等方面发挥着不可替代的作用。近年来,中小银行资本紧张问题日益突出,亟须补充资本金。
国家金融与发展实验室副主任曾刚对证券时报表示,对于中小银行来说,不能一直通过补充资本金的方式来维持自身发展。从长远看,应建立更好的公司治理机制,提升内部管理水平,更好地控制风险并提升资本集约化发展水平,让同样的资本金可以支撑更多的风险资产。
3、要点三:推动对外开放,引导注会行业规范有序发展
对外开放方面,金融委表示将推动信用评级行业进一步对内对外开放,允许符合条件的国际评级机构和民营评级机构在我国开展债券信用评级业务,鼓励境内评级机构积极拓宽国际业务。
5月14日,央行对美国惠誉评级公司(Fitch Ratings)在我国境内设立的独资公司——惠誉博华信用评级有限公司(以下简称惠誉博华)予以备案。美国惠誉评级公司正式获准进入中国信用评级市场,更早之前标普也在北京设立了全资子公司。
除此以外,11条金融改革措施中还包括:出台《标准化票据管理办法》,规范标准化票据融资机制,支持将票据作为基础资产打包后在债券市场流通,支持资产管理产品投资标准化票据,发挥债券市场投资定价能力,减少监管套利,更好地服务中小企业和供应链融资。
发布《标准化债权类资产认定规则》,落实资管新规要求,明确标准化债权类资产的认定范围和认定条件,建立非标转标的认定机制,并对存量“非非标”资产给予过渡期安排,稳步推进资管业务转型发展,增强金融服务实体经济能力。
发布《外国政府类机构和国际开发机构债券业务指引》,进一步完善熊猫债信息披露要求,细化熊猫债发行规则,鼓励有真实人民币资金需求的发行人发债,稳步推动熊猫债市场发展。
引导注册会计师行业规范有序发展,督导会计师事务所完善质量控制体系,制定调整会计师事务所执业管理、切实提高审计质量的实施方案,完善会计师事务所管理格局。出台会计师事务所从事证券服务业务备案管理办法,取消会计师事务所从事证券服务业务资质审批。
4、要点四:从严追究金融机构和中介机构责任
金融委办公室还明确,将出台《加强金融违法行为行政处罚的意见》,在现行法律框架下,按照过罚相当原则,明确对金融机构违法行为的按次处罚和违法所得认定标准,从严追究金融机构和中介机构责任,对违法责任人员依法严格追究个人责任,加大对金融违法行为的打击力度,对违法者形成有效震慑,切实保护金融消费者合法权益。
2020年1月1日至3月31日,银保监系统共开出470张罚单,总金额达7254.16万元;与2019年同期相比,累计罚款金额和数量均呈上升趋势。其中,包括140家保险机构,其中3位高管被撤销任职资格,3家机构被责令在规定时间内停止新业务,1家机构被吊销牌照,单笔处罚金额最大的总额达338万元。

(文章来源:券商中国)
免责声明:以上内容仅供参考学习使用,不作为投资建议,此操作风险自担。投资有风险、入市需谨慎。
推荐阅读
相关股票
相关板块
相关资讯
扫码下载
九方智投app
扫码关注
九方智投公众号
头条热搜
涨幅排行榜
暂无评论
赶快抢个沙发吧