速看!富时罗素纳入7只并剔除29只A股
11月29日,全球最大指数公司之一的富时罗素公告了12月季度指数评审的名单。不过,由于一只股票若进入其指数名单,前提是先进入沪股通或者深股通名单,而就在12月4日,港交所公布了沪股通调整名单,这也使得富时罗素此后再次进行调整——7只A股股票新纳入全球股票指数系列(FTSE GEIS),29只A股股票调出指数,调整将于A股12月20日收盘生效,换言之,被动资金将全部调整到位,而主动资金很可能提前开始行动。
此外,此次调整并不涉及扩大纳入A股的事宜,不过根据今年早些时候的安排,富时罗素于2019年6月开始分三步实施。第一批次的纳入因子为5%,包含1097只A股,第二、第三批次的纳入因子分别为10%,前者已在9月生效,而第三批次的正式生效将在2020年的3月23日(周一开盘),即被动资金将在3月20日(周五)收盘前全部到位。

12月9日,富时罗素方面对第一财经记者表示,目前要等明年3月第三批次纳入结束后,再根据之前纳入的结果来决定如何进行下一阶段的市场咨询和评估;此前,MSCI方面对第一财经记者表示,只有对冲工具缺乏、结算周期短、交易假期不同、综合交易机制待形成等问题解决后,才会进一步将中国A股纳入MSCI指数的议题展开公开咨询。
纳入7只、剔除29只
根据12月4日港交所公布的沪股通名单调整安排,富时罗素随后在此基础上对旗下指数做出调整——7只A股股票新纳入全球股票指数系列,29只A股股票调出指数。
富时罗素全球股票指数系列含新兴市场指数、全球全市场指数等。早在今年5月,富时罗素就正式将A股纳入富时全球股票指数系列,分类为“次级新兴”(Secondary Emerging),并将于2019年6月开始分三步实施,总体纳入因子25%。此次调整后,也意味着被动资金将根据指数进行调节。
根据第一财经记者整理,富时罗素剔除的29只A股名单如下:

富时罗素新纳入7只A股名单如下:

沪股通名单是基于两只上证指数(上证180、上证380)编制。12月2日,上交所与中证指数公司决定于2019年12月16日调整上证50、上证180、上证380、上证红利等指数样本股。为此,沪股通名单也随之进行调整。相应地,MSCI和富时罗素也调整了股票名单。
第三阶段扩容待明年3月
不过,12月的季度指数评审并没有扩大纳入A股的动作。根据“三批次”的安排,第一阶段扩容计划的第三批次行动将在明年3月落地。
截至目前,富时罗素对A股的纳入因子为25%(其中10%需待3月20日收盘正式生效)。汇丰此前预计,富时罗素的纳入行动将有望在未来5到10年间带来超过6000亿美元外资流入A股。
相比起MSCI,富时罗素对A股的纳入节奏更快一些,此前首次评估就宣布分三个批次以25%的纳入因子纳入A股,而MSCI早年的首次纳入因子则仅为5%。此外,一个有趣的细节是,富时罗素也是第一个宣布将创业板纳入国际指数的公司,因为富时认为创业板对于全球投资者投资A股而言是重要的一部分。其实早在2016年12月,富时罗素就专门创设了FTSE China A Innovative Enterprises Indexes(富时中国A股创新企业指数),聚焦创业板。
年初至今,北上资金净流入超3000亿元。今年前三个季度,据瑞银证券估算,A股市场外资净流入总额为360亿美元。除去150亿美元的被动外资净流入(前两次MSCI提升A股纳入因子带来的90亿美元,以及A股首次纳入富时指数带来的60亿美元),主动型外资净流入仅为210亿美元。
几大因素为下一步扩容关键
鉴于三批次纳入尚未完成,因此富时罗素方面也对记者表示,对下一步的扩容以及咨询事宜尚无安排,仍需根据三批次的纳入结果来评估。
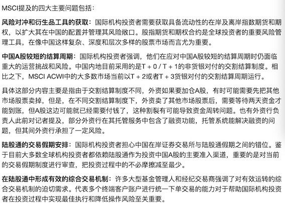
之所以近期市场对于咨询事宜尤为关注,也是因为此前MSCI的相关声明。年初至今,MSCI的“三步走”扩容计划无疑是吸引资金流入的关键推动力。不过,MSCI方面于11月末也对第一财经表示,只有在解决了下述所有问题后,才会进一步将中国A股纳入MSCI指数的议题展开公开咨询,这些问题包括风险对冲和衍生品工具的获取,中国A股较短的结算周期,陆股通的交易假期安排,在陆股通中形成有效的综合交易机制。机构预计,2020年被动资金的流入量将有所下降,但主动资金的布局仍有加速之势。

来源:MSCI、第一财经整理
不过,富时罗素方面目前并没有作出如MSCI的表态,下一步扩容的标准也并未明确。据记者了解,富时罗素和MSCI的目标客户存在较大的差异,且任何扩容决定都是基于指数公司的客户体验(如大型资管机构等买方),若客户认为有扩容的必要,指数公司就会采取行动。
此前,富时罗素提及,其最终计划是将A股全部100%纳入,但这需要满足几大条件:从QFII这一角度而言,需要QFII和RQFII总额度的增加,并观察QFII和RQFII能否券款对付;同时,外资持股比例限制从目前28%的硬性限额提高;从互联互通机制来看,富时罗素认为互联互通机制所覆盖的股票范围应增加;此外,还需观察离岸人民币的充足性及是否提供人民币的资金渠道。
(来源:第一财经)
免责声明:以上内容仅供参考学习使用,不作为投资建议,此操作风险自担。投资有风险、入市需谨慎。
推荐阅读
相关股票
相关板块
相关资讯
扫码下载
九方智投app
扫码关注
九方智投公众号
头条热搜
涨幅排行榜
暂无评论
赶快抢个沙发吧