行情中心 沪深京A股 上证指数 板块行情 股市异动 股圈 专题 涨跌情报站 盯盘 港股 研究所 直播 股票开户 智能选股
全球指数
数据中心 资金流向 龙虎榜 融资融券 沪深港通 比价数据 研报数据 公告掘金 新股申购 大宗交易 业绩速递 科技龙头指数

脑机接口:政策赋能、技术突破,产业趋势明确

来源:九方智投 2026-01-07 16:29
点赞
收藏

【摘要】

政策支持不断加码:今年7月工信部等七部门联合发布《关于推动脑机接口产业创新发展的实施意见》,10月《中共中央关于制定国民经济和社会发展第十五个五年规划的建议》正式发布,将脑机接口列为未来产业六大方向之一,标志着这一领域正式上升至国家战略层面。

技术与临床持续突破:今年6月,中科院脑科学与智能技术卓越创新中心联合复旦大学附属华山医院与相关企业成功开展了我国首例侵入式临床试验,标志着我国在侵入式脑机接口技术上成为全球第二个进入临床试验阶段的国家;“北脑一号”GCP多中心临床试验于今年10月正式启动,是国际上首次实现百通道以上,高通量、无线全植入、准实用化的半侵入式脑机系统;Neuralink持续增加侵入式运动功能重建案例数。

【正文】

1、让大脑和外部设备直接“对话”,脑机行业快速发展

1.1、大脑信号翻译官,让大脑和外部设备直接“对话”

脑机接口”(brain-computer interface, BCI, 也称brain-machine interface, BMI),能够绕过外周神经和肌肉直接在大脑与外部设备之间建立一种全新的通信与控制通道。随着脑科学、人工智能、医学、认知神经科学与心理科学等的发展,BCI的内涵和外延也在不断丰富。当下的脑机接口系统形态主要包括:主动式意图交流控制的脑机接口系统,被动式脑状态监测的脑机接口系统,脑机接口技术结合神经反馈调控技术形成的双向脑机交互系统,以及人脑智慧与人工智能决策融合的脑机智能系统等。

脑机接口通俗讲即直接连接人类大脑和外部设备,进而实现大脑和设备之间直接通信的技术。简单来说,就是让人脑和外部设备直接‘对话’。

图:脑机接口连接大脑的不同方式 图:我国截肢患者用意念玩游戏

来源:华福证券、九方金融研究所

脑机接口,是一种不依赖于大脑正常输出通路,能在大脑与外部设备间实现直接信息交互的特殊通信系统。脑机接口系统包含“脑、机、接口”三大模块。“脑”即有生命形式存在的具有思维认知的神经系统,是信号的产生源;“机”则覆盖从基础电路到智能终端的各类计算处理设备(如计算机、仿生肢体、智能轮椅等),承担信号的接收与执行角色;“接口”作为信息交换的核心中介,本质是一套“神经-机器语言翻译装置”,既负责读取大脑的神经电活动信号,也能将外部指令转换为大脑可识别的神经编码,最终实现“思维意图”与“设备动作”的直接映射。

脑机接口重在接口,它为从外部定量地了解大脑内部状态或意图变化提供了可能。脑机接口技术实现主要由信号采集与处理、特征提取与解码、量化转换与应用三部分组成。

图:脑机接口技术原理

来源:开源证券、九方金融研究所

1.2、脑机技术发展超百年,逐步从科幻走向现实

20256月,马斯克站在Neuralink发布会,公布了一系列新技术:7位植入脑机接口的患者,仅凭意念就能打字、玩游戏,甚至操控机械臂。其中,瘫痪多年的Alex通过大脑信号指挥Tesla Optimus机器人手臂为自己倒水。脑机接口作为连接人脑与外部设备的直接桥梁,正逐步从科幻走向现实。近年来,得益于神经科学和工程技术的突破,脑机接口不仅在医疗康复领域帮助瘫痪患者重获交流与行动能力,也开始为健康人带来更智能的交互体验。

图:高位截瘫患者驱动气动手套抓握水瓶 图:使用脑机接口产品玩EldenRing

来源:中泰证券、九方金融研究所

回顾脑机接口的发展历程,可以大致分为以下阶段——早期探索(19世纪60年代-20世纪70年代末期)、技术发展(20世纪70年代末期-20世纪90年代)、初期应用(20世纪90年代-21世纪10年代)、爆发突破(21世纪10年代至今)。在19世纪下半世纪到二十世纪初,人类逐步认识并发现到脑电活动,但一直到二十世纪七十年代,“脑机接口”的概念才由美国神经科学家雅克·维达尔首次提出,并进入科学论证和技术发展的阶段。到了二十一世纪以后,脑机接口技术随着半导体等电子信息技术的发展,脑机接口的落地实现愈发成为可能,应用场景也被无限拓展,各国纷纷开始希望通过落地应用率先抢占行业技术高地。

图:巴西世界杯一位身披机械战甲截瘫少年用意念开出第一球 表:脑机接口的发展历程

来源:华福证券、九方金融研究所

1.3、医疗领域仍是当前脑机接口产业最主要关注的下游应用行业

脑机接口五大功效赋能下游各行业:监测(使用脑机接口系统监测部分人体意识状态)、替代(脑机接口系统的输出可以取代由于损伤或疾病而丧失的自然输出)、改善/恢复(主要针对康复领域,改善某种疾病的症状或恢复某种功能)、增强(主要是针对健康人而言,实现机能的提升和扩展)、补充(主要针对控制领域,增加脑控方式,作为传统单一控制方法的补充,实现多模态控制)。

从下游应用结构来看,目前全国脑机接口下游应用解决方案企业中医疗领域占比达到56%,其他消费类、工业类、教育类等非医疗领域企业占比44%

图:脑机接口技术的功效及应用场景 图:2023脑机接口下游应用解决方案医疗占比高

来源:天风证券、九方金融研究所

当前脑机技术在医疗领域中的应用最为广泛,主要围绕在短期内的“监测、改善/恢复、替代、增强”四个阶段为主。

其中“监测”阶段的功能体现在辅助脑电波的监测和脑疾病确诊,“替代”为辅助重大残疾群体恢复正常生活。随着技术的不断成熟,脑机技术有望更深入地服务患病人群。

图:脑机接口应用医疗分类与应用

来源:天风证券、九方金融研究所

1.4、政策红利下,脑机接口发展驶入快车道

政策端:今年以来的脑机接口政策相比原来,体现出以下四方面趋势:

1)国家顶层设计对脑机产业化的重视程度提升。1028日,“十五五”规划建议发布,建议提出前瞻布局未来产业,探索多元技术路线、典型应用场景、可行商业模式、市场监管规则,推动脑机接口等产业成为新的经济增长点。从“十四五”规划提出加强脑科学和类脑研究的科技攻关,到“十五五”规划明确将脑机接口列为未来产业,足见国家顶层设计对脑机接口产业化的重视。

2)产业政策进一步细化,并提出了明确的发展目标。从今年1月北京、上海陆续发布脑机接口产业行动方案至1129日,四川、山东等多地持续跟进,相关地方分别提出20272030脑机接口的产品、临床、企业、产业聚集区发展目标。

3)医保价格立项为未来临床支付提供依据。自今年3月国家医保局提出为脑机接口单独设立价格立项以来,湖北、浙江、江苏、广东、内蒙古呼和浩特市等多地医保局设立脑机接口相关收费标准,侵入式植入费在6552-6600/次,侵入式取出费在3139-3200/次,非侵入式适配费在960-966/次,为未来脑机临床支付提供收费依据。

4)政策支持的技术路径逐步拓展,从侵入式/半侵入式向侵入式/半侵入式/非侵入式等拓展,应用场景从医疗健康向工业制造、生活消费等方向拓展。730日,工信部等七部门联合发布《关于推动脑机接口产业创新发展的实施意见》,专门提出推动非植入设备量产迭代,推动脑机接口技术成果在工业制造、医疗健康、生活消费领域的应用。

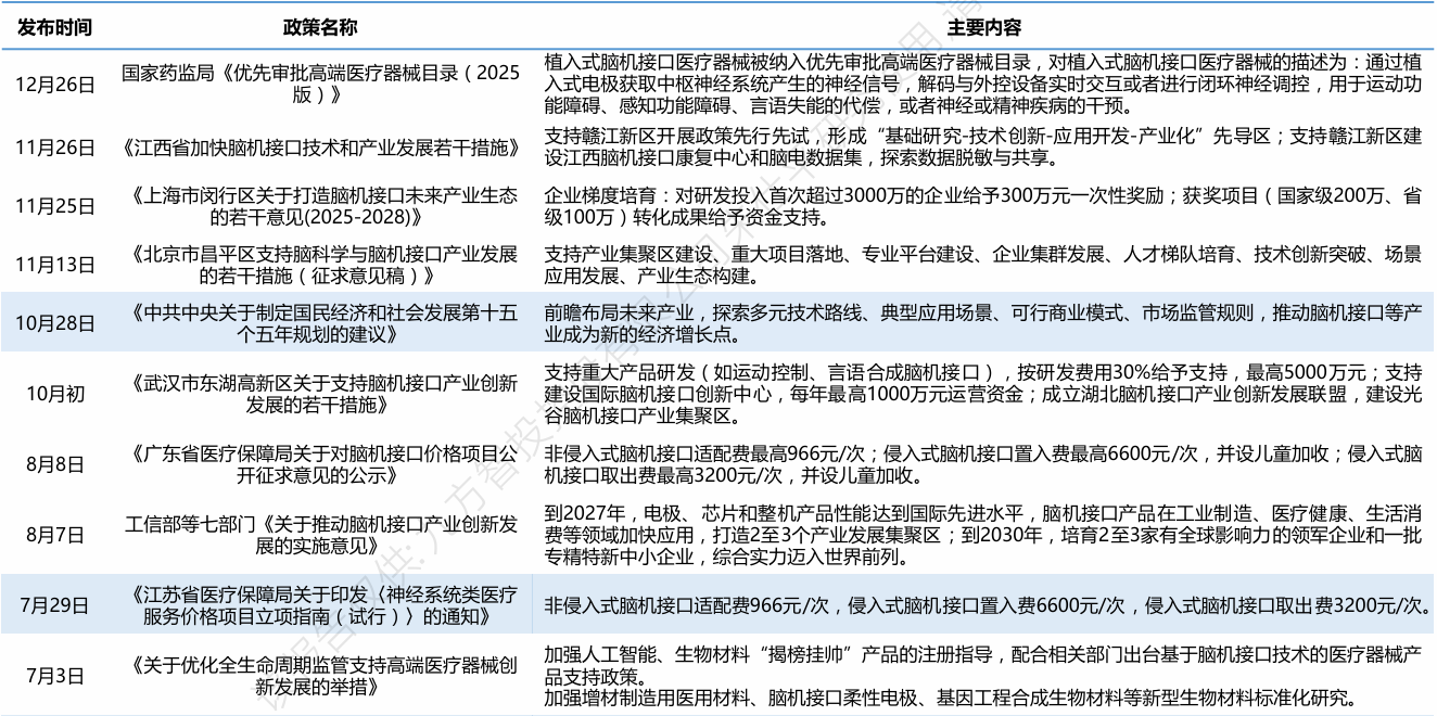
表:近期国内脑机接口相关政策

来源:中信建投证券、九方金融研究所

2、三大路径并行发展,脑机接口市场规模有望突破百亿美元

2.1、侵入式脑机接口信号质量最高,非侵入式安全系数最高

脑机接口系统根据硬件接入方式的不同,分为侵入式、半侵入式/介入式、非侵入式

表:侵入式、半侵入式、介入式、非侵入式脑机接口优劣势对比

来源:西南证券、九方金融研究所

1)侵入式(用在医疗治疗领域更多):是指对深入到颅骨以下的组织进行信号采集和记录。常见技术手段包括皮层脑电图(Electrocorticogram, ECoG)、单个神经元的动作电位(Spike)和局部场电位(local field potential, LFP)。通过神经外科手术植入大脑皮层或灰质内,直接与神经元接触,能记录到信噪比最高、最清晰的神经信号。

2)半侵入式/介入式:植入在硬脑膜上、硬脑膜下或血管内,不直接穿透脑实质,平衡了信号质量和创伤风险。局部创伤性脑机接口通常通过将微型电极阵列植入脑内获取局部神经元活动信号,例如局部场电位(Local Field PotentialLFP)。

3)非侵入式(用在医疗/消费生活场景更多):采用无创采集技术在头皮表面或附近采集大脑响应信号。常用技术手段包括脑电图(electroencephalography, EEG)、功能近红外光谱(Functional near-infrared spectroscopy, fNIRS)、脑磁图(magnetoencephalography, MEG)、功能核磁共振成像(Functional Magnetic Resonance Imaging, fMRI)。安全无创,受限于在脑外采集信号的强度与噪声干扰,目前可实现的脑机交互性能有限。应用在更广泛的生活生产领域,如康复训练、教育娱乐、智能生活、生产制造等众多方面,主要面向产业和消费领域。

表:侵入式、半侵入式、介入式、非侵入式脑机接口优劣势对比

来源:中信建投证券、九方金融研究所

2.2、三种路线的选择,是在信号质量、风险创伤和应用场景三者之间进行权衡

侵入式:用最高的风险换取最佳的性能,目标是解决最严峻的医疗难题(如重度瘫痪)。

非侵入式:用性能的妥协换来安全与普及,主导着当前的消费级应用和部分临床康复市场,是“大众化的先锋”。

半侵入/介入式:在风险与性能之间寻找最佳平衡点,是未来医疗应用领域非常有潜力的“折中方案”,目前最新的路径探索上新增了微创血管支架电极阵列及入耳式电子器件等方式。

表:侵入式、半侵入式、介入式、非侵入式脑机接口优劣势对比

来源:西南证券、九方金融研究所

2.3、商业化进程加速:脑机接口市场规模有望突破百亿美元

全球脑机接口市场规模持续增长:随着神经科学、人工智能和微电子技术的迅速发展,BCI技术正逐渐从实验室走向商业化应用;据Grand View Research统计数据,全球脑机接口市场规模由2019年的12亿美元,增长至2023年近20亿美元,2019-2023年复合增长率超13%;据麦肯锡测算,全球脑机接口在医疗应用领域的市场规模2030年有望达到400亿美元,到2040年突破1450亿美元。

我国脑机接口产业规模占比不断提高:据前瞻产业研究院数据,我国脑机接口行业市场规模从2020年的10亿元增长到2023年的17.3亿元,占全球市场规模比重提升到12.5%

图:2024全球脑机接口市场约24.8亿美元 图:2023我国脑机市场规模占全球约12.5%

来源:中邮证券、九方金融研究所

3、上游技术为核心竞争力,中游聚焦系统集成,下游应用场景广泛

3.1、产业链:下游企业数量占比过半

脑机接口产业链可以按上游(电极和芯片)、中游(采集感知和分析处理)和下游(医疗健康、生活消费、工业生产等)进行划分。

上游环节技术和产品主要涵盖电极和芯片等核心元器件,企业数量占比8%;当前技术领域尚未形成统一标准,电极分为有创电极(阵列式犹他电极、柔性微丝电极、血管内电极、皮层表面微电极阵列)和无创电极(干电极、凝胶电极),芯片也分为有创和无创两类;

中游环节主要涉及感知和分析脑神经活动的系统、软件以及平台,在感知脑神经活动的技术手段上,主要包括电、磁、光、超声这四种方式,其中基于电方式感知和分析脑信号的技术发展较为成熟,企业数量占比37%

下游环节的技术和产品主要聚焦于特定应用场景,可划分为医疗健康、生活消费、工业生产、交通驾驶应用等不同领域,企业数量占比55%

图:脑机接口产业链下游可覆盖医疗健康、生活消费、工业生产等多维场景

来源:开源证券、九方金融研究所

产业链:高行业门槛导致脑机接口企业数量较少。

图:脑机接口产业画像

来源:中邮证券、九方金融研究所

3.22026年可预期事件:重点关注技术和政策端催化

展望2026年,脑机接口的行业催化需重点关注以下四方面:1临床进展类:芯智达的侵入式产品北脑二号明年有望启动人体临床;阶梯医疗明年年初预计开启大规模多中心注册临床试验;脑虎科技三年内将完成三类医疗器械的临床多中心注册;国内清华大学、北脑类脑研究所、复旦大学、南开大学、浙江大学、首都医科大学附属医院、复旦大学附属医院等脑机接口前沿研究阵地也可能会落地更多半侵入式脑机接口临床;Neuralink可能会公布最新植入式案例数以及视觉功能重建脑机接口的进展。2研发获批类:博睿康的半侵入式脑机接口设备NEO明年有望获批三类医疗器械注册证;创新医疗B端产品明年上半年有望完成二类证注册申报。3上市销售类爱朋医疗创新医疗C端产品已经上市销售,建议关注前期放量节奏。4政策层面:明年3月两会有望发布十五五规划正文,国家层面和各省还可能会持续发布相关政策,推动脑机接口商业化落地。

图:展望2026脑机接口的公司可预期事件

来源:中信建投证券、九方金融研究所

4、投资建议与风险提示

技术升级与政策支持共振,加速商业化落地节奏。Neuralink计划2026年大规模量产,推进自动化手术方案,未来电极连接时将无需去除硬脑膜。政策层面,七部门联合印发《关于推动脑机接口产业创新发展的实施意见》,明确2030脑机接口产业创新能力显著提升,形成安全可靠的产业体系,构建具有国际竞争力的产业生态。

NeuralinkOptimus有望实现生态协同,相互价值赋能。马斯克在Neuralink 2025年夏季更新大会上表示,未来有望通过Neuralink脑机接口技术实现对Optimus人形机器人的完全感知和控制。“大脑+躯体”的完美协同,不仅将拓宽脑机接口的应用边界,更能够提升人形机器人的交互精度与场景适配性,形成技术迭代与市场需求的正向循环。

脑机接口行业正处于技术突破、政策支持、人机生态协同预期等多重因素驱动下的高增蓄势期,在近期Neuralink规模化量产预期和技术突破的催化下,A脑机接口相关标的也有望受益。

投资建议:如上从技术、市场、中美进程对比分析上来看,政策及技术双轮驱动,行业大有可为。具体来看:1)侵入式中国刚开始临床试验,建议关注侵入式领军企业,以及在柔性电极、植入技术、特定场景算法上有望成为行业关键抓手,相关标的:阶梯医疗、脑虎科技、芯智达等;2)半侵入/介入式路径建议关注“数据读出”与“入组规模”,均能显著提升商业化确定性与产业关注度。相关标的:博睿康、三博脑科、心玮医疗等;3)非侵入式建议关注“医疗+消费”双轮驱动的稀缺组合,整体技术路径商业化落地较快。相关标的:强脑科技、伟思医疗翔宇医疗爱朋医疗创新医疗麦澜德等;定位脑机接口产业链上游,制造工序端赋能,包括美好医疗等。

风险提示

技术研发进展不及预期风险;临床进展不及预期风险;伦理与法律问题风险;商业化周期较长风险等风险。

参考研报

20250821-中泰证券-脑机接口专题研究报告:政策与技术共振下,脑机接口迎来产业加速发展期

20251013-天风证券-脑机接口投资图谱

20251023-华福证券-脑机接口行业深度系列报告:“十五五”重点赛道,脑机接口有望迎来新机遇

20251106-西南证券-脑机接口行业深度专题二:三个维度看脑机接口行业发展趋势20251114-中邮证券-脑机接口行业深度报告:脑科学产业与政策趋势共振

20260104-开源证券-马斯克宏图的下一个篇章:脑机接口2026年将启动大规模量产,有望解锁人机协同终极形态

20260104-中信建投-脑机接口行业系列研究之二:从修复大脑到增强人类,十五五政策赋能万亿市场崛起

免责声明

本报告仅提供给九方金融研究所的特定客户及其他专业人士,用于市场研究、讨论和交流之目的。

未经九方金融研究所事先书面同意,不得更改或以任何方式传送、复印或派发本报告的材料、内容及其复印本予以任何第三方。如需引用、或经同意刊发,需注明出处为九方金融研究所,且不得对本报告进行有悖于原意的引用、删节和修改。

本报告由研究助理协助资料整理,由投资顾问撰写。本报告的信息均来源于市场公开消息和数据整理,本公司对报告内容(含公开信息)的准确性、完整性、及时性、有效性和适用性等不做任何陈述和保证。本公司已力求报告内容客观、公正,但报告中的观点、结论和建议仅反映撰写者在报告发出当日的设想、见解和分析方法应仅供参考。同时,本公司可发布其他与本报告所载资料不一致及结论有所不同的报告。本报告中的信息或意见不构成交易品种的买卖指令或买卖出价,投资者应自主进行投资决策,据此做出的任何投资决策与本公司或作者无关,自行承担风险,本公司和作者不因此承担任何法律责任。

九方智投投资顾问:朱仕平 登记编号:A0740625120040

(来源:
九方智投)

免责声明:以上内容仅供参考学习使用,不作为投资建议,此操作风险自担。投资有风险、入市需谨慎。

举报

写评论

声明:用户发表的所有言论等仅代表个人观点,与本网站立场无关,不对您构成任何投资建议。《九方智投用户互动发言管理规定》

发布
0条评论

暂无评论

赶快抢个沙发吧

推荐阅读

相关股票

相关板块

  • 板块名称
  • 最新价
  • 涨跌幅

相关资讯

扫码下载

九方智投app

扫码关注

九方智投公众号

头条热搜

涨幅排行榜

  • 上证A股
  • 深证A股
  • 科创板
  • 排名
  • 股票名称
  • 最新价
  • 涨跌幅
  • 股圈