行情中心 沪深京A股 上证指数 板块行情 股市异动 股圈 专题 涨跌情报站 盯盘 港股 研究所 直播 股票开户 智能选股
全球指数
数据中心 资金流向 龙虎榜 融资融券 沪深港通 比价数据 研报数据 公告掘金 新股申购 大宗交易 业绩速递

600730、600423将被*ST!下周一停牌

来源:证券时报网 2026-04-24 19:23
点赞
收藏

两家A股上市公司触及财务类强制退市情形,将被*ST。

中国高科(600730)4月24日晚间公告,公司2025年实现营业收入7803.98万元,同比下降48.18%;利润总额为-1.42亿元,归属于上市公司股东的净利润为-1.26亿元,归属于上市公司股东的扣除非经常性损益后的净利润为-9595.79万元。

因公司2025年度经审计的利润总额、净利润或扣非后净利润孰低者为负值,且扣除与主营业务无关的业务收入和不具备商业实质的收入后的营业收入低于3亿元,根据《上海证券交易所股票上市规则》(简称《上市规则》)的有关规定,上海证券交易所将对公司股票交易实行退市风险警示。

公司股票将于4月27日停牌1天,4月28日起被实施退市风险警示,A股简称由“中国高科”变更为“*ST高科”。实施后,股票将在风险警示板交易,日涨跌幅限制为5%。

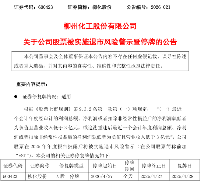
同日,柳化股份(600423)公告称,公司2025年实现营业收入1.37亿元,同比下降16.67%;归属于上市公司股东的净利润-2571.25万元,归属于上市公司股东的扣除非经常性损益后的净利润-2596.19万元。

公告称,报告期公司利润受到以下几方面主要因素影响:一是公司产品单一,业绩完全依赖于双氧水市场,报告期内,双氧水市场呈现需求低迷态势,各类双氧水产品市场价格低于上年同期水平,公司产品销售价格同比下降;二是区域竞争格局变化,导致公司在当地造纸和新能源客户的区位优势减弱,为应对竞争,部分销售转向贵州等偏远地区,运输距离拉长,运费上升,整体毛利率受到挤压;三是2025年度公司双氧水产量下降,导致单位产品成本有所上升;四是2025年度公司计提了固定资产减值准备。

根据《上市规则》第9.3.2条第一款第(一)项规定: “(一)最近一个会计年度经审计的利润总额、净利润或者扣除非经常性损益后的净利润孰低者为负值且营业收入低于3亿元,或追溯重述后最近一个会计年度利润总额、净利润或者扣除非经常性损益后的净利润孰低者为负值且营业收入低于3亿元”,公司股票在2025年年度报告披露后将被实施退市风险警示(在公司股票简称前加 “*ST”)。

公司股票将于2026年4月27日停牌一天,自4月28日起被实施退市风险警示,证券简称变更为“*ST柳化”,日涨跌幅限制为5%。

(来源:
证券时报网)
原标题:
600730、600423,将被*ST!下周一停牌!

免责声明:本页所载内容来旨在分享更多信息,不代表九方智投观点,不构成投资建议。据此操作风险自担。投资有风险、入市需谨慎。

举报

写评论

声明:用户发表的所有言论等仅代表个人观点,与本网站立场无关,不对您构成任何投资建议。《九方智投用户互动发言管理规定》

发布
0条评论

暂无评论

赶快抢个沙发吧

推荐阅读

相关股票

相关板块

  • 板块名称
  • 最新价
  • 涨跌幅

相关资讯

扫码下载

九方智投app

扫码关注

九方智投公众号

头条热搜

涨幅排行榜

  • 上证A股
  • 深证A股
  • 科创板
  • 排名
  • 股票名称
  • 最新价
  • 涨跌幅
  • 股圈