【低位擒龙】回踩短线第一支撑位后强势反弹!
摘要:5月份行情如何提前把握?
大家白天看盘没有方向的话记得来我的【打板擒龙圈】,当天市场行情怎么走,哪些短线题材值得把握,哪些龙头有持续性,我都会在这个圈子里实时分享。
量化复盘


沪指涨0.71%再次站上4100点,深证成指涨1.96%,创业板指涨2.52%。全市个股涨多跌少,上涨个股近4000只,逾百股涨停;沪京深三市全天成交2.59万亿元,较上一日放量成交538亿元,内资主力资金净买入153.8亿元;两市涨跌中位数为1.12%。
指数对短线行情影响是局部的,真正影响咱们操作的还是涨停数据。
昨天说第一支撑位不跌破是有望迎来大反弹,今天4000家上涨,百股涨停一下子把想空仓或者轻仓过节的人全部给拉回来了。上午市场还缩量1000亿呢,下午市场越涨越猛一点调整都没有,市场从早上第一个小时的缩量1000亿到收盘的放量538亿,一来一回多了1500亿的资金。
如果明天再来根这样的大阳线我估计就没人想过五一假期了,就像924行情一样,天天大涨,都不想过十一假期一样的逻辑。

今天这个阳线最大的意义并不是说我们要赚多少,而是我们要明白这个阳线的意义,这个阳线是回踩短线第一支撑位拔地而起的,说明市场情绪非常好。
节前情绪都这么好了,我们有理由相信,5月份的行情会很好做。而且大资金也相信5月份行情会更好做,才会在这个位置买,而且是节前买。说明大资金对5月份很有信心。所以我们假期要多复盘,多研究,才能把握5月份的行情。别以为行情涨一天就结束了。也别因为今天没赚钱而垂头丧气。把眼光放长远一点。
假期我们要复盘那些【年报业绩增长+一季报业绩增长的股票】,如果他们的业绩是因为人工智能行情或者储能行情而带来的增长,那是要特别重视的。因为这些公司是在行情启动阶段第一时间受益的公司,只要没有革命性的技术转变,这些公司就能继续赚钱。所以确定性强。
其次是微盘股行情,一季报、年报的雷都爆了,肯定有主力被套在小票里面了。所以这些被套的主力一般会讲一个故事“困境反转”“利空出尽是利好”利用这些借口把公司股价炒高,然后卖给散户。这种股票也能涨就是风险大了点。
现在【九方智投】电脑版也上线我们的【打板擒龙圈】了。大家盘中盯盘抓短线更方便了。没有安装电脑版的朋友都可以安装一下。
安装过的朋友如果没有看到,我们可以卸载后重新安装。我重复了两次就有了。
九方智投免费炒股软件下载_股票软件_九方智投下载中心
https://www.9fzt.com/download.html

【短线情绪】---四大黄金纬度
涨停家数99,今天这个涨停数据非常给力啊,如果加上ST的票就有100家了。
封板率82%,封板率不错,连续两天80%以上了,今天的反弹受益于昨天的封板率。今天的封板率也利好明天的行情。长此以往下去行情会越来越好。
连板率19%,连板率离30%还是差的很多,最近板块轮动和个股轮动都很快,忌讳追涨杀跌。
连板高度。3板【飞马国际】-一季报增长+马字辈,3板【越剑智能】-机器人。
【总结】:封板率和涨停家数两个指标都开始回暖了,小票行情越来越有希望了,当然行情和趋势往往需要5天才能确认。所以我们还要再观察几天,最近只要数据不再冲高回落,5月份的小票行情非常有希望。
跌停板也从32家减少到11家了,跌停板的减少说明。该炸的雷炸完了,市场也该再五月份迎来一波行情了。大家最近如果没有大亏的话,那算是成功做好防守了。五月份就是防守反击的时间节点。
怎么看小票何时启动呢?
重点看三个指标,1、封板率连续5天大于80%。2、连板率连续3天大于30%。3、涨停家数大于80家。
【每日三思】
股市的三思“思危,思退,思变”。
“思危”每天都要考虑危险啥时候到来?
“思退”调整周期要不要退出来空仓观望呢?因为旁观者清。
“思变”市场风格何时转变?退出来不是说就不复盘了,相反要更加努力的复盘研究为下一波行情做准备。
市场连跌四天,今天有低开到支撑位,利空出尽,我们就应该想到是不是要变盘了。如果早上转变的快,今天的阳线是可以从头吃到尾的。
【锂电池】
昨天讲到宁王扩产钠电池是大利好,今天电池板块集体爆发,咱们也算是踏准行情了。这就是“思变”,在行情调整进入尾声的时候,新题材新热点往往能激发资金的买入。
电池今天大爆发一是修复昨天的下跌,利好出阴线,这本身就不合理。市场反弹周期最先涨的就是当天有利好消息的板块,当天没利好炒昨天的,昨天也没利好就炒前天的,以此类推。
第二是锂电池产业链是目前多个产业链中业绩最好的,从锂矿、负极、正极、隔膜、电解液,你找不到业绩不好的公司。对比人工智能,液冷、电源公司的业绩全部Miss,锂电池肯定是在业绩里面被低估的。第三、五月份锂电池排产也很好,所以五月份业绩无忧,唯一要注意的是六月份的排产消息。
锂电池是机构行情,涨多了要调整,跌到均线附近才是比较好的位置。不用着急追涨。

正极材料环节,储能场景更倾向聚阴离子体系,其长循环、高安全性与大储需求高度匹配,是本次订单的核心技术路线。容百科技(688005)当升科技(300073)多氟多(002407)等。
负极材料环节,具备生物质、树脂等前驱体工艺优势的企业,有望率先受益于头部订单导入(钠电负极核心为硬碳,生物质、树脂是硬碳的两大主流前驱体路线)贝特瑞(835185)圣泉集团(605589)璞泰来(603659)等。
铝箔环节(钠电正负极均使用铝箔,锂电负极使用铜箔,钠电铝箔用量约为锂电的2倍)鼎胜新材(603876)万顺新材(300057)等。
电解液与辅材环节,钠盐和添加剂体系将随钠电标准化推进而放量,是电解液环节的核心增量点。天赐材料(002709)新宙邦(300037)多氟多(002407)等。
卖铲人环节:钠电生产设备企业,先导智能(300450)赢合科技(300457)等。结构件:科达利(002850)震裕科技(300953)等。
大佬操作:
余哥:买入共达电声002655万。
---昨日回顾---
思明南路:买入宝丽迪4556万。
---昨日回顾---
余哥,大仓位买庄股共达电声,不知道厘米的庄家会不会好心给他溢价。也有可能庄家心情不好直接闷杀。还有可能是利用余哥的席位给这个票打广告。反正不管怎么说,这个高的位置突然加速涨停,再去接力的性价比不高了。
如果5月份大家发现有这种趋势牛股,就可以在均线不破位的前提下多格局格局。
思明南路,昨天就说这个票不如富瀚微好,今天的溢价率果然一般。这就是我之前常说的,技术面是技术面,基本面是加分项,甚至是决定项。同样的技术面科技股的弹性就是比化工股、消费股好。热门板块里的股票就是比冷门板块里的股票弹性好。
追热点不是盲目追涨,是谋定而低吸。

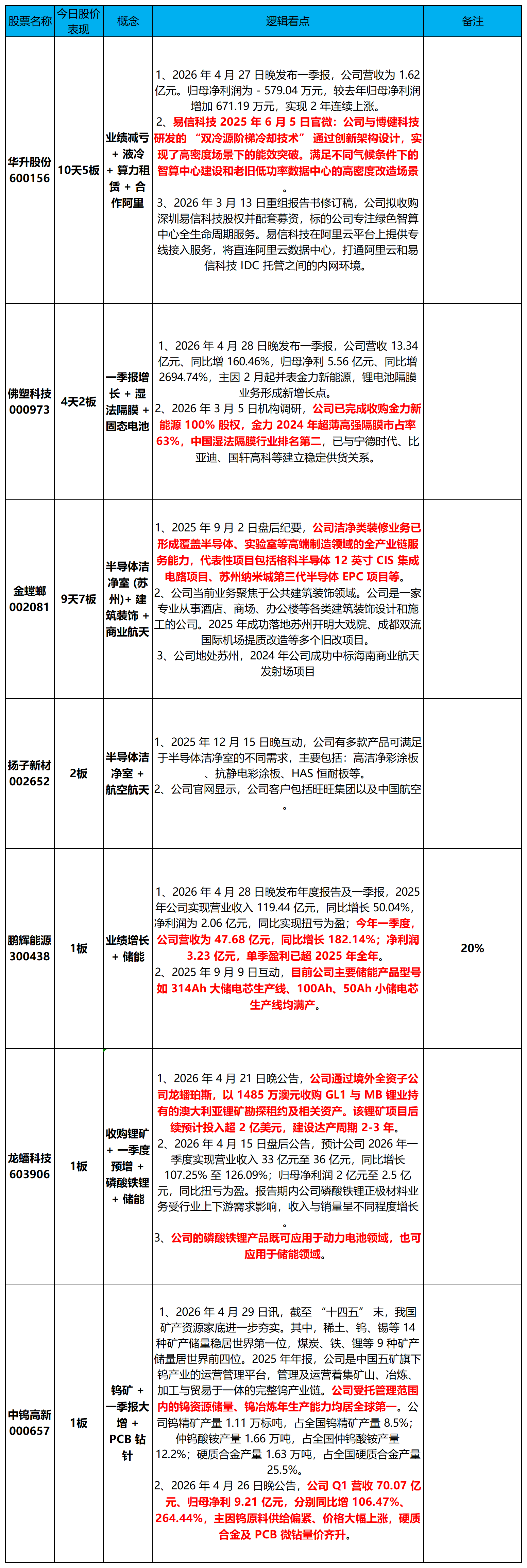
热门股梳理:
金螳螂002081、扬子新材002652
华升股份600156、佛塑科技000973、鹏辉能源300438、龙蟠科技603906、
中钨高新000657、
参考指标:【筹码大师】和【牛牛机构宝】

(以上个股仅作梳理,不作为买卖依据,据此操作风险自担)
华升股份600156
概念:业绩减亏 + 液冷 + 算力租赁 + 合作阿里
资金面:主力资金净流入3400万
技术指标:【筹码大师】和【牛牛机构宝】

参考资料:
1)20260429-华升股份-600156-【筹码大师】和【牛牛机构宝】-近期出现弹信号且底部量柱由绿转红
整理不易,希望多多支持!你的一个点赞、一次转发、 随手分享,都是我们前进的最大动力~大家在投资过程中有任何问题,都可以在文章底部留言,我们一起交流!祝家人们好运常在,股票长虹!
温馨提示:
1、本文所有内容均为公开交流学习之用,不代表任何投资建议,据此买卖,风险自担。
2、每天花8--10小时整理的热门股梳理,就是让大家减少学习时间,3分钟把握市场核心热点。文章包括市场最新消息、主力资金动向、龙头股背后的涨停逻辑,每个交易日晚上8:40发布
免责声明:以上内容由九方智投投资顾问毕威功(A0740623110008)编辑整理,仅供参考学习使用,不作为投资建议,据此操作风险自担。投资有风险、入市需谨慎。
推荐阅读
相关股票
相关板块
相关资讯
扫码下载
九方智投app
扫码关注
九方智投公众号
头条热搜
涨幅排行榜
暂无评论
赶快抢个沙发吧