紧急停牌!这家公司遭沽空报告突袭
沽空的枪口瞄准了天能动力。
遭到做空机构狙击,天能动力在港交所临时停牌,停牌前持续走低跌超7%。
该公司计划分拆电池业务至科创板上市,正等待监管机构批准。CloudyThunder在沽空报告中表示,认为该公司存在严重财务造假行为,其股票价值几乎为零,呼吁相关监管机构该公司正在进行的分拆并在科创板上市的申请做出谨慎判断。
对此,天能动力相关人士回应称,“这份报告完全是不负责任的胡乱猜测。”
天能动力暴跌后停牌
5月27日上午接近11点时,港股上市公司天能动力在港交所紧急停牌。停牌前持续走低大跌7.34%报8.2港元,成交额放大至1.6亿港元,最新总市值92.39亿港元。

此前机构CloudyThunder研究对其发布做空报告。
公开资料显示,天能动力是国内最大的电动车动力电池供货商,以电动车环保动力电池制造与服务为主,集成储能配套为辅。主要业务为生产及销售电动自行车动力电池、电动汽车动力电池以及新能源储能电池。
该公司以自有品牌“天能(TIANNENG)”出售产品,并针对新能源市场进行持续布局,加快发展风能、太阳能储能电池业务及再生铅业务。

2007年,天能动力在港交所上市,是微型电动汽车电池主要供应商,被称为“中国动力电池第一股”,实控人是浙江籍商人张天任。
近年来,天能动力加速布局锂电池业务板块,坚持以绿色发展新理念为指引,不断加大科技研发投入,企业逐步向服务型+平台型企业升级转型。
今年以来累涨近50%
2019年,天能动力还分拆了旗下子业务“天能电池”赴科创板上市,拟募集资金约36亿元,并于1月份获上交所受理,在资本市场上的估值中枢逐步提升。
天能股份全称天能电池集团股份有限公司,为港股天能动力拆分旗下的电池板块业务。招股书显示,2018年天能股份营业收入高达358.63亿元,也就是说天能动力大部分业务被拆分回A。
根据天能股份的保荐工作报告,2019年4月18日,香港联交所作出书面批复,同意天能动力实施分拆,有条件豁免其对原股东应履行的强制配售义务,并保留撤回和修改前述批准和豁免的权利。
在周三下跌之前,天能动力的股价自3月3月份疫情黑天鹅时低点以来已上涨一倍以上,是恒生综合指数中表现最好的股票之一,5月19日更是创出2018年8月以来新高价10.268港元。2020年以来,截至今天停牌前天能动力股价累计涨幅达44.37%。

财务数据方面,2019年归属母公司股东的净利润同比增长41.53%,达到16.82亿元,其中电池业务大约占其收入的四分之三。
近两日遭大量卖空
对于遭到做空机构狙击一事,天能动力相关人士表示,“这份报告完全是不负责任的胡乱猜测,我们坚决谴责这种行为。如果我们不是一家运营正常的公司,我们将无法继续在资本市场上支付股息。目前我们已经停牌,将会发布澄清公告。”
Wind数据显示,近两天能动力的卖空量急剧暴增,5月26日一天卖空股数达1187万股,卖空金额1.1亿港元,超过总成交金额的三分之一。

此外,同业公司股价也受到波及。与天能动力同一板块的超威动力也急速跳水,一度跌超11%。

被做空机构指财务造假
“价值几乎为零”
机构CloudyThunder研究对天能动力发布做空报告。CloudyThunder表示,正在沽空天能动力,因为认为该公司存在严重财务造假行为,其股票价值几乎为零。

根据做空报告内容,CloudyThunder关于天能动力的“核心发现”包括以下几个方面。
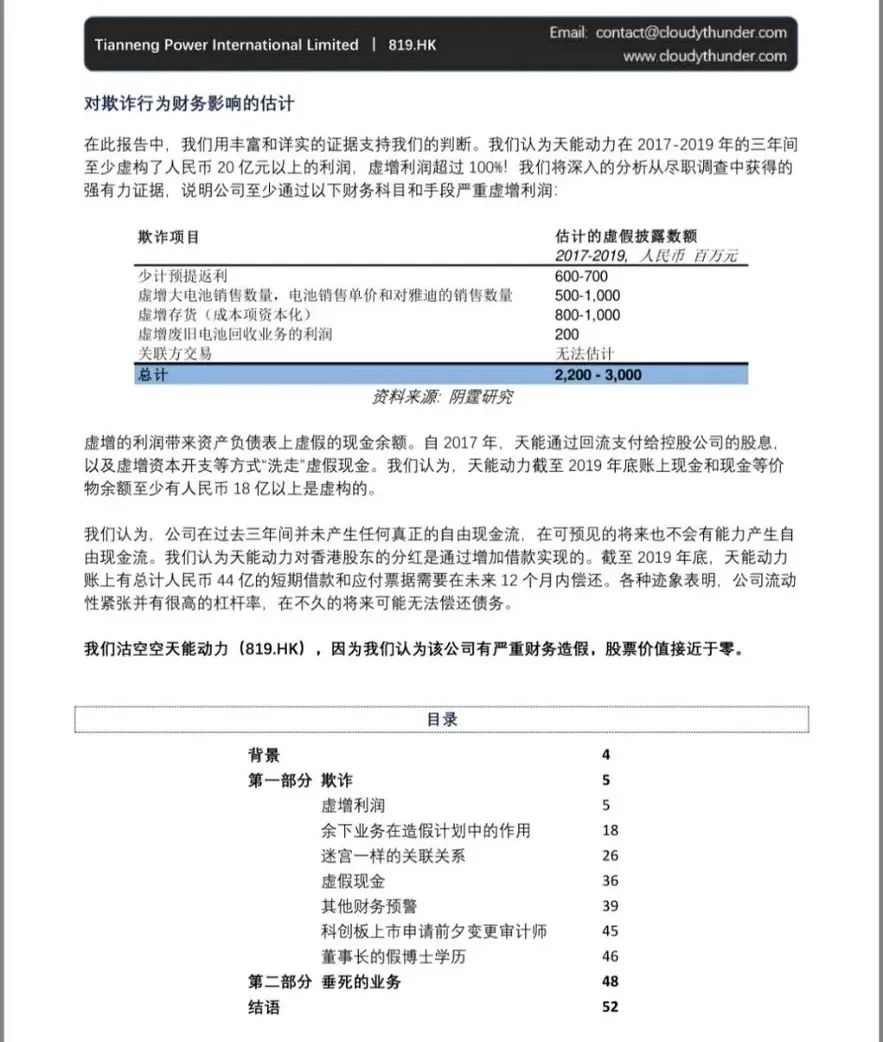
第一,公司严重少计分销商返利,从而夸大利润。截至 2019 年 12 月 31 日,天 能对分销商的预提返利少计约人民币 6-7 亿元,少计约 60%。
第二,夸大产品单价和销量。CloudyThunder表示,测算出天能 2018 年在新车配套市场除去大电池的平均单价在人民币 109-111 元之间,而公司报告的平均单价为 人民币 117 元。这将导致 2018 年收入和利润虚报约 2-3 亿元。
做空报告还显示,天能动力还夸大其在微型电动汽车和特种车辆用大电池的销售规模,夸大规模在人民币10 亿级别。并且,天能谎报了新冠疫情对其业务的影响。
第三,流回的股息和洗掉假现金的企图。在 2018 年和 2019 年两年里,天能电池向控股公司宣派的股息比天能动力向其香港股东支付的股息多出人民币 18 亿元之巨。
第四,余下集团为科创板申请人天能电池输血。天能动力余下集团和科创板申请人天能电池有广泛而大量的关联交易,余下集团同时是天能电池的大客户和大供应商。余下集团的毛利率从 2016- 2017 年的超过 7%骤降至 2018 年的 2%以下 ,这与废电池回收处置行业利润率和趋 势完全相反。
第五,对余下集团再生铅业务的严重虚假陈述。天能电池告诉上海证券交易所,其回收业务是实实在在的生产型业务。但做空机构认为天能约 80%的再生铅业务不过是贸易业务,废弃电池实际上被交由外部再生铅工厂处理。
第六,精心设计股权结构以隐瞒大量关联交易。天能动力长期隐瞒了与沭阳新天,浙江畅通和长兴长顺的关联交易。
第七,大存大贷和不断攀升的借款。天能电池的总借款额从 2016 年底的人民币 34 亿元急速攀升至 2019 年 6 月底的人 民币 66 亿元。特别是在 2019 年上半年,短期借款和应付票据分别增长了人民币 17 亿元和人民币 11 亿元。
第八,伪造的预付款和其他财务警号。天能电池称截至 2019 年底有人民币 2.5 亿给洛阳永宁的预付款,然而洛阳永宁的信用报告显示其截至 2019 年底只有人民币 1.92 亿元的预收款余额。
第九,审计师在提交科创板上市申请前夕辞职。更换审计师的三天后,天能动力的主要业务版块天能电池向上交所提交了其科创板上市申请。
第十,主席的博士学位来自未经认可教育机构。

并非首次遭做空
值得注意的是,此次并不是天能动力第一次遭做空。
公开资料显示,早在四年前的2016年4月25日,一份匿名分析文章密集寄发给资本市场的分析师和基金经理,文章指称“天能的资产负债表和现金流有粉饰嫌疑,认为天能很可能通过做大应收账款虚增销售收入和利润”。
受此事件影响,当日市场恐慌情绪下天能动力当天就下跌近17%,成交额1.4亿港元,第二日继续收跌7%,成交额更是高达2亿港元。
之后天能动力高管集体发声辟谣澄清,及大手笔回购公司股票才得以度过危机。2016年4月29日,公司回购金额高达近4000万港元,当日股价收涨7.06%。之后的一段时期,公司有陆续金额不低的回购情况出现。
上市或需重新召开股东大会
近日天能股份科创板上市也有了新进展。上交所披露的第二轮问询回复显示,审核聚焦于天能股份上市的不确定性及锂电池业务前景。
香港联交所关注两个问题:
1.本次拆分是否构成“非常重大交易”情形。若构成“非常重大”,需向香港联交所说明并再次召开特别股东大会审议本次分拆上市,所需时间暂估约为1-2个月,是否通过特别股东大会审议存在不确定性。
2.分拆后余下业务部分是否能保持市值不低于港币5亿元,如低于,则可能撤回批准。中泰国际策略分析师颜招骏向新浪财经表示,这一规定主要是为了防止壳股的出现。
对此,天能动力表示,按照A股及H股同行业公司的平均市盈率、市净率水平测算,剔除分拆板块后剩余板块即余下集团市值规模均在20亿元以上,高于5亿港元最低市值要求。
(来源:中国基金报)
免责声明:以上内容仅供参考学习使用,不作为投资建议,此操作风险自担。投资有风险、入市需谨慎。
推荐阅读
相关股票
相关板块
相关资讯
扫码下载
九方智投app
扫码关注
九方智投公众号
头条热搜
涨幅排行榜
暂无评论
赶快抢个沙发吧