生态环境部建立“两个清单”,助力疫情防控和复工复产
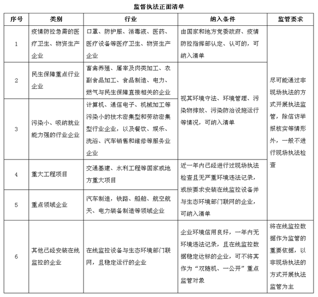
与疫情防控物资生产和民生保障密切相关的,污染排放量小、吸纳就业能力强,涉及重大工程和重点领域的管理规范、环境绩效水平高的企业,生态环境部门将不进行现场执法检查。
其他已经安装在线监控的企业,环境部门也将在线监控数据作为监管的重要依据,以非现场执法的方式开展执法监管为主。
根据生态环境部3日印发的《关于统筹做好疫情防控和经济社会发展生态环保工作的指导意见》(《指导意见》),上述内容将作为监督执法正面清单,以规范各级生态环境部门的执法行为。
根据当前疫情防控正处于最吃劲、企业复工复产正在有序推进的关键阶段,生态环境部明确建立和实施环评审批正面清单和监督执法正面清单。两个清单实行时间原则上截至2020年9月底,根据形势需要可适当延长。
生态环境部表示,对行之有效、广泛认可的措施,可固化形成长效机制。鼓励地方因地制宜,创造性地加以贯彻落实。
根据上述《指导意见》,将豁免部分项目环评手续办理。继续落实好已出台的新冠肺炎疫情防控期间急需的医疗卫生、物资生产、研究试验等三类建设项目环评应急服务保障政策。对关系民生且纳入《固定污染源排污许可分类管理名录(2019年版)》实施排污许可登记管理的相关行业,以及社会事业与服务业,不涉及有毒、有害及危险品的仓储、物流配送业等10大类30小类行业的项目,不再填报环境影响登记表。
将环境影响总体可控、受疫情影响较大、就业密集型等民生相关的部分行业纳入环评告知承诺制审批改革试点,包括工程建设、社会事业与服务业、制造业、畜牧业、交通运输业等多个领域,共涉及《名录》中17大类44小类行业。


生态环境部表示,将动态更新国家层面、地方层面和利用外资层面重大项目环评审批服务“三本台账”,提前介入,开辟绿色通道,提高审批效率。对复工复产重点项目、生猪规模化养殖等项目,采取拉条挂账方式,主动做好环评审批服务。创新环评管理方式,公开环境基础数据,优化管理流程,实现“不见面”审批。
在监督执法正面清单方面,生态环境部表示,将推行非现场监管方式。充分利用遥感、无人机巡查、在线监控、视频监控、用能监控、大数据分析等科技手段开展非现场检查,及时提醒复工复产企业正常运行治污设施。对偷排偷放、恶意排污、监测数据弄虚作假,以及涉疫情医疗废物、医疗废水,侵害群众健康、群众反映强烈、严重污染环境的环境违法犯罪行为,要坚决依法查处。
免责声明:以上内容仅供参考学习使用,不作为投资建议,此操作风险自担。投资有风险、入市需谨慎。
推荐阅读
相关股票
相关板块
相关资讯
扫码下载
九方智投app
扫码关注
九方智投公众号
头条热搜
涨幅排行榜
暂无评论
赶快抢个沙发吧