万亿增量资金!牛市进入第二波?

“小康牛”、“宿命牛”、“成熟牛”……高喊“牛市”到来的券商已增至6家。海通同时还提出2020年牛市第二波上涨逐步展开,预计明年股市增量资金超万亿。
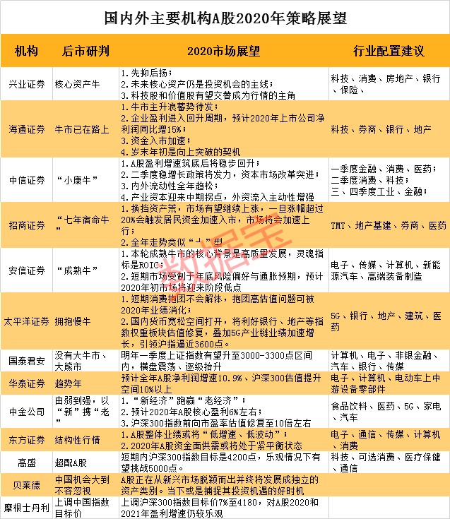
本月,各大券商2020年投资策略密集发布,“造词大赛”火爆开启。与前两年不同,今年各大机构对后市均态度乐观,“涨”声一片。与当前相对清淡的市场行情相比可谓“冰火两重天”。
响应粉丝要求,证券时报·数据宝精选了国内外13家大中型券商机构对2020年市场的策略展望,为您开启年末投资盛宴。
六大券商齐喊:“牛来了!”
2019年A股市场出现了许多积极因素:如上市公司盈利探底、外资流入加速、产业资本加大回购力度等。截至当前上证指数年内已累计上涨15.16%,涨幅为近五年最高。从年初中信建投高呼“牛市到来”引发热议开始,今年市场的“牛市论调”不绝于耳。
在对2020年的市场展望中,海通证券、中信证券、招商证券、安信证券、兴业证券和太平洋证券均认为牛市周期已经开启。
上述机构对后市的乐观判断主要包含以下方面:
1. 盈利回升:多数券商认为2020年A股盈利将持续稳步回升。海通证券预计2020年上市公司净利润将同比上涨15%,中信证券预计中证800非金融盈利增速将从2019年的-3%回升至2020年的11%。
2. 资金入市加速:招商证券认为明年市场利率持续下行,居民将面临高收益资产荒,10%以上预期回报率资产仅剩权益资产。明年下半年通胀回落后政策有望进一步放松,市场有望加速上行,一旦涨幅超过20%会触发居民资金加速入市,测算2020年A股资金净流入规模,较2019年将继续提高,或超5000亿元。
海通证券认为2020年资产配置将转向股市,金融供给侧改革重在激发资本市场投融资功能,资金入市将加速。同时提出,2019年1月4日上证综指2440点以来市场进入第六轮牛市,2440点至8月6日的2733点是牛市第一阶段, 2733点是牛市第二阶段的起点。展望2020年,牛市第二波上涨逐步展开,机构和个人权益配置比例将上升,预计股市增量资金超万亿。
中信证券认为二季度稳增长政策将发力,资本市场改革突进;内外流动性全年趋松,二三季度相对更好。
3. 走势先抑后扬,年初是布局低点:兴业证券认为中国经济未来数月“类滞胀”的假象将对资本市场形成短期困扰,明年市场走势先抑后扬。
招商证券认为2019年四季度依然是ROE向下探底的过程,A股盈利会经历一段时间底部徘徊,明年市场走势类似“┘”型。
安信证券认为短期市场受制于年底风险偏好与通胀预期,预计2020年初市场将迎来阶段低点。
海通证券认为岁末年初是折返跑后向上突破的契机,低估值高股息的银行地产有望先行。
保守乐观派:沪深300指数估值提升10%以上
与持“牛市”论调的六大券商不同,部分券商对后市的乐观态度相对保守,认为A股在2020年将会继续延续上升趋势,但对经济增速、A股盈利修复程度和股市上涨的预期更为谨慎。
国泰君安证券研究所所长黄燕铭表示,未来6个月大盘指数整体上是一个横盘震荡的行情,没有大牛市,也没有大熊市。明年一季度上证指数有望在3000-3300点的区间里横盘震荡、逐级抬升。
华泰证券预测A股净利润增速约10.9%左右,逐季小幅回升。沪深300估值相比当前提升空间约10%。中金公司预计2020年A股核心盈利增长有望保持在6%左右,沪深300指数前向市盈率估值修复至10倍左右。
东方证券认为明年A股整体业绩或将会呈现“低增速、低波动”的特征,预计2020年全A股利润增速中性假设下在5-8%左右,同时预计2020年A股增量资金7000亿,资金需求6600亿,A股资金面供需或将处于紧平衡状态。
外资:超配A股
近期多家国际知名外资机构发布的投资报告中详细展望了未来A股的投资机会。
贝莱德表示中国机会大到不容忽视。中国股票市场具有庞大规模和独特性,正在从新兴市场脱颖而出并终将发展成独立的资产类别。当下或是搭上A股市场东风、捕捉其投资机遇的好时机。
高盛喊话“超配A股”,认为短期内沪深300指数目标是4200点,上涨空间接近10%,乐观情况下有望挑战5000点。
摩根士丹利上调沪深300指数目标价7%至4180,主因是对A股2020和2021年盈利增速仍较乐观。

资产配置建议:科技股是绝对明星
行业配置方面,科技股成为了被机构提及次数最多的绝对的明星,5G及应用、云计算、人工智能等都具有较大上涨潜力。此外,估值相对较低、具有抗通胀优势的消费股也是机构扎堆推荐的重点。
短期来看,海通证券认为当前银行地产板块估值低、基金持仓低、前期涨幅低,配合事件催化岁末年初银行地产可能再次出现异动。中信证券认为一季度应坚持以低估值板块防守,坚持对金融、消费以及医药板块的配置。

声明:数据宝所有资讯内容不构成投资建议,股市有风险,投资需谨慎。
(来源:数据宝)
免责声明:以上内容仅供参考学习使用,不作为投资建议,此操作风险自担。投资有风险、入市需谨慎。
推荐阅读
相关股票
相关板块
相关资讯
扫码下载
九方智投app
扫码关注
九方智投公众号
头条热搜
涨幅排行榜
暂无评论
赶快抢个沙发吧