引入腾讯只是开始!连锁药房好戏刚开始
“引入腾讯只是个开始。”在公告腾讯入股几天后,老百姓董事长谢子龙如此表示。
这可能是老百姓与谢子龙一直的夙愿与在酝酿的大事——引进高规格战略投资者,引入互联网巨头,更好地接触新零售,补齐资本运作短板。
用谢子龙的话来说,之前,连锁药房都在一家家开店,一家家收购,“擅长买卖药品,但没有足够的互联网基因。原来的事情还会继续做,但今后会更好运用互联网。”
医药零售被视作万亿产业,伴随医药分开、处方外流及带量采购的逐步落地,连锁药房将更趋集中化,同时也将迎来更专业的比拼。
目前,A股已经逐步形成四大连锁药房上市企业——老百姓、益丰药房、大参林、一心堂。各家难分伯仲,但市值差异已经显现。
“好戏刚开始。”在年度股东大会上,谢子龙认为,连锁药房正处于高速发展与集中度大幅提高的时期,“长远发展更为重要。”他同时解读了对行业的深入看法与老百姓的独特打法。

“引入腾讯只是开始”
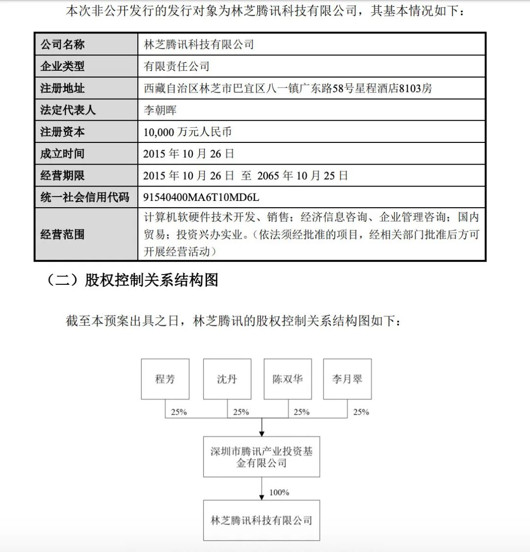
6月23日,老百姓发布预案,成了A股连锁药房上市平台中第一家引入BAT级别战略投资者的企业。
根据预案,老百姓拟以70.34元/股的价格,非公开发行不超过853万股股份,募集不超过6亿元资金,扣除发行费用后用于偿还银行贷款。
亮点在于腾讯关联方包揽了本次定增。
根据协议,林芝腾讯拟以不超过6亿元认购老百姓本次发行的不超过853万股股份。本次发行完成后,林芝腾讯将合计持有上市公司不超过 2.84%的股份,锁定期限18个月。同时,战略投资者与上市公司的战略合作期限为5年。

“我们非常慎重地选择了腾讯,有多方面的考量。我们需要股东资源,来把连锁药房事业做更好,补齐互联网和资本运作的短板。”谢子龙表示,目前双方正在梳理,接下来对接什么、怎么对接。
在年度股东大会上,也有股东直言,投后林芝腾讯持股不到3%,“深度还不够。”
确实有一种声音在流传,腾讯投资了那么多新零售企业,是否真能实现赋能,是否真能顾得过来?
“这是腾讯在新零售领域的投资风格,腾讯每一笔投资都是比较谨慎的。”老百姓执行总裁王黎对此有她的理解,“腾讯投资连锁药房上市平台,我们是第一家,也是看中了连锁药房产业的未来,看中了我们的差异化优势,6个亿同样体现了十足的诚意。”
公告显示,若本次交易完成,谢子龙、陈秀兰夫妇在老百姓的合计持股将由33.97%微降至 33.00%,仍为公司实际控制人。
“下一步,老百姓会继续注重引进高规格股东,引进有战略协同的投资者,让企业长期健康发展。”谢子龙在股东大会上表示。
连锁药房好戏刚开始
无论是在平时,还是在年度股东大会上,老百姓不断会被问到一个问题,和另外三家A股连锁药房上市公司相比,估值差异在哪,为什么不同?
实际上,老百姓、益丰药房、大参林、一心堂四大A股上市药房,尽管存在区位布局、一时增速、差异优势、归母净利润等方面的不同,但总体并不相上下。
不过,他们开始呈现市值规模上的差别。
年报显示,老百姓2019年实现营业总收入116.6亿元,同比增长23.1%;实现归母净利润5.1亿元,同比增长16.9%。2020年一季度公司实现营业总收入32.8亿元,同比增长20.3%;归母净利润2亿元,同比增长23%。

老百姓最新市值274亿元
为什么会有市值的差异,老百姓董事长谢子龙认为,有几方面原因,其中之一,“过去几年,二股东的股权转让拖累了很多时间,我们不敢波动太大,确实比较折腾。”
好在2019年11月,这一事项尘埃落定。
公告显示,Leader BVI将其持有的泽星投资100%股份转让给Sonata Company Limited。标的股份的总对价为5.57亿美元左右。此后,Sonata Company Limited将通过泽星投资间接持有老百姓24.78%股份。
泽星投资的前东家是海外资本。泽星投资是老百姓发起人股东之一,且于2015年在老百姓的上市招股书中表示,将在锁定期满后2年内减持所持全部老百姓股份。
泽星投资的新东家Sonata Company Limited则由春华资本和方源资本旗下基金各持有50%股权。春华资本由经济学家胡祖六创立,是立足中国的全球性投资管理机构,所投项目包括百胜中国、阿里巴巴、蚂蚁金服等领军企业。而方源资本是亚洲领先的私募股权投资机构,主要聚焦对行业领军企业的长期投资,其投资人包括部分全球最大的主权财富基金、公共养老基金等机构投资者。
其次,归母净利润的规模与增速也是影响市值的因素之一。
相比同行,老百姓更乐于选择与少数股东一直合作发展的模式,在老百姓看来,这虽然影响了一时的归母净利润高低,但有利于长久发展。
谢子龙认为,连锁药房产业还在高速发展时期,集中度有大幅提高空间,“这时候,稳健发展是第一位的,一时的业绩高增速并不可持续,每年稳健增长,实现与上下游的共赢更重要,最终会有利于扎扎实实把事情做好。”
董事长眼中的独特优势
老百姓有它的独特优势,也有它的估值修复空间。
“首先,老百姓最重要的优势,在于具有长久的、良好的国际视野、现代化管理机制与董事会结构。我们有信心,会和同行拉开距离。”谢子龙认为。
在他看来,企业小的时候,是靠着老板带着一群人去竞争;但对几百亿、上千亿的企业来说,成熟、现代化的管理机制更为重要。
的确,谢子龙在真正放权,他更多在进行战略思考,而把具体的管理交给各个具体的管理者。
谢子龙认为,老百姓的第二个优势在于——团队,“我们团队是行业内最强的队伍。经过疫情后,对此更加有信心。”
引进腾讯,也是靠着这一支团队。
如果要说第三个优势,谢子龙认为是创新,但实际上,更多是“共赢的格局”。
据介绍,老百姓有个专门的部门叫创新事业群。“有人觉得加盟不好做的时候,我们就做了。在A股四大连锁药房里,老百姓拥有最多加盟店。”谢子龙表示。
“内部合伙人制度,表面上看是一家企业分享少数股权出去,但真正考验的是企业的格局与老板的态度。企业容得下少数股东,可以容纳各样有能力的合作者。”谢子龙说道。
投资者会容易看到老百姓历史上账面毛利低于部分同行。但老百姓显然有它的自信,“剔除加盟业务和DTP业务等影响因素后,实际毛利并不低。”
“老百姓这些年的收并购,和别家完全不一样,其他家要的是一分一毫的利润,而老百姓要的是分利共赢,给少数股东保留了动力,这留下了更长远的发展空间。”有接近老百姓的人士认为。

微观上,老百姓也有它的具体优势。
据介绍,老百姓门店网络辐射全国,布局省份数及加盟店数量在上市药房中均为第一。截至2020年一季度末,老百姓已覆盖全国22个省级市场、100多个地级以上城市,门店总数达5438家,其市占率领先省份数量达到11个,行业领先;拥有O2O线上门店超过3500家,覆盖了公司线下所有主要城市。
同时,老百姓已经构筑“自建+并购+加盟+联盟”的“四驾马车”立体深耕模式,更加下沉。此外,数据显示,老百姓旗下DTP药房已达125家,并持续推进慢病等专业化药事服务,为承接处方外流做好了更充足准备。
老百姓执行总裁王黎表示,今年开店计划近2000家,其中自建400-500家,并购500-600家,加盟900家,“未来两年每年保持超两千家的开店速度。”其同时强调,老百姓在收并购上对投资回报有着严格考量,“不会为了收购而收购,不会冒进。”
“未来,不是担心同业,未来要看互联网的颠覆,大家在数字化举措上的差异。”谢子龙认为。
(来源:上海证券报)
免责声明:以上内容仅供参考学习使用,不作为投资建议,此操作风险自担。投资有风险、入市需谨慎。
推荐阅读
相关股票
相关板块
相关资讯
扫码下载
九方智投app
扫码关注
九方智投公众号
头条热搜
涨幅排行榜
暂无评论
赶快抢个沙发吧