A股最狠庄股!直播荐股割韭菜
近期,A股发生了多起大V直播炒股,接着狠割韭菜的恶劣事件,刚刚,证监会出手了!!!
证监会:警惕“庄家”“大V”联合诱骗投资者
19日,证监会发布风险警示,近日,媒体报道个别股票有“大V”配合“庄家”出货,忽悠式荐股,投资者接盘后股价暴跌损失惨重,需高度警惕。对操纵市场、非法荐股等违法行为,证监会将保持高压打击态势;发现涉嫌犯罪的,及时移送公安机关立案查处,依法追究刑事责任。

6月3日,当天有多个微信号在不同直播炒股群内,同时强力推荐盛洋科技,荐股者声称股价将瞬间爆发涨停,建议股民全仓速抢。但事实上盛洋科技股价当天早盘短暂冲击涨停后掉头向下,最终收盘竟以跌停报收。多位损失惨重的股民发现,早盘叫嚣全仓买入,有30%盈利空间的荐股群已经解散,群主不再回复个人信息。

如果在当天最高点听信所谓大V的建议,买入持有到今天,可以巨亏50%!

盛洋科技5月18日~5月25日连续大涨,5月26日闪崩跌停,之后又连续拉升。6月3日,盛洋科技早盘多次冲击涨停未果,尾盘时段却突然闪崩。之后4个交易日,盛洋科技连续一字跌停。有多位投资者反应,盛洋科技此番走势背后,有荐股团队专业运作。
盛洋科技6月4日晚间公告,近日,公司收到多位投资者反映,存在着以陈风为代表的团队在6月3日盘前、盘中通过社交软件向股民推荐买入公司股票的情形。公司也已关注到网络上出现了关于该事件的媒体报道。经公司、控股股东、实控人、董监事及高管自查,各方均未策划、参与该事件,亦未授意他人策划、参与该事件,与该事件无任何关联关系。
在盛洋科技的股吧中,与此次骗局相关的帖子就有超40条。有投资者称,已经被这次微信荐股的事件直接“被骗了50多万”,更有网友表示“盛洋科技的庄家,割韭菜实在太狠了”、“预计还有几个跌停板”、“这是韭菜的根都拔没了!”

类似的"血案"还发生在济民制药!

4月初,有报道称多地投资者在同花顺的股票账户集体被盗,持仓股被清空后全仓买入了济民制药。当天,亦有大量微信群或人员荐股济民制药,称主力即将配合拉升,甚至承诺保底收益。部分投资者未经受住诱惑全仓买入,次日便遭遇一字跌停,损失惨重。
6月11日,通常换手率极低的济民制药突然放出天量,全天成交额近16亿元,换手率达到8.88%。此后,济民制药连续三个交易日一字跌停,众多投资者遭“闷杀”。

从网上流传的信息来看,济民制药可能使用了类似盛洋科技诱骗散户接盘帮助庄家出货的套路。下图为部分投资者关于接力济民制药的微信对话。


有投资者意识到可能已经被骗。有股友在股吧表示,自己被忽悠高位接盘买入50万,并号召同样的受害者去报案。

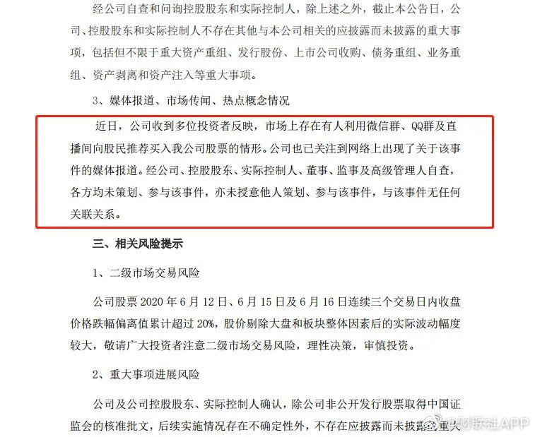
济民制药披露股价异动公告称,近日,公司收到多位投资者反映,市场上存在有人利用微信群、QQ群及直播间向股民推荐买入公司股票的情形。公司也已关注到网络上出现了关于该事件的媒体报道。经公司、控股股东、实际控制人、董事、监事及高级管理人自查,各方均未策划、参与该事件,亦未授意他人策划、参与该事件,与该事件无任何关联关系。

(来源:证券时报)
免责声明:以上内容仅供参考学习使用,不作为投资建议,此操作风险自担。投资有风险、入市需谨慎。
推荐阅读
相关股票
相关板块
相关资讯
扫码下载
九方智投app
扫码关注
九方智投公众号
头条热搜
涨幅排行榜
暂无评论
赶快抢个沙发吧