重磅!暴风集团实控人被抓!

暴风集团迎来猛烈“风暴”!
7月28日傍晚,暴风集团发布公告称,公司实际控制人冯鑫先生因涉嫌犯罪被公安机关采取强制措施,相关事项尚待公安机关进一步调查。

据第一财经报道,知情人士表示,冯鑫此番被批捕,主要涉及暴风集团2016年与光大资本投资有限公司共同发起收购的英国体育版权公司MP&Silva Holdings S.A.,冯鑫在此项目的融资过程中存在行贿行为。
知情人士还透露,与冯鑫被相关机关采取控制措施相关的,还有8名人员,这8名人员中既包括暴风集团内部工作人员,以及前工作人员,也包括在MPS并购过程中为冯鑫工作的公司外部人员,其中包括暴风集团前董秘毕士钧。
暴风集团表示,截至目前,公司经营情况正常。公司管理层将加强管理,确保公司的稳定和业务正常进行。同时,公司将制定相应工作管理办法及应急预案,最大限度保障公司各项经营活动平稳运行。公司将持续关注上述事件的进展情况,及时履行信息披露义务。

而这也是继新城控股董事长王振华、博信股份董事长罗静被抓后,又一位因涉嫌犯罪被公安机关采取强制措施的上市公司董事长。

“暴风影音”之强大至今犹记,暴风集团上市之初股价之疯狂亦仍历历在目。据媒体报道,当时暴风诞生了10个亿万富翁、31个千万富翁、66个百万富翁,暴风集团创始人、董事长兼CEO冯鑫本人账面身家也超过百亿。
然而, 7月25日,两份执行裁定书显示,法院通过财产调查系统对暴风集团的银行存款、车辆、房产、股权及其他财产进行调查,未发现暴风集团有其他可供执行财产。
4年之前,暴风集团的最大市值超过400亿,创造了股市神话。但去年该公司却亏了将近11亿,今年一季度账上净资产仅六百多万元。这个过程究竟发生了什么,让暴风集团深陷风暴之中?
因何出事
据券商中国记者了解,冯鑫被抓可能与收购MPS有关。但具体细节并不清楚。随后,第一财经报出,冯鑫此番被批捕,主要涉及暴风集团2016年与光大资本投资有限公司(下称:光大资本)共同发起收购的英国体育版权公司MP&Silva Holdings S.A.(以下简称“MPS”),冯鑫在此项目的融资过程中存在行贿行为。
据一财报道,与冯鑫被相关机关采取控制措施相关的,还有8名人员,这8名人员中既包括暴风集团内部工作人员,以及前工作人员,也包括在MPS并购过程中为冯鑫工作的公司外部人员,其中包括暴风集团前董秘毕士钧。
2016年,为收购MPS,光大资本和暴风集团联合设立了上海浸鑫投资咨询合伙企业(有限合伙)(简称“浸鑫基金”),以2.6亿元撬动52亿。根据光大证券此前披露的信息,浸鑫基金共募集资金52亿元,其中优先级出资人民币32亿元、中间级出资(即夹层资金)人民币10亿元、劣后级出资人民币10亿元。
据悉,10亿劣后资金大部分由冯鑫负责募集。冯鑫此次事出,可能事关这10亿劣后资金募集过程中的回扣和行贿行为。
“暴风”断崖
暴风集团于2015年3月上市。最初发行价为7.24元,上市后股价疯涨,曾创40天36个涨停的纪录。在2015年5月末股价达到327.01元,涨了44倍,市值达到400亿元以上。据媒体报道,当时暴风诞生了10个亿万富翁、31个千万富翁、66个百万富翁,暴风集团创始人、董事长兼CEO冯鑫本人账面身家也可能上百亿。
然而,仅仅四年之后,暴风集团就被莫名的“暴风”无情地刮到了谷地。据暴风集团2018年年报显示,暴风集团2018年实现营收11.23亿元,同比下降41.34%。归母净利润亏损高达10.9亿元。暴风集团表示,公司亏损的主要原因在于暴风TV的亏损。年报显示,截至2018年底,暴风TV亏损高达11.91亿元,流动资产为4.1亿元,流动负债16.6亿元。
再来看看暴风集团的市值,截至7月26日最新收盘,市值仅为20.8亿元。也就是说,与最高峰相比,暴风集团市值跌去将近95%。

今年以来,情况仍未好转。据暴风集团2019年一季报显示,该公司首季营业收入为7120.51万元,较上年同期减少81.60%;净亏损1749.5万元,上年同期亏损2954.17万元。截至今年3月末,暴风集团总资产为12.17亿元,较2018年年末的12.42亿元同比下滑2.05%;归属于上市公司股东的净资产为684.66万元,较2018年年末的2423.45万元下滑71.75%;流动资产合计6.09亿元,较上年年末的6.2亿元下降1.77%。
7月13日,暴风集团披露了2019年半年度业绩。预计2019年上半年度归属于上市公司股东的净利润亏损2.3亿元至2.35亿元。亏损幅度扩大的主要原因是,公司根据经营情况对主要资产的预计可收回金额进行了估计,为公允反映公司财务状况,计提相应的资产减值准备约1.63亿元,其中暴风智能对行政、线下销售等部门进行了调整,估值预测有所下降,进行初步测试,预计商誉减值约1.27亿元;应收款项按账龄计提坏账准备约3500万元;公司本期发生诉讼赔偿费用约2000万元;公司互联网视频业务及互联网电视业务受竞争加剧影响,收入及毛利率持续下降。
“暴风”已空
在上述财务数据当中,2000万元的诉讼费用尤其引人关注。可以公司早已经是官司缠身。其实,早在两天之前,就有媒体报道,暴风集团已经无财产可供执行。这意味着这家攀登过400亿市值高峰的上市公司,目前可能已经变成了一个真正意义的空壳。
据暴风集团一季报显示,截至今年一季末,该公司总资产为12.17亿元,较2018年年末的12.42亿元同比下滑2.05%;归属于上市公司股东的净资产则仅为684.66万元。这表明,公司已经走到破产边缘。
从7月25日两份执行裁定书来看,法院通过财产调查系统对暴风集团股份有限公司(暴风集团)的银行存款、车辆、房产、股权及其他财产进行调查,未发现暴风集团有其他可供执行财产。法律文书显示,两桩案件的申请执行人分别为北京学之途网络科技有限公司和北京摩柏时空广告有限公司,被执行人均为暴风集团,均涉及服务合同纠纷,案件涉及金额未披露。
7月24日,北京市海淀区人民法院法院对两桩案件裁定终止执行程序,将暴风集团纳入失信被执行人名单对其进行信用惩戒,“发现被执行人可供执行财产的,可以再次申请执行。”
中国执行信息公开网显示,暴风集团有三条失信信息,立案时间分别为今年3月14日、4月8日和6月14日。6月14日立案的案件中,暴风集团涉及的生效法律文书确定的义务为支付16.88万元,暴风集团“全部未履行”。
冯鑫三败
去年这个时候,曾有媒体这样写到:暴风迷失在风暴之中,而冯鑫依旧莽撞,看似又回到了创业初期,“像个没头苍蝇,我特别不想知道未来是什么样的,就想有一天死在路上就好了。”那么,百亿冯鑫为何走到这步田地?还真可能与他误打乱撞有较大关系。
坊间一直都有一种说法:暴风是小乐视,冯鑫是贾跃亭。但冯鑫对此并不认同。然而,从人生轨迹和其赌性来看,却有着一定的相似之处。现在看来,冯鑫在暴风集团上市之后,至少有三败:
一败,上市之初未抓紧做再融资。在乐视市值来到2000亿巅峰的时候,暴风的市值也来到了400亿巅峰。在那个时候,暴风集团没有选择借着火爆的市场再圈一次钱,反而醉心并购。当时,该公司高调宣布,向“全球DT大娱乐”战略转型,将VR、体育、电视作为未来的主力方向,并拟通过定向增发等方式收购影视公司稻草熊影业、游戏公司立动科技、游戏发行公司甘普科技的股权和团队,以完成目标生态的搭建。
“生态”这个词是不是相当的眼熟?没错这是贾跃亭PPT上当时经常会出现的一个词汇。然而,暴风多次定向增发融资计划均未获批。有时候机会一旦错过就不会再来。暴风错过了2015年再融资的最佳时期,接下来的日子很快就碰上了再融资及并购的严监管。
二败,激进并购。近期,招商银行起诉光大证券的一个案件当中,其实暴风集团也是主角,而且可能损失惨重。2016年,暴风体育拟收购MPS,这家公司当时估值高达10余亿美元,但暴风体育只做了2亿元人民币A轮。看起来,这又是一个“蛇吞象”的游戏。
怎么个“吞法”?暴风集团开始冒险之旅:首先由光大资本正式设立了结构化基金浸鑫基金用于跨境并购,其中,光大资本作为劣后级合伙人出资6000万元,暴风集团劣后出资2亿元,招商银行和上海华瑞银行作为优先级资金分别出资28亿元和4亿元。2016年5月23日,浸鑫基金迅速收购了境外版权公司MPS。但很快MPS公司就陷入经营困境,并于2018年10月宣布破产清算。这意味着52亿元打了水漂,并将暴风集团拖入深渊。
暴风集团的公告显示,该交易导致公司产生了1.4亿元的权益性减值及4800万元的坏账损失。2019年5月,光大证券旗下公司光大浸辉和上海浸鑫起诉暴风集团,要求后者及冯鑫支付因不履行回购义务而导致的约7.5亿元人民币的损失。
三败,战略失误。除了再融资和激进并购。在产业发展战略上,冯鑫也是连番吃土。此前,在VR这个风口上,冯鑫着力颇多。然而这么多年过去了,VR并未成为爆款,反而在2016年开始降温。此前冯鑫在暴风魔镜的B轮融资中,与中信资本等投资方签订了一个“对赌”协议:如果暴风魔镜2020年没有上市或被并购,冯鑫要回购股份。但由于VR行业失去魔力,中信资打算提前撤资,为了不给暴风集团造成负面影响,冯鑫以自有资金偿还了5000万元,但依然欠款4000万元。因此,中信资本在2018年申请冻结了冯鑫的327万股股份。
除了VR,暴风TV亦亏损累累。财报显示,2018年,暴风TV亏损达11.91亿元。分析人士认为,暴风TV(暴风智能)长期的价格战也让暴风集团元气大伤。为了和乐视竞争,2015年,暴风TV把40寸电视定价为999元,这款人气产品一直处于亏损售卖状态。后来,互联网电视领域市场竞争更加激烈,这个行业又需要巨资投入,但暴风集团并未抓住资本市场给予的机会。
几年之前,雷军曾给冯鑫总结了著名的三个点:第一,你找的方向不够大;第二,你得找个人帮你;第三,你对钱认识不深刻。现在看来,这三点好像切中要害。
暴风之后
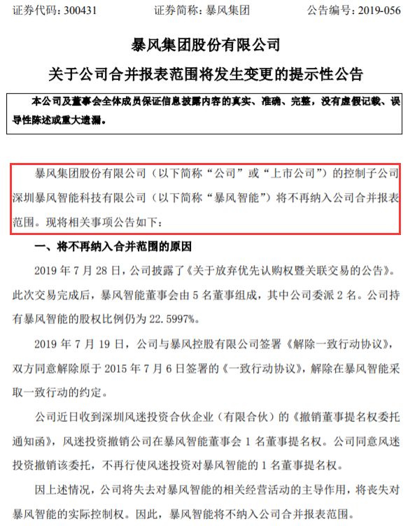
7月28日,暴风集团实际上一共披露了8条公告。除了冯鑫被抓一条之外,还有一条比较重要。那就是《暴风集团股份有限公司关于公司合并报表范围将发生变更的提示性公告》。这条公告显然是奔着“保壳”去的。

公告显示,2019年7月19日,暴风集团与暴风控股有限公司签署《解除一致行动协议》,双方同意解除原于2015年7月6日签署的《一致行动协议》,解除在暴风智能采取一致行动的约定。同时,暴风集团近日收到深圳风迷投资合伙企业(有限合伙)的《撤销董事提名权委托通知函》,风迷投资撤销公司在暴风智能董事会1名董事提名权。公司同意风迷投资撤销该委托,不再行使风迷投资对暴风智能的1名董事提名权。
因上述情况,暴风集团将失去对暴风智能的相关经营活动的主导作用,将丧失对暴风智能的实际控制权。因此,暴风智能将不纳入公司合并报表范围。公告认为,这有利于提高上市公司持续经营能力和盈利能力。
从财务指标来看,按变更之后的指标核算,今年一季度暴风集团归属上市公司股东的权益为2130.52万元,而变更之前,这个指标只有684.66万元。由于净资产连续两年为负,则会触发上市公司退市条件,因此此举可视为暴风集团“保壳”策略。
早在7月18日,冯鑫还参加了北京辖区深市上市公司投资者集体接待日活动,在当天的网络投资者接待会上,有投资者提问“公司会不会退市?半年报净资产为负了吗?”冯鑫对此回应称,目前公司积极开展生产经营活动,坚持应对面临的困难,目前未触及退市条件。
不久的将来,暴风集团会不会迎来退市风暴,可能还要取决于与光大证券那场官司。据投中网报道,在上述并购MPS一事后,如果暴风输掉了和光大证券的官司,将负债30多亿元。那意味着,暴风集团这种可怜的净资产可能还不够“塞牙缝”。
冯鑫其实有两个标签:一是山西互联网企业家,二是金山系员工。在此之前,活跃在舞台上的山西互联网企业家一共有三个:一个是百度的李彦宏,一个是乐视的贾跃亭,还有一个就是暴风影音的冯鑫。如今,只剩下李彦宏与蹒跚的百度独舞。而金山系培养了很多人,当然也包括冯鑫。只是,最终决定命运的可能还是人的性格和与生俱来的文化。冯鑫之后是否还有暴风,或者说,暴风之后是否还有冯鑫,可能这些都已经不再重要,但这终归是PC播放时代的一个重要印记,可惜亦是必然!
(来源:券商中国)
免责声明:以上内容仅供参考学习使用,不作为投资建议,此操作风险自担。投资有风险、入市需谨慎。
推荐阅读
相关股票
相关板块
相关资讯
扫码下载
九方智投app
扫码关注
九方智投公众号
头条热搜
涨幅排行榜
暂无评论
赶快抢个沙发吧