行情中心 沪深京A股 上证指数 板块行情 股市异动 股圈 专题 涨跌情报站 盯盘 港股 研究所 直播 股票开户 智能选股
全球指数
数据中心 资金流向 龙虎榜 融资融券 沪深港通 比价数据 研报数据 公告掘金 新股申购 大宗交易 业绩速递

002046两任董事长、两任总经理、三任财务总监收到警示函

来源:上海证券报 2026-04-09 09:18
点赞
收藏

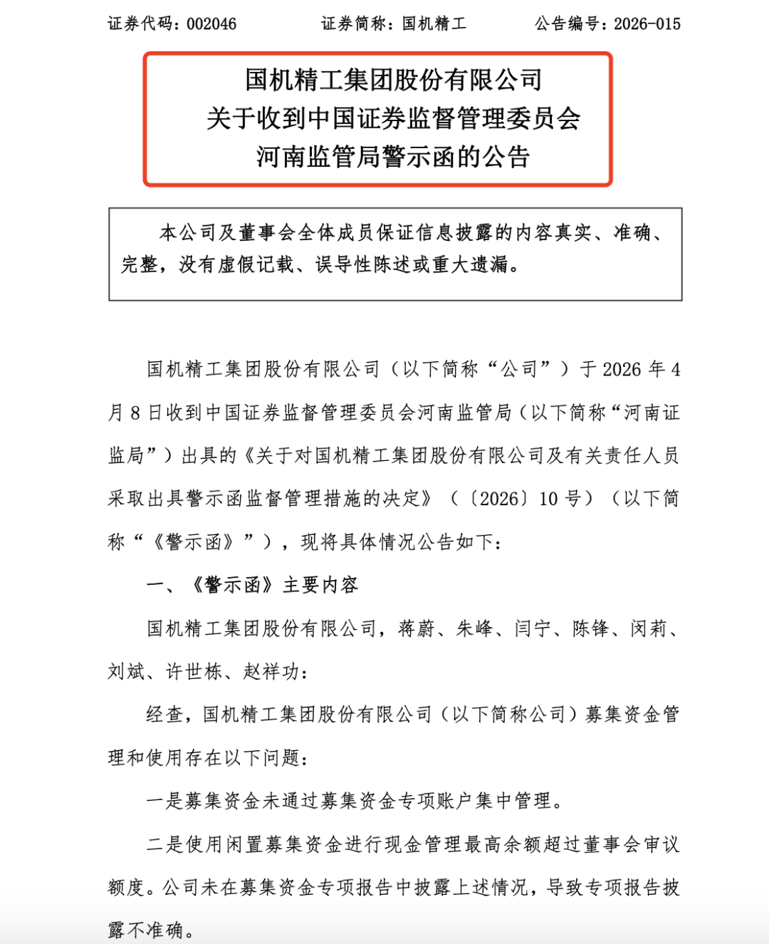
4月8日晚间,国机精工(002046)发布公告称,因在募集资金管理和使用中存在多项违规行为,公司及两任董事长、两任总经理、三任财务总监等收到河南证监局出具的警示函,公司涉及8名高管被记入证券期货市场诚信档案。

值得关注的是,4月8日,国机精工股价强势涨停,报收45.97元/股。

募资管理和使用触及监管红线

根据河南证监局查明事实,国机精工在募集资金管理和使用中存在以下问题:

一是募集资金未通过募集资金专项账户集中管理。

二是使用闲置募集资金进行现金管理最高余额超过董事会审议额度。公司未在募集资金专项报告中披露上述情况,导致专项报告披露不准确。

三是募集资金专项账户存放非募集资金。

据披露,国机精工上述行为违反了《上市公司信息披露管理办法》以及《上市公司监管指引第2号——上市公司募集资金管理和使用的监管要求》中的多项规定。

记者注意到,此次违规事项,或涉及公司2025年的一笔定向增发。2025年3月7日,国机精工披露向特定对象发行A股股票发行情况报告书,此次定增发行价为15.29元/股,共发行新股750.43万股,募资1.15亿元,用于新型高功率MPCVD法大单晶金刚石项目(二期)以及补充上市公司流动资金。

本次发行中,国机集团、国机资本分别认购7000万元、2000万元的股份。国机集团为国机精工控股股东,国机资本为国机集团的控股子公司。定增完成后,国机集团持股占比增至49.79%。

另外两名参与认购的机构投资者为武汉华实汇添私募股权投资基金合伙企业(有限合伙)、诺德基金管理有限公司,分别认购1700万元、774万元的股份。

8名高管被追责

河南证监局认为,国机精工董事长蒋蔚,时任董事长朱峰,总经理闫宁,时任总经理陈锋,财务总监闵莉,时任财务总监刘斌,时任财务总监许世栋、董事会秘书赵祥功对上述违规行为负主要责任。

根据相关规定,河南证监局决定,对国机精工、蒋蔚、朱峰、闫宁、陈锋、闵莉、刘斌、许世栋、赵祥功采取出具警示函的行政监管措施,并记入证券期货市场诚信档案。

国机精工在公告中表示,本次公司及相关人员收到《警示函》不会影响公司正常的生产经营管理活动,公司将严格按照有关法律法规的规定和要求,及时履行信息披露义务,努力做好经营管理和规范治理的各项工作。

资料显示,国机精工主营业务涵盖轴承及超硬材料两大板块,其前身可追溯至1958年成立的洛阳轴承研究所和郑州磨料磨具磨削研究所,公司于2005年在深交所上市。

业绩方面,2025年前三季度,公司实现营业收入22.96亿元,同比增长27.17%;归母净利润2.06亿元,同比增长0.79%。

(来源:
上海证券报)
原标题:
002046两任董事长、两任总经理、三任财务总监,收到警示函

免责声明:本页所载内容来旨在分享更多信息,不代表九方智投观点,不构成投资建议。据此操作风险自担。投资有风险、入市需谨慎。

举报

写评论

声明:用户发表的所有言论等仅代表个人观点,与本网站立场无关,不对您构成任何投资建议。《九方智投用户互动发言管理规定》

发布
0条评论

暂无评论

赶快抢个沙发吧

推荐阅读

相关股票

相关板块

  • 板块名称
  • 最新价
  • 涨跌幅

相关资讯

扫码下载

九方智投app

扫码关注

九方智投公众号

头条热搜

涨幅排行榜

  • 上证A股
  • 深证A股
  • 科创板
  • 排名
  • 股票名称
  • 最新价
  • 涨跌幅
  • 股圈