兵器装备集团重磅重组!汽车业务独立成央企!
6月5日早间,长安汽车、中光学、湖南天雁等7家公司披露了中国兵器装备集团有限公司的重组进展情况:经国务院批准,兵器装备集团将实施分立,其汽车业务分立为一家由国务院国资委履行出资人职责的独立中央企业,同时,国务院国资委按程序将分立后的兵器装备集团股权作为出资注入中国兵器工业集团有限公司,且此次分立重组不会对上述公司正常生产经营活动构成重大影响。
长安汽车:间接控股股东将变更为兵器装备集团汽车业务分立的中央企业
长安汽车公告,2025年6月4日,公司接到兵器装备集团通知,兵器装备集团收到国务院国有资产监督管理委员会通知,经国务院批准,对兵器装备集团实施分立。其汽车业务分立为一家独立中央企业,由国务院国资委履行出资人职责;国务院国资委按程序将分立后的兵器装备集团股权作为出资注入中国兵器工业集团有限公司。本次分立后,公司间接控股股东将变更为汽车业务分立的中央企业,实际控制人未发生变化。分立重组不会对公司正常生产经营活动构成重大影响。

中光学:本公司控股股东后续或将发生变更
中光学公告,2025年6月4日,本公司接到兵器装备集团通知,兵器装备集团收到国务院国有资产监督管理委员会(以下简称“国务院国资委”)通知,经国务院批准,对兵器装备集团实施分立。其汽车业务分立为一家独立中央企业,由国务院国资委履行出资人职责;国务院国资委按程序将分立后的兵器装备集团股权作为出资注入中国兵器工业集团有限公司。分立重组后,本公司控股股东后续或将发生变更,实际控制人未发生变化。

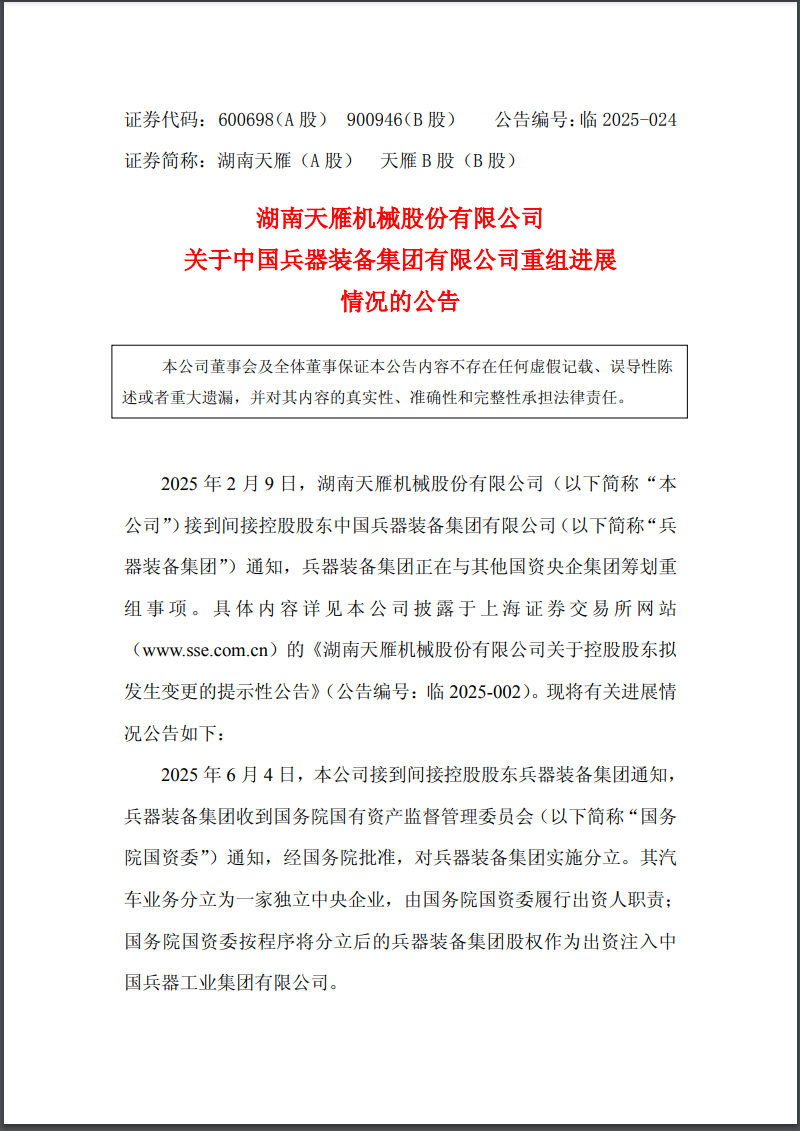
湖南天雁:本公司间接控股股东将变更为汽车业务分立的中央企业
湖南天雁公告,2025年6月4日,本公司接到间接控股股东兵器装备集团通知,兵器装备集团收到国务院国有资产监督管理委员会(以下简称“国务院国资委”)通知,经国务院批准,对兵器装备集团实施分立。其汽车业务分立为一家独立中央企业,由国务院国资委履行出资人职责;国务院国资委按程序将分立后的兵器装备集团股权作为出资注入中国兵器工业集团有限公司。
本次分立后,本公司间接控股股东将变更为汽车业务分立的中央企业,实际控制人未发生变化。

华强科技:本公司控股股东后续或将发生变更
华强科技公告,2025年6月4日,本公司接到兵器装备集团通知,兵器装备集团收到国务院国有资产监督管理委员会(以下简称“国务院国资委”)通知,经国务院批准,对兵器装备集团实施分立。其汽车业务分立为一家独立中央企业,由国务院国资委履行出资人职责;国务院国资委按程序将分立后的兵器装备集团股权作为出资注入中国兵器工业集团有限公司。分立重组后,本公司控股股东后续或将发生变更,实际控制人未发生变化。分立重组不会对本公司正常生产经营活动构成重大影响。

东安动力:本公司间接控股股东将变更为汽车业务分立的中央企业
东安动力公告,2025年6月4日,本公司接到兵器装备集团通知,兵器装备集团收到国务院国有资产监督管理委员会(以下简称“国务院国资委”)通知,经国务院批准,对兵器装备集团实施分立。其汽车业务分立为一家独立中央企业,由国务院国资委履行出资人职责;国务院国资委按程序将分立后的兵器装备集团股权作为出资注入中国兵器工业集团有限公司。本次分立后,本公司间接控股股东将变更为汽车业务分立的中央企业,实际控制人未发生变化。

长城军工:本公司间接控股股东后续或将发生变更
长城军工公告,2025年6月4日,本公司接到间接控股股东兵器装备集团通知,兵器装备集团收到国务院国有资产监督管理委员会(以下简称“国务院国资委”)通知,经国务院批准,对兵器装备集团实施分立。其汽车业务分立为一家独立中央企业,由国务院国资委履行出资人职责;国务院国资委按程序将分立后的兵器装备集团股权作为出资注入中国兵器工业集团有限公司。分立重组后,本公司间接控股股东后续或将发生变更,实际控制人未发生变化。

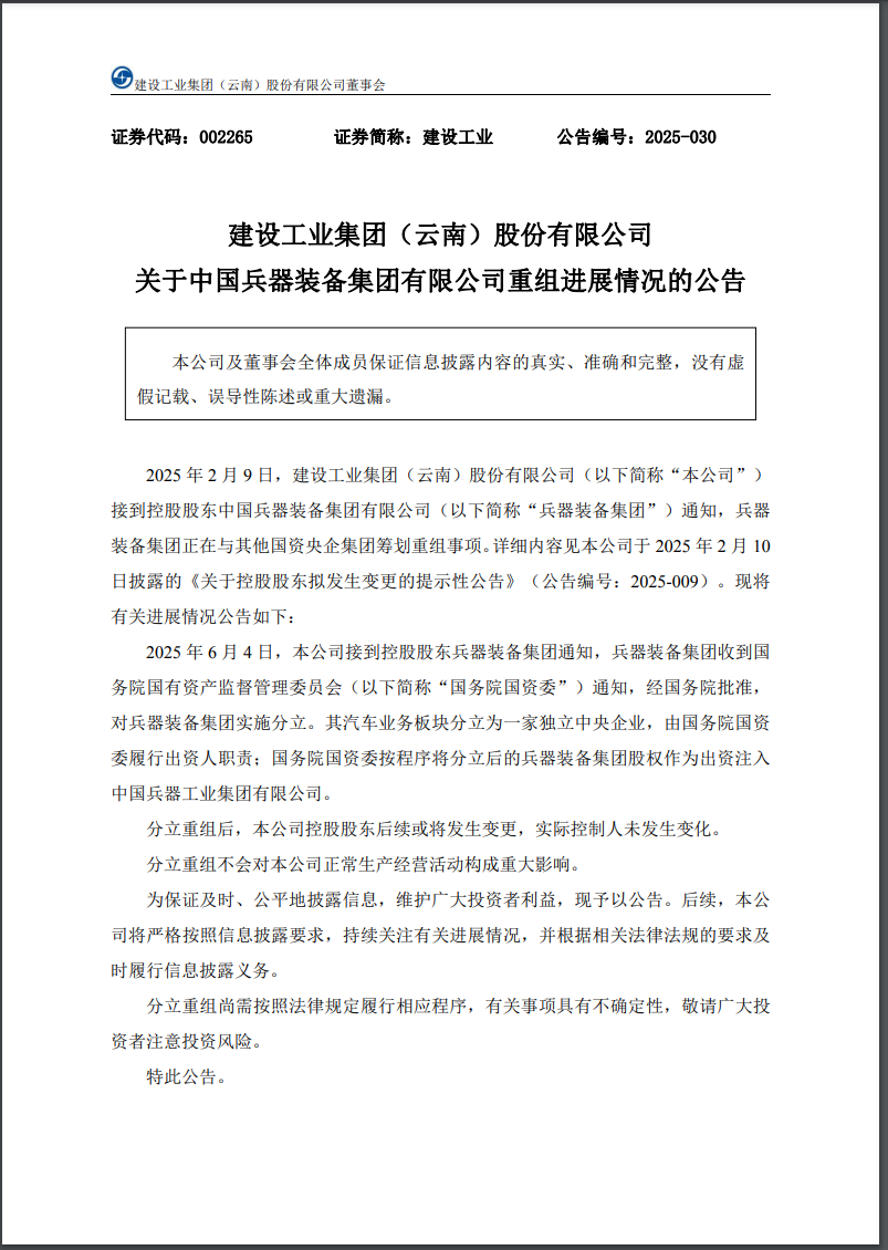
建设工业:本公司控股股东后续或将发生变更
建设工业公告,2025年6月4日,本公司接到控股股东兵器装备集团通知,兵器装备集团收到国务院国有资产监督管理委员会(以下简称“国务院国资委”)通知,经国务院批准,对兵器装备集团实施分立。其汽车业务板块分立为一家独立中央企业,由国务院国资委履行出资人职责;国务院国资委按程序将分立后的兵器装备集团股权作为出资注入中国兵器工业集团有限公司。分立重组后,本公司控股股东后续或将发生变更,实际控制人未发生变化。

免责声明:本页所载内容来旨在分享更多信息,不代表九方智投观点,不构成投资建议。据此操作风险自担。投资有风险、入市需谨慎。
推荐阅读
相关股票
相关板块
相关资讯
扫码下载
九方智投app
扫码关注
九方智投公众号
头条热搜
涨幅排行榜
暂无评论
赶快抢个沙发吧