消除同业竞争!提升上市公司盈利能力!华虹公司重组方案出炉
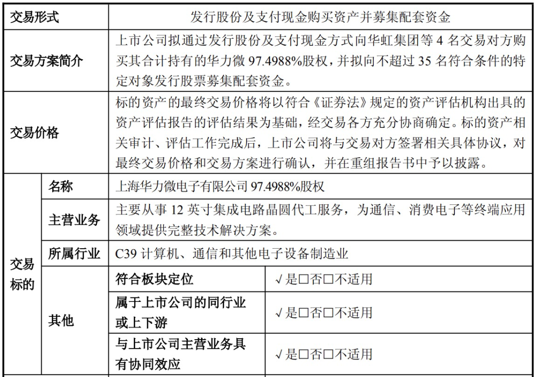
8月31日,华虹公司披露重组预案,公司拟通过发行股份及支付现金方式向华虹集团等4名交易对方购买其合计持有的华力微97.4988%股权,并拟向不超过35名符合条件的特定对象发行股票募集配套资金。公司股票将于9月1日开市起复牌。

具体来看,华虹公司本次交易对方包括华虹集团、上海集成电路基金、大基金二期、国投先导基金,华虹公司本次发行股份的价格为43.34元/股,标的资产的最终交易价格尚未确定。锁定期安排上,华虹集团本次交易中所认购股份锁定期36个月,上海集成电路基金、大基金二期、国投先导基金所认购股份均锁定12个月。

本次募集配套资金拟用于补充流动资金及偿还债务、支付现金对价、标的公司项目建设、支付本次交易中介机构费用、交易税费等,募集配套资金具体用途及金额将在重组报告书中予以披露。其中,用于补充流动资金及偿还债务的比例不超过拟购买资产交易价格的25%或不超过募集配套资金总额的50%。
消除同业竞争
华虹公司此次全控华力微,主要目的之一是履行消除同业竞争的承诺。
华力微拥有中国大陆第一条12英寸全自动集成电路芯片制造生产线,主要从事集成电路晶圆代工业务,重点布局逻辑与射频、嵌入式非易失性存储器、独立式非易失性存储器、高压等工艺平台,覆盖65/55nm和40nm工艺节点。其通过广泛的工艺组合为客户提供完整的技术解决方案,应用于通信、消费电子等终端产品市场。
本次交易前,华力微与上市公司均拥有65/55nm、40nm制程代工工艺。
本次交易完成后,华力微的65/55nm及40nm逻辑工艺及特色工艺技术将直接注入上市公司。华虹公司与控股股东控制的除上市公司及其控股子公司外其他公司在65/55nm、40nm的同业竞争将得到实质性解决,有效保障全体股东特别是中小股东的合法权益。
作为全球领先的特色工艺晶圆代工企业及行业内特色工艺平台覆盖最全面的晶圆代工企业,华虹公司主要从事基于多种工艺节点、不同技术的特色工艺平台的可定制半导体晶圆代工服务。公司以拓展特色工艺技术为基础,主要聚焦于嵌入式/独立式非易失性存储器、功率器件、模拟与电源管理、逻辑与射频等特色工艺平台。
提升上市公司盈利能力
本次交易完成后,上市公司将新增3.8万片/月的65/55nm、40nm产能,上市公司的资产规模和盈利能力将进一步增强。
财务数据显示,华力微2023年、2024年、2025年1-6月的营业收入分别为25.79亿元、49.88亿元、24.66亿元,净利润分别为-3.63亿元、5.3亿元、3.44亿元。

截至预案签署日,本次交易相关的审计、评估尚未完成,标的资产拟定交易价格尚未最终确定。
华虹公司表示,通过本次交易,上市公司将进一步提升公司12英寸晶圆代工产能,双方的优势工艺平台可实现深度互补,共同构建覆盖更广泛应用场景、更齐全技术规格的晶圆代工及配套服务,能够为客户提供更多样的技术解决方案,丰富产品体系。同时,通过研发资源整合与核心技术共享,双方有望在工艺优化、良率提升、器件结构创新等方面产生协同效应,加速技术创新迭代,共同提升在逻辑工艺、特色工艺领域的技术壁垒与核心竞争力。另外,上市公司将通过整合管控实现一体化管理,在内部管理、工艺平台、定制设计、供应链等方面实现深层次的整合,通过降本增效实现规模效应,提升公司的市场占有率与盈利能力。
免责声明:本页所载内容来旨在分享更多信息,不代表九方智投观点,不构成投资建议。据此操作风险自担。投资有风险、入市需谨慎。
推荐阅读
相关股票
相关板块
相关资讯
扫码下载
九方智投app
扫码关注
九方智投公众号
头条热搜
涨幅排行榜
暂无评论
赶快抢个沙发吧