消息引爆多股涨停!机构热议转基因玉米

等了十年,转基因玉米、大豆终于在申请安全证书环节取得进展。受此消息影响,“种业股大涨”一度占据财经热门搜索榜首。

图片来源:东方财富网
农业股开盘即走强,大北农、隆平高科一字板,农发种业、登海种业、神农科技高开秒板,丰乐种业等跟涨。

图片来源:同花顺
互动易上也涌现出一批有关上市公司育种情况和成效的问题。其中,丰乐种业回复称:“近日农业农村部拟批国产转基因玉米品种安全证书相关消息引发关注,截至目前公司尚没有取得安全证书的品种,仍处于合作申请阶段。”

图片来源:深交所互动易
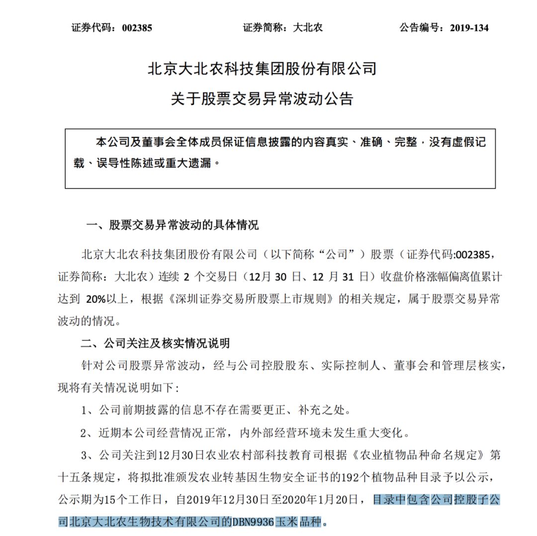
直接受益的大北农已经创出四连板。2019年12月31日,公司发布公告称:“关注到拟批准颁发农业转基因生物安全证书目录中包含公司控股子公司北京大北农生物技术有限公司的DBN9936玉米品种。”

图片来源:大北农公告
此外,有投资者表示,转基因玉米和一号文件的时间窗口让农业股“疯狂”了。

图片来源:社交平台
转基因玉米拟获批安全证书
2019年12月30日,农业农村部科技教育司公告称,拟批准颁发192个植物品种的转基因安全证书,其中包括大北农的转基因玉米“DBN 9936”、杭州瑞丰/浙江大学的转基因玉米“双抗12-5”。公示期为15个工作日,至2020年1月20日截止。如无异议,两个转基因玉米有望获批安全证书。

图片来源:农业农村部科技教育司
农业农村部官网显示,2008年以来,7个中央一号文件均对转基因工作提出要求,形成了系统部署,强调要加大研发力度,尽快培育一批抗病虫、抗逆、高产、优质、高效的转基因新品种,要科学评估,依法管理,做好科学普及,在确保安全的基础上推进产业化。
平安证券的研报显示,目前我国共批准发放7种转基因植物生物安全证书,但仅抗虫棉和抗病番木瓜获批商业化种植。此前国内转基因抗虫水稻和高植酸酶玉米获得安全证书,但均卡在品种审定阶段未能产业化。
我国转基因品种应用最广泛的是棉花,已成为仅次于美国的第二个拥有自主知识产权的转基因棉花研发强国。截至2019年底,转基因专项共育成转基因抗虫棉新品种176个,累计推广4.7亿亩,减少农药使用70%以上,国产抗虫棉市场份额达到99%以上。
“自2009年以来,这是转基因玉米首次在申请安全证书环节取得进展。与2009年获批安全证书的转植酸酶玉米有所不同。”中信证券还指出:
首先,本次有望获批安全证书的转基因玉米是抗虫+抗除草剂性状,商业化价值明显;
其次,农业农村部在2016年已提出要在“十三五”(2016年-2020年)期间推进转基因玉米的产业化;
第三,草地贪夜蛾的虫害发生给国内的玉米生产形成了威胁,转基因玉米将有望继续推进至商业化
转基因玉米市场空间保守估计达53亿元
公开资料显示,由于种植面积大、商品率较高,三大主粮种子占据我国商品种子市场的半壁江山,其中玉米种子市值规模最大,达279亿元,水稻种子194亿元(其中杂交稻139亿元、常规稻55亿元),小麦种子161亿元,分别占比22.7%、15.8%和13.11%。
平安证券称,转基因种业带来的增量空间来自于提供整套解决方案,国内玉米种植面积5.3亿亩,以10元/亩技术费计算,市场空间保守估计为53亿元。
国家农业转基因生物安全委员会委员、中国检验检疫科学研究院首席科学家朱水芳介绍说,美国一半以上的转基因玉米和大豆都在本国消费、75%的加工食品含有转基因成分。欧盟和日本也在大量进口和消费转基因农产品,年均转基因产品进口量接近2000万吨。另据国际农业生物技术应用服务组织报告,2018年全球有44个国家进口了转基因农产品及其制品。
根据国际农业生物技术应用服务组织2019年9月发布的《2018年全球生物技术/转基因作物商业化发展态势》报告,当年全球有26个国家和地区种植转基因作物,种植面积超1.9亿公顷,其中美国、巴西、阿根廷、加拿大和印度的转基因农作物种植面积占全球转基因作物种植面积的91%。
中信证券称,预期转基因玉米的商业化可带动国内玉米种业的集中度加速提升,相关龙头有望获得高市占率。目前,国内的玉米种子龙头企业市占率约5%-10%,而国外的种子龙头企业市占率可达40%-50%。
转基因农作物的商业化种植进入快车道
转基因是一项应用型技术。对此,我国一直积极稳慎地推进科研成果产业化应用。
农业农村部科技教育司官网分享了我国农业转基因研发成效综述:“今天的农作物已不再是‘天然’品种,而是经过千百年人工选育获得的品种。”
国家转基因生物新品种培育科技重大专项技术总师、中国工程院院士万建民说,杂交育种和转基因两种技术都是利用基因重组原理实现了基因的转移与交流,从而满足高产、优质等需要。
目前,我国批准种植的转基因作物有抗虫棉和抗病番木瓜。我国还批准了转基因大豆、玉米、油菜、棉花、甜菜等5种国外研发的转基因农产品作为加工原料进入国内市场。
产业及研究领域一些人士认为,应当加快转基因农作物的商业化种植,特别是具有自主知识产权的新品种应用。
对此,农业农村部科技教育司司长廖西元表示,将按照“非食用—间接食用—食用”的路径,首先发展非食用的经济作物,其次是饲料作物、加工原料作物,再次是一般食用作物,最后是口粮作物。
但值得注意,安全证书拟获批仅为产业化第一步,仍须经过品种审定等程序。多家券商分析称,如一切顺利,1年-2年后相关产品有望商业化推广,并且始终具有不确定性。
(来源:中国证券报)
免责声明:以上内容仅供参考学习使用,不作为投资建议,此操作风险自担。投资有风险、入市需谨慎。
推荐阅读
相关股票
相关板块
相关资讯
扫码下载
九方智投app
扫码关注
九方智投公众号
头条热搜
涨幅排行榜
暂无评论
赶快抢个沙发吧