万亿级合并预期引爆A股!稳了?
周二的股指走势很是漂亮,高开后一路震荡上行,至收盘,沪指涨1.59%,重回2800点上方;深成指涨2.47%;创业板指涨3.24%。

券商股飙升
不仅指数亮眼,周二行业板块全线飘红,概念板块仅超级真菌小幅下跌,88%的个股上涨。而跌停的公司有4家,创3月5日以来最低。
而券商股的异动可谓功劳不小,而这全因中信证券和中信建投可能要合并的传闻。受此消息影响,中信建投快速拉升,一度触及涨停,收盘大涨8.88%,最新市值达2512亿元;中信证券也是拉升明显,一度涨超6%,收盘上涨4.22%,最新市值达3000亿元。据两者的年报数据显示,两者合计持有的总资产超过1万亿元。
这一消息也让整个券商概念兴奋了起来,收盘时46只概念股无一下跌,29家公司涨超2%,7家公司涨超3%。

不过,这个消息很快就被媒体辟谣了。据21世纪经济报道,对于合并传闻,上述两家头部券商的多位高管和员工向记者表示“没有听说”。而一财也表示,经记者向中信证券求证,对方相关人士表示尚无法做出回应,而中信建投董秘则对记者表示“我没听说”。
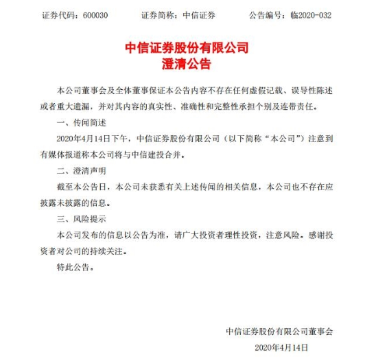
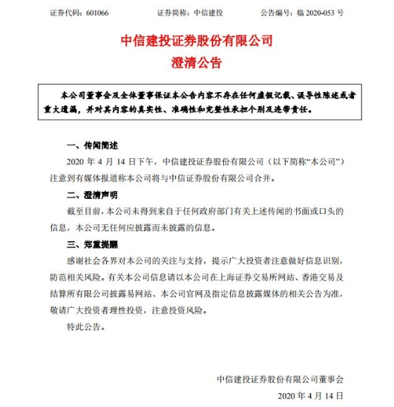
晚间,中信证券和中信建投双双发布澄清公告。中信证券表示,截至公告日,公司未获悉有关上述传闻的相关信息,公司也不存在应披露未披露的信息。而中信建投则表示,截至目前,公司未得到来自于任何政府部门有关上述传闻的书面或口头的信息,无任何应披露而未披露的信息。


即使传闻被辟谣,但市场上关于两家券商会不会合并还是引起了一番讨论。
北京一家非银券商分析师表示:“虽然要打造航母级券商,但合并中信和中信建投确实难以置信。两家券商本身都是龙头机构,都在投行领域较为强势,且经纪业务网络也比较齐全,这种互补性可能不会特别明显,除非是为了提升资本实力,打造一个超级机构。而这种现象发生除非是更高层面来拍板,市场化的情况下,两家机构存在整合难度。”
著名财经人士水皮也认为,中信证券和中信建投合并的消息肯定是谣言。

不过,资深券商人士程大爷则对券商中国表示,“两家券商都是国企央企,股东差异都不是问题,南北车都合并了。中国的券商太多了,头部也不强,打造航母券商,必须要有合并。中信证券和中信建投证券渊源深厚,都是国资控股,存在合并的可行性。”
亦有资深券商人士表示,这个事儿(两家券商合并)如果是真的,目前处于“知道的人不能说,两家证券公司不知道”的阶段。
三日不见,外资回来就爆买142亿
盘面的活跃,与北向资金恢复交易(此前因耶稣受难日及复活节假期暂停服务)关系紧密。
在暂停交易三天后,北向资金当真是憋坏了,周二全天开启疯狂扫货模式,净流入达142.29亿元,为春节后单日第二高净流入。

从当日十大活跃成交股来看,宁德时代和贵州茅台均被净买超过10亿,分别为11.64亿元和11.58亿元。相反,中国平安、中国国旅、海螺水泥和恒瑞医药则被净卖出过亿。

闪崩后又上演“地天板”
盘面活跃,资金变多了,游资炒作的热情也被点燃了。比如金健米业,该股周一开盘两分钟便闪崩跌停,考虑到国内大米完全有能力自给自足,越南也恢复了大米出口,以及金健米业连续13年扣非净利润为负,不少投资者大呼要完了。
可周二的金健米业,却是一副就不认命的态度。以跌停价开盘,开盘就打开跌停且一路震荡上行,至尾盘封死涨停,扎实上演了一把“地天板”走势。
消息面上,近日第二波蝗灾在几个月后再次席卷了东非埃塞俄比亚、乌干达等国家。联合国官员称,而这一次蝗灾的规模是上一次的“20倍”,将有多达5000万人受蝗灾影响面临粮食危机。

周二龙虎榜数据显示,招商深圳后海买入5376.84万元,其次是国泰君安上海江苏路,买入3364.58万元。

数据来源:东方财富Choice数据
金健米业股价的上蹿下跳,让有些投资者明显“凌乱”了。盘后,就有投资者在股吧表示,自己在跌停价位置割肉了。

也有投资者表示,其在跌停位置清了仓,在涨停位置又满仓买入。

各位高手,只看操作的话,对上述两位投资者,你们有何想说的吗?
6天5板后,2分钟暴跌18%
当然了,周二的盘面并不是你好,我好,大家都好。比如此前6天5板的景峰制药就遭遇了闪崩。
周二,景峰制药高开4.84%,盘初最高冲至6.7元/股,涨幅超过了8%。此后,风云突变,股价突然闪崩,9点32左右触及跌停,2分钟时间大跌18%。午后开盘不久,景峰制药打开跌停并维持低位震荡,至收盘下跌4.35%。

而这一切,是成也口罩,败也口罩?4月6日晚,景峰医药发布公告称,公司子公司获得了口罩生产许可。由此,景峰医药开启了连续涨停模式。

可周一晚,景峰制药在回复交易所关注函时表示,公司一次性非无菌口罩和医用外科口罩零售价分别为1.5元和2.1元,按照目前订单情况,预计收入约十余万元,口罩产品预计产生的收入占公司全年营业收入的比重很小。

A股后市会怎样?
周二市场难得出现持续拉升,外资也已回归,不少机构纷纷表达了自己的看法。
天信投顾认为,周二市场的高举高打,完美的形成了买入信号的形态,再加上热点的回归,市场依旧是难得的抄底机会。
万家基金认为,经过2月和3月份的调整后,A股市场最大的风险很可能已经过去。未来伴随国内经济的逐渐改善,投资者信心有望向上修正,尤其是在欧美主要经济体央行进行了非常规货币宽松以后,市场投资氛围会逐渐趋于乐观。
不过,巨丰投顾认为,本周来说还是需要继续耐心等待一下的,尽管周二出现了普涨,但是市场观望情绪还是比较浓厚,周一两市成交创年内新低之后,周二成交并未有效释放,观望情绪进一步回升,对接下来的走势还是有很大的担忧的。而这种担忧,不排除就在外围以及国内经济数据的影响上。因此,当前市场的反弹趋势未变表,短期的波折会比较大,市场并未稳定,建议中线投资者持仓观望,而短线投资者暂时不要随意进场。
(来源:综合自市场公开信息)
免责声明:以上内容仅供参考学习使用,不作为投资建议,此操作风险自担。投资有风险、入市需谨慎。
推荐阅读
相关股票
相关板块
相关资讯
扫码下载
九方智投app
扫码关注
九方智投公众号
头条热搜
涨幅排行榜
暂无评论
赶快抢个沙发吧