主题投资:背靠特斯拉好乘凉?

上周,肩负重任的上海自贸区临港新片区正式揭牌。国家层面对临港自贸区的目标是“再造一个新浦东”。
如同二十六年前浦东新区一样,目前的临港自贸区也在热火朝天的建设中。当中,就有特斯拉的中国超级工厂。
据国网上海电力(600021)透露,现时特斯拉上海工厂220千伏电力配套工程已进入攻坚阶段。根据施工计划,总长16.7公里的电缆排管将于9月10日前全线贯通,随后是总长55公里的电缆敷设。预计到9月底,工厂的整体电力配套项目就具备送电条件。
预计今年年底,特斯拉的中国上海超级工厂即可投产。
这个中国超级工厂其实自今年1月7日方正式破土东动工。在不到十个月的时间内,特斯拉中国超级工厂就即将建成投产,这速度连素来天马行空的马斯克也意料不及。
在今年的特斯拉年度股东大会上,马斯克表示,特斯拉中国超级工厂是他见过“建成速度最快”的建筑。未来,工厂预期将具备潜力年产50万至100万辆电动车。
而随着现在特斯拉加速产品于今年年底前批量生产的步伐,中国的本地供应商将有望从中受益。
与LG化学订立采购协议,利好国内产业链有关公司
据内部知情人士披露,近日特斯拉已经和韩国的LG化学就电池采购达成协议。该部分采购的电池将用于在中国工厂生产的电动汽车。据悉,本次从LG化学生产的锂电池将首先用于特斯拉中国的Model3型轿车。特斯拉未来推出的紧凑型跨界轿车Model Y也将使用LG化学提供的电池。
而特斯拉在中国可能将不止这个位于临港自贸区的超级工厂。在股东会上,马斯克放话称鉴于中国市场规模庞大,公司可能会在中国建造更多生产设施。但由于上海超级工厂项目总投资达500亿元人民币,这个“更多生产设施”预期需待一段时间方可能出现。
LG化学是全球第二大锂离子电池制造商。随着特斯拉中国工厂正式投产及推出更多的新车型,及至未来在中国经营规模,LG化学都将受惠于特斯拉的放量生产。
而在锂电池方面,LG化学与几家A股上市公司存在业务上的合作。因此,该几家中国公司有望受LG化学带动影响,从特斯拉电动汽车生产供应链上“分羹喝汤”。
具体而言,诺德股份(600110)为全球最大的锂电铜箔生产供应商,在全球市场占有率超20%,与国家上众多知名电池厂商建立业务合作关系,其中就包括了LG化学。今年第一季,诺德股份实现营收9.85亿元,同比增长87.94%;归母净利0.31亿元,同比增加30.36%。

(图片来源:同花顺(300033))
而按照公司计划,明年诺德股份锂电铜箔年产量将会达到10万吨。目前,国内不少地方政府正积极通过招商引进诺德股份铜箔扩产项目落地。
此外,恩捷股份(002812)子公司此前亦与LG化学就采购锂电池隔离膜产品事宜签署了《购销合同》,为其提供锂电池隔离膜。
据近日公司发布的中报披露,恩捷股份上半年产生营收13.78亿元,同比增长41.44%;归母净利润3.89亿元,同比增长140.98%;扣非净利润3.23亿元,同比增长852.50%。
第二季,公司营收为7.22亿元,环比增加10.06%;归母净利1.77亿元,环比下滑16.51%。
在隔膜产能方面,恩捷股份上半年共出货锂电池隔膜3.5亿平方米,其出货量及市场占有率均位列全球第一。除了LG化学外,恩捷股份还进入了全球范围内大部分主流锂电池生产商(包括比亚迪(002594)和宁德时代(300750)等)的锂电池供应链。
对于这些锂电池材料的龙头供应商而言,随着特斯拉中国投产,LG化学需求增大只是利好其中一方面,而这背后以特斯拉为代表的电动汽车技术愈加成熟,消费者购车习惯因此而出现改变才是刺激该等电动汽车产业链上龙头供应商真正的利好因素。
特斯拉产业链上的中国公司还有哪些?
此前,特斯拉还收购了干电池及超级电容生产厂商麦克斯威科技公司(Maxwell),以该公司既有的技术保证电动车产能扩张及成本控制。
加之上海超级工厂投产在即——特斯拉电动汽车在中国旋风即将刮起。有分析指,特斯拉作为全球新能源汽车产业景气度风向标,其供应链需求将会影响全球供应商的竞争格局,并从中孕育业务机会。
除了LG化学与它背后的中国原材料供应商,特斯拉的产业链背后还有很多诸如此类的一级国际供应商+二级国内供应商的关系。
据悉,特斯拉的供应链体系包括三电系统、传统零部件、汽车电子、智能交互等方面。目前中国厂商已在汽车电子、零部件等领域进行布局。然而,在新能源汽车成本主要来源的电池、电机和电控领域仍尚未有分布。
目前新能源电动汽车核心硬件,如芯片、毫米波雷达等供应商仍然是欧美厂商为主,而核心BMS、电机控制等关键控制技术则由特斯拉自己掌握。
下图所列是截至去年特斯拉供应链环节主要国际一级供应商。其中核心硬件如视觉运算处理器及毫米波雷达的一级供应商分别为英伟达及博世,电池供应商则为松下(还有新加入未统计在内的LG化学)。

(图片来源:新时代证券研报)
从整个新能源汽车行业来看,中国企业要真正进入到行业核心利润最高的部分可能还上需要时日。
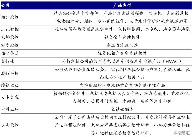
如上文所言,中国的供应商在特斯拉供应链上主要集中在汽车零部件及智能电子两大领域。当中旭升股份(603305)营收中有60%来自特斯拉产业链。公司是特斯拉Model S/X部分零部件的独家供应商及Model3的一级供应商。
今年上半年,公司实现营收5.03亿元,同比增长2.15%,实现归母净利润0.85亿元,同比下降36.14%,主要原因是第二季公司毛利率下滑较大及有关费用率增加。另外,上半年特斯拉Model S/X销量下滑幅度超过30%,Model3交付量创新高但产品降价,亦对公司的盈利能力造成一定负面影响。
但展望下半年,第四季度公司将开始供货特斯拉在上海中国超级工厂,国产化将会推动单车价值量提升。除此之外,公司正在拓展长城、法雷奥等新客户,未来将有望摆脱目前对特斯拉单一依赖的局面。


(图片来源:新时代证券研报)
而三花智控(002050)则是制冷控制元件领域的龙头企业。在换热器领域,公司市占率全球领先。目前,公司核心客户包括特斯拉、吉利、比亚迪、上汽、北汽新能源等新能源汽车厂商,及沃尔沃、戴姆勒、大众等传统车企。
此外,公司还是特斯拉Model3车型7个产品,及Model S和Model X的电子膨胀阀的独家供应商。
今年第一季度,三花智控实现营业总收入27.81亿元,同比增长7.90%;归母净利润2.59亿元,同比增长4.18%,主要是受益于空调市场出现回暖及在上游配件领域龙头品牌效应。
特斯拉中国工厂年底投产后,来自Model3车型贡献或将持续提升,成为公司新的增长引擎。新时代证券认为,由于新能源汽车单车价值量远高于燃油汽车,未来随着新能源汽车收入比重上升,汽零业务亦有望继续保持较快增长。
总而言之,特斯拉中国超级工厂在年底的投产,将会为中国新能源汽车市场的本地供应商带带来一定的业务增量,并拉动相关产业链公司的业绩增长。而相对而言,细分领域龙头公司由于业务范围较广,对单一客户依赖程度不高,拥有较宽技术护城河,业绩受惠的可能性更大。
(来源:格隆汇)
免责声明:以上内容仅供参考学习使用,不作为投资建议,此操作风险自担。投资有风险、入市需谨慎。
推荐阅读
相关股票
相关板块
相关资讯
扫码下载
九方智投app
扫码关注
九方智投公众号
头条热搜
涨幅排行榜
暂无评论
赶快抢个沙发吧