一份公告牵出爆雷私募!3家上市公司中招

打着投资银行票据的旗号向投资人承诺稳健收益,产品到期却无法兑付、资金不知去向,又是私募爆雷的熟悉配方。
券商中国记者近日获悉,上海华领资产管理有限公司(下称“华领资产”)因涉嫌集资诈骗被公安机关立案调查,该公司负责人孙祺已被刑事拘留。据了解,华领资产产品目前已无法正常兑付,涉及金额共35亿元左右,受害投资人超过700人。
上市公司公告牵出爆雷私募
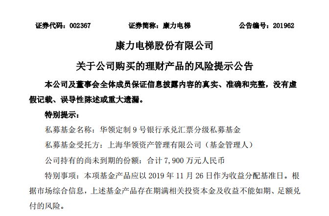
11月25日晚间,上市公司康力电梯发布公告称,近日根据市场综合信息,获悉公司投资的上海华领资产管理有限公司管理的“华领定制9号银行承兑汇票分级私募基金”最终可能存在期满相关投资本金及收益不能如期、足额兑付的风险。

康力电梯的这则公告,让华领资产这家爆雷私募浮出了水面。
根据公告,康力电梯共持有7900万元上述产品,购买日期为2018年10月24日。今年1月,华领资管对该产品的投资期限及业绩比较基准进行了延长和提高,到期日调整为今年11月26日。
值得注意的是,踩雷华领资产的还有其他两家上市公司。
11月7日,上海洗霸、中原内配两家公司曾经发布过涉及华领资产另一支产品的风险提示公告。上海洗霸在公告中表示,公司使用2000万元自有资金购买的“华领定制5号银行承兑汇票分级私募基金”,可能存在清算期满相关投资本金或收益未能如期、足额兑付的风险,继而可能会对公司相关期间的整体业绩构成不利影响。中原内配也在这支产品上栽了跟头,投资金额同为2000万元。
实控人被刑拘,涉及700多投资人
华领资产是上海一家私募基金。启信宝数据显示,该公司注册资本为1亿元,2013年8月成立,公司大股东为“上海福昆投资管理有限公司”,法定代表人、执行董事是孙祺。
据国际金融报早先报道,华领资产涉嫌集资诈骗已被立案侦查,公司实控人兼执行董事孙祺被刑事拘留。
“公安机关是11月13日正式立案的。11月20日,孙祺被刑拘,罪名是涉嫌集资诈骗。通过民事诉讼我们了解到,华领资产产品总规模在35亿元左右,但现在托管账户里只剩下1300元,现在受害的投资者超过700人。”投资者代表王星(化名)向记者证实了上述消息。
中国基金业协会网站公示,孙祺曾在多家资管机构任职,1996年8月-2001年10月曾在国际信托担任证券部总经理助理。

华领资产官网上孙祺的职务是该公司总裁,部分公告中又称其为公司董事长。孙祺学历光鲜,拥有加州大学洛杉矶分校(UCLA)企业金融专业硕士研究生学历、复旦大学EMBA。

此外,华领资产在协会的登记类型为“其他私募投资基金管理人”,备案产品主要包括“华领泽银稳健系列票据分级私募基金”和“华领定制系列银行承兑汇票分级私募基金”两大类,托管方均为恒泰证券。相关信息还显示,华领资产近期涉及大量民事诉讼,2018年还曾出现过被伪造印章签订假合同的情况。
产品无法正常兑付,投资人数次维权
据券商中国记者了解,华领资产旗下多支产品已无法正常兑付,在公安机关正式立案前,投资人与公司进行过多轮维权和交涉。
有投资者向记者出具了“华领泽银稳健18号票据分级私募基金”的基金合同。合同中写明,产品主要投资于银行承兑汇票或该等票据的收益权、债券及货币型市场基金、现金、银行存款(包括银行活期存款、银行定期存款和协议存款等各类存款)及其他高流动性低风险的金融产品。
“华领泽银稳健18号票据分级私募基金”是分级型结构化产品,分为优先级与进取级,优先级属于较低风险级别,适合风险识别、评估、承受能力较低的合格投资者。与以往出事的其他类私募基金产品类似,该产品合同中同样暗示稳健、类固收收益,业绩比较基准中写明的年化利息在10%左右。

大多数投资者购买的是该产品优先级份额,然而所谓的低风险却名不副实。“今年9月6日,华领就我们购买的产品召开投资人大会,说是没法按合同进行兑付。公司给了我们一个投资收益分配变更协议,协商延期部分兑付,有少数投资人签了,大部分选择继续维权。”另一位投资者向记者表示。

▲9月6日投资人大会现场,照片中为华领资产代表
根据记者拿到的变更协议内容,“华领泽银稳健系列票据分级私募基金”采取延期兑付,至2020年7月31日期间偿付15%本金,往后一年再偿付35%本金,其余资金的兑付仍是未知数。


华领资产官网9月7日的消息了介绍了前一天投资者见面会的情况,称有能力、有信心应对和化解风险。
然而,此后情况并没有趋向缓和。10月10日,部分投资人再次前往公司交涉。

11月14日,华领资产突然挂出公告宣布搬迁办公地址,从上海浦东陆家嘴搬至长宁区。

产品资金去向被质疑
从35亿的募集资金,到现在账户只剩1300元,华领资产的资金去向和实际投资成为很多投资人所关心的问题。流传在投资人间的一种说法是,华领把资金都以投资银行汇票收益权名义拿去做贷款了。
同样据国际金融报报道,在孙祺被刑拘后,其助理张嘉琪在华领投资人挽损讨论群中表示:“大家不要恐慌。我在根据警官指示,收集所有资产信息和债务人信息。孙祺配合积极,已经在联系相关人员了。”他还在群里进一步表示,“目前涉及金额有望覆盖,大家都希望能覆盖,尽快追回。孙祺也可以减少刑责。我反正告诉你们,有很难马上卖掉的东西,20亿元。”
部分投资者还对华领产品的进取级投资人提出了质疑。
据托管方恒泰证券透露,进取级(劣后级)投资者包括两家法人——中海外能源集团有限公司和宁波繁锦企业管理咨询合伙企业,以及2个自然人劣后级——许映芳和董敏。其中,董敏是孙祺的妻子。
“正常说劣后应该比我们这些优先级投资者更着急,从偿付顺序来说他们排在更后面,投资杠杆也更高。可是从产品兑付出现问题至今,这些劣后投资人一次都没有出现过。其中一家中海外能源集团,华领以前一直说他们是央企背景,但最近这家公司忽然做了股权变更,很蹊跷。”王星表示。
记者查询工商信息后发现,中海外能源集团有限公司注册资本为20亿元。11月16日进行了变更,公司股东从中国海外控股集团有限公司变为北京柏奥泰科技有限公司,前者是注册资本20多亿的国企,后者是一家民企,注册资本只有300万元。与股东一起变更的还有,法人代表改成了姜英伟。
(来源:券商中国)
免责声明:以上内容仅供参考学习使用,不作为投资建议,此操作风险自担。投资有风险、入市需谨慎。
推荐阅读
相关股票
相关板块
相关资讯
扫码下载
九方智投app
扫码关注
九方智投公众号
头条热搜
涨幅排行榜
暂无评论
赶快抢个沙发吧