时隔俩月储备肉增量投放!“双节”猪肉管够

2019年就要结束了,近来市场上猪肉降价喜讯不断,马上又有4万吨储备肉整装待发,稳定元旦、春节期间市场供应。储备肉虽好,却让一些消费者心存疑虑:这些储备肉是不是冻了很久的“僵尸肉”,能放心吃吗?
11月全国生猪存栏止降回升 价格回落
11月以来,每周都有猪肉降价的好消息。

近一个月来全国白条猪价格 来源:农业农村部信息中心网站截图
农业农村部对200个批发市场监测调度数据显示,12月1日猪肉价格为每公斤41.48元,比11月1日价格高峰的每公斤52.40元下降10.92元,降幅达20.84%。
同时,11月生猪存栏环比增长2%,自去年11月份以来首次回升;能繁母猪存栏环比增长4%,已连续2个月回升。
随着生猪数量增多、价格下降。此前有媒体报道,不少地方猪肉价格降幅接近两成,有的地方已经重回每斤20元以下。
猪肉价格下来了,质量跟得上吗?这是消费者普遍关心的话题。
在确保生猪供应数量的同时,官方也出台相关政策,保障市场出售猪肉的质量安全。
11月22日,农业农村部出台《非洲猪瘟疫情有奖举报暂行办法》,提出可对私屠滥宰或屠宰、加工、销售病死生猪及其产品;生产、销售、屠宰、加工、贮藏、运输未经检验检疫的生猪及其产品等10类行为举报。经查证后举报人可获每次3000-10000元(税前)不等的奖励。
随后开展的打击生猪私屠滥宰违法行为专项行动,要求严查生猪定点屠宰企业非法屠宰行为,对屠宰、加工、经营染疫或者疑似染疫、病死或者死因不明生猪等行为一律依照生猪屠宰管理条例规定顶格处罚,取消定点屠宰资格,移交公安机关追究刑事责任。
元旦春节能吃到便宜猪肉吗?官方投放4万吨储备肉
元旦、春节这两大重要节日即将来临,猪肉供应情况又将如何?
农业农村部畜牧兽医局局长杨振海表示,考虑到猪肉进口增加且基本在库待售、前期压栏大猪逐步上市、政府储备和商业库存的冻肉适时投放等因素,元旦春节期间猪肉供应将有所增加,加上价格高位运行对消费也有所抑制,整体供需形势可能好于预期。

《中央储备冻猪肉投放竞价交易有关事项的通知》 来源:华储网
就在12月10日,华储网发布《中央储备冻猪肉投放竞价交易有关事项的通知》显示,将出库投放竞价交易4万吨储备冻猪肉。这是今年投放的第四批储备肉。9月份,商务部曾会同多部门一起,分3批次累计向市场投放中央储备猪肉30000吨。
值得注意的是,《通知》提到,12日竞价成交后,成交企业不得借机囤积,要确保成交一个月内将储备肉卖给终端用户。
也就是说,这批4万吨的储备肉将为元旦期间的猪肉市场提供保障。此外,农业农村部、商务部多次强调元旦春节期间猪肉供应有保障。11月28日,商务部新闻发言人高峰提到,春节期间将继续投放中央储备肉,增加节日市场供应,保障消费需求。因此,消费者不用担心本次投放的4万吨储备肉无法“撑到”春节的问题。
储备肉=僵尸肉?想太多!
然而,从此前投放储备肉的市场反映来看,一些消费者将储备肉和“僵尸肉”混为一谈。有新浪微博网友表示,“希望储备肉不会是‘僵尸肉’。”
储备肉究竟被冷冻了多久?它与普通猪肉的区别在哪?消费者能放心吃吗?
科信食品与营养信息交流中心科学传播部主任阮光锋介绍,“僵尸肉”并没有严格的定义,泛指那些放了很长时间的肉。储备肉不是“僵尸肉”。在营养价值方面,储备肉的营养跟新鲜肉没有太大差异,完全可以放心吃。

中央储备肉管理办法 来源:商务部网站截图
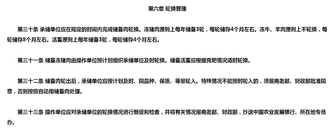
《中央储备肉管理办法》提到,储备肉是指国家用于应对重大自然灾害、公共卫生事件、动物疫情或者其他突发事件引发市场异常波动和市场调控而储备的肉类产品。储备肉包括两部分,一是储备的活畜(含活猪、活牛、活羊),二是储备的冻肉(含冻猪肉、冻牛肉、冻羊肉)。
而且,在进货和销售过程中,储备肉也在用新鲜冻猪肉不断更换,并非一直被冷冻。通常情况下,中央储备肉冷库处在常年-18℃的环境下,存放的猪肉保质期是6个月。
中国农科院北京畜牧兽医研究所研究员、动物营养学国家重点实验室常务副主任张宏福也表示,储备肉与人们日常在超市所买的冷鲜肉并无二样。其实,欧美等发达国家人们所食用的肉类都经过冷冻。
针对口感问题,张宏福提到,随着工业化、城镇化推进,人们日常所吃的大多数肉都是经过屠宰、冷链后才到达餐桌上的。虽然在口感上会存在一些差别,但经过冷冻的肉不会因为储藏条件不佳等因素发生腐败危害消费者身体健康。因此,冷冻肉的安全性更高一些。(中新经纬APP)
免责声明:以上内容仅供参考学习使用,不作为投资建议,此操作风险自担。投资有风险、入市需谨慎。
推荐阅读
相关股票
相关板块
相关资讯
扫码下载
九方智投app
扫码关注
九方智投公众号
头条热搜
涨幅排行榜
暂无评论
赶快抢个沙发吧