行情中心 沪深京A股 上证指数 板块行情 股市异动 股圈 专题 涨跌情报站 盯盘 港股 研究所 直播 股票开户 智能选股
全球指数
数据中心 资金流向 龙虎榜 融资融券 沪深港通 比价数据 研报数据 公告掘金 新股申购 大宗交易 业绩速递

金店报价全线跳涨 银行紧急收紧风控备战波动

来源:第一财经 2026-03-01 16:41
点赞
收藏

在国际地缘局势骤然升级背景下,黄金市场周末价格跳涨。

2月28日,零售金店金价全线跳涨。老铺黄金启动年内首轮调价,涨幅高达30%。多家品牌金店金饰报价突破1600元/克,较上一日涨超30元/克。

面对下周可能出现的剧烈波动,多家商业银行紧急收紧个人黄金业务风控,通过风险提示、准入限制等方式提前“排雷”。

业内认为,短期市场将高度依赖冲突走向,美伊局势对金价的后续影响并非线性,而是取决于冲突的扩散范围与烈度。而长期来看,地缘事件对金价的推升效应或将逐步减弱,行情有望回归理性。

零售金价突破1600元

近期黄金市场迎来一波强劲涨势。Wind数据显示,2月25日至27日,伦敦金现价格连续三个交易日走高,目前已突破5278美元/盎司,创下2月以来新高。

与大盘周末休市不同,零售金店价格已率先反应。2月28日,老铺黄金启动年内首轮调价,涨幅达20%至30%,处于历年来涨价幅度的高位区间。据悉,老铺黄金在2025年2月、8月、10月均调价,涨幅分别为5%至10%、10%至12%、18%至25%。

同日,记者查询多家金店价格发现,多数门店的金饰报价已突破1600元/克,较前一日普遍上涨超30元/克。其中,周大福黄金价格报1608元/克,与上一日相比上涨了32元/克;菜百金价报1555元/克,与上一日相比涨了20元/克;金至尊金价报1606元/克,与上一日相比涨32元/克。此外,老庙黄金、周生生报价分别为1608元/克、1602元/克。

进入3月,多数品牌金店报价仍维持在1600元/克上方。即便在以价格优势著称的深圳水贝黄金市场,首饰金价也已升至1372元/克。

与此同时,银行投资金条也出现“缺货”。3月1日,某国有大行APP显示,其“如意金条”系列中所有规格产品均已无法购买。另一家股份行APP则提示,投资金条仅在交易日9:30至15:00期间开放购买。

银行备战金价异动

面对下周可能出现的金价大幅波动,商业银行正加紧“备战”,通过风险提示、业务限制及准入升级等方式强化风控。

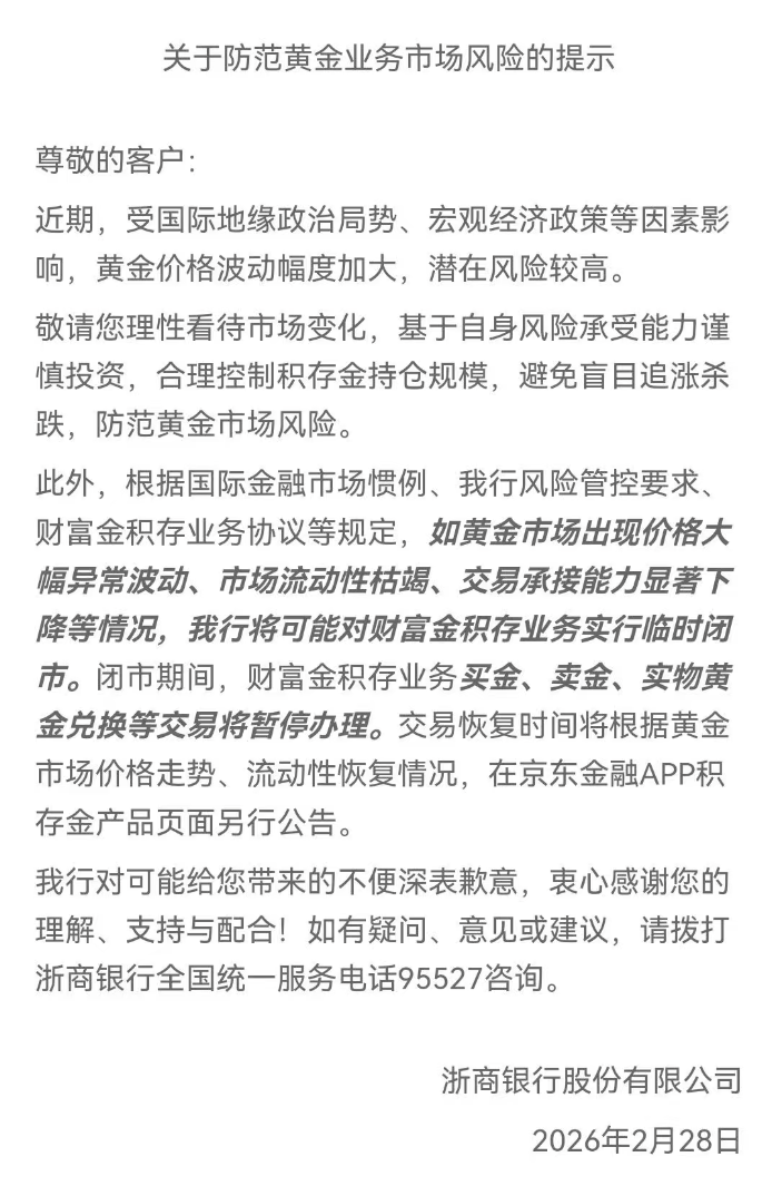
为应对短期波动风险,有银行火线预警。浙商银行2月28日发布公告提示称,近期,受国际地缘政治局势、宏观经济政策等因素影响,黄金价格波动幅度加大,潜在风险较高。根据国际金融市场惯例、银行风险管控要求、财富金积存业务协议等规定,如黄金市场出现价格大幅异常波动、市场流动性枯竭、交易承接能力显著下降等情况,浙商银行将可能对财富金积存业务实行临时闭市。

多家银行已从年初开始提升参与门槛。农业银行此前在官网发布的公告显示,该行将对个人客户参与存金通黄金积存交易增加风险承受能力测评准入。自1月30日起,个人客户办理存金通黄金积存业务签约、买入、定投三类业务时,需在业务申请办理渠道,按该行统一的风险测评问卷进行风险承受能力评估、取得谨慎型及以上的评估结果。交通银行公告,自1月31日起,已签约贵金属钱包的个人客户,仅风险承受能力评估结果为增长型、进取型、激进型的,可办理该业务项下全部业务,平衡型及以下客户仅可办理卖出、解约等业务。

此外,部分银行明确将积存金列为中风险产品。例如,根据招商银行提供的黄金账户业务服务协议,该行个人黄金账户业务的产品风险评级为R3中风险,个人客户办理该业务应进行个人风险承受能力评估。

中国邮政储蓄银行研究院研究员娄飞鹏表示,近期金价快速攀升至历史高位,市场波动加剧,商业银行通过增加风险承受能力测评要求、提高积存金起存门槛等方式,加强积存金业务风险管控。

除积存金业务外,多家银行全面收紧贵金属业务。

据不完全统计,自去年9月以来,工商银行建设银行中信银行等至少11家银行已陆续发布代理上金所个人贵金属业务调整公告,内容多涉及暂停新开仓交易、限制买入等操作。

根据银行相关业务说明,该项业务是指银行作为上金所金融类会员,接受个人客户委托,为其提供上金所系统内的贵金属交易、资金清算及实物交割等代理服务。上金所官网显示,其金融类会员目前共有25家商业银行,包括6家国有大行、11家股份制银行、5家城商行、1家民营银行及2家农商行。以此计算,近半年内已有接近半数的具备业务资质的银行收紧了相关交易规则。

后市如何?

在国际地缘局势骤然升级的背景下,狂飙的金价还能走多远?业内普遍认为,短期市场将高度依赖冲突走向,而长期来看,地缘事件对金价的推升效应或将逐步减弱,行情有望回归理性。

在周五(2月27日)休市前,现货黄金已显现强势。Wind数据显示,当日,伦敦金现在5180美元/盎司附近震荡,尾盘突然拉升,最终收于5278美元/盎司上方。

本轮金价异动的直接催化剂,来自中东局势的升级。国信证券在研报中分析,2月28日,以色列宣布袭击伊朗。随后美国总统特朗普称,美军已经开始对伊朗进行军事打击。地缘局势恶化往往会影响全球风险偏好,从而对大类资产走势形成扰动。2000年以来共有12次较为典型的国际局部战争/冲突,在事件发生的初期(发生一周内),全球权益资产在短期内被拖累,而美元和商品的平均相对表现更优。

中辉期货资管部投资经理王维芒认为,后续金价走势将高度依赖伊朗反击的烈度与冲突扩散范围。若战火蔓延至黎巴嫩、红海等区域,航运受阻导致能源供给进一步收缩,黄金将迎来避险与通胀的双重驱动,开启显著上涨行情。

1月至2月期间,金价对美伊关系的每一个关键节点都作出了敏感反应,呈现事件驱动型的阶梯式波动格局。2月19日,美军被曝已做好打击伊朗的准备,地区紧张加剧,金价站上5022美元/盎司。2月25日,美伊于日内瓦举行第三轮谈判,市场在重大事件前进行预期管理,金价从三周高位回落,谈判预期短暂缓解了避险情绪。

尽管短期扰动剧烈,但多家机构认为,地缘事件对金价的长期影响可能相对有限。

东方证券研究所资产配置分析师郑月灵表示,金价2023年至今快速上涨,尤其是2026年1月中旬一周上涨10%,火热行情带来了交易结构问题。美联储降息周期下交易成本仍低,对金价形成支撑。交易所降杠杆有利于炒作情绪降温和交易结构调整。中长期若投资者能回归理性,则金价仍有空间,有概率回到前高。综上,金价当前需关注交易结构调整,今年预计涨幅有限。

国信证券在研报中补充称,拉长时间看,国际局部战争或冲突对大类资产影响实际有限。以事件发生后一周至一月为观察区间,可以发现权益资产往往迎来修复,例如标普500区间涨幅中位数为1.4%、上涨概率为83%;新兴市场股市也大多反弹。而冲突爆发初期表现较好的美元和商品则开始走弱。

(来源:
第一财经)
原标题:
金店报价全线跳涨,银行紧急收紧风控备战波动

免责声明:本页所载内容来旨在分享更多信息,不代表九方智投观点,不构成投资建议。据此操作风险自担。投资有风险、入市需谨慎。

举报

写评论

声明:用户发表的所有言论等仅代表个人观点,与本网站立场无关,不对您构成任何投资建议。《九方智投用户互动发言管理规定》

发布
0条评论

暂无评论

赶快抢个沙发吧

推荐阅读

相关股票

相关板块

  • 板块名称
  • 最新价
  • 涨跌幅

相关资讯

扫码下载

九方智投app

扫码关注

九方智投公众号

头条热搜

涨幅排行榜

  • 上证A股
  • 深证A股
  • 科创板
  • 排名
  • 股票名称
  • 最新价
  • 涨跌幅
  • 股圈