行情中心 沪深京A股 上证指数 板块行情 股市异动 股圈 专题 涨跌情报站 盯盘 港股 研究所 直播 股票开户 智能选股
全球指数
数据中心 资金流向 龙虎榜 融资融券 沪深港通 比价数据 研报数据 公告掘金 新股申购 大宗交易 业绩速递 科技龙头指数

计算机行业2026年度策略:AI与国产化驱动行业高速发展

来源:九方智投 2025-12-30 10:46
点赞
收藏
  1. 行业回顾与现状:AI热,应用冷

2025年的计算机行业高开低走。

春节后,计算机行业迎来“DeepSeek时刻”。Deepseek在核心技术指标上的突破,让市场看到了国产大模型比肩国际顶尖水平的潜力。一时间,“AI重构软件产业”成为行业共识,市场普遍憧憬在优秀国产大模型的赋能下,办公、金融、工业等领域的软件应用将快速完成AI化升级,带动整个计算机行业走出此前的调整周期,迎来新一轮增长拐点。在此背景下,A计算机板块年初迎来一波强势上涨,相关企业的融资规模也同步攀升,行业呈现出一派欣欣向荣的复苏景象。

计算机行业VS 电子/通信/沪深300

来源九方金融研究所

但是,从实际落地情况来看,AI应用的推进远未达到市场预想的顺利程度。核心问题在于技术与业务的脱节,许多企业陷入“为AIAI”的跟风误区,AI项目由IT部门主导推进,与业务核心需求严重脱节,最终形成“孤岛式”应用,难以发挥实际价值。同时,通用大模型在具体行业场景中普遍存在“水土不服”问题,企业内部的专业术语、业务流程难以被模型精准理解,加上数据质量参差不齐、数据孤岛难以打破,导致模型输出结果的可靠性不足,无法支撑核心业务决策。

AI落地的困境直接传导至业绩层面,让A计算机行业的复苏进程备受拖累。根据申万行业分类,A计算机行业上市公司2025年前三季度营业收入9358亿元,同比增长9.32%,其中计算机设备板块营业收入3256亿元,同比增长13.72%IT服务II板块营业收入3712亿元,同比增长11.19%,软件开发板块营业收入2390亿元,同比增长1.33%计算机上市公司净利润243亿元,同比增长31.70%,其中计算机设备板块净利润216亿元,同比增长12.69%IT服务II板块净利润34亿元,同比增长19.78%,软件开发板块净利润-7.39亿元,亏损同比收窄79.38%,其中垂直应用软件净利润26.96亿元,同比增长55.15%,横向通用软件净利润-34.35亿元,亏损同比收窄35.45%

计算机行业2025年前三季度业绩

板块 / 细分领域

营业收入(亿元)

营业收入同比增速

净利润(亿元)

净利润同比增速

计算机行业整体

9358

9.32%

243

31.70%

-计算机设备板块

3256

13.72%

216

12.69%

-IT 服务 II 板块

3712

11.19%

34

19.78%

-软件开发板块

2390

1.33%

-7.39

亏损收窄79.38%

--垂直应用软件

-

-

26.96

55.15%

--横向通用软件

-

-

-34.35

亏损收窄35.45%

国内行业艰难调整的同时,全球软件产业也遭遇了AIGC革命后的“降温潮”。

美国多家曾受益于AI热潮的软件企业纷纷陷入困境,语言学习平台DuolingoAI大厂进军教育行业遭遇颠覆性竞争,其股价自峰值下跌超过60%,此前依靠AI扩张的战略遭遇重挫;2023年对AIGC反应迅速的Adobe也未能延续此前的增长势头,因AI投入回报未达预期,股价大幅跳水;在AI云业务上激进扩张的甲骨文也在2025年遭遇“寒流”,这一系列现象表明,AIGC革命并未带来软件产业的根本性变革,技术转化为实际价值的过程仍充满挑战。

美股多邻国Adobe甲骨文股价走势(2023-2025

来源:Wind,九方金融研究所

  1. 行业迎来边际改善,但分化严重

虽然行业整体仍谈不上景气,但2025年第三季度,计算机板块整体呈现“营收温和修复,利润显著提振”的核心特征。在国产化替代与人工智能浪潮的双重驱动下,行业盈利能力明显增强,但内部各细分领域景气度出现显著分化。

  1. 板块整体:利润增长亮眼,费用管控见效

从经营业绩看,行业复苏势头明确。

收入端,第三季度实现营业收入3,280.13亿元,同比增长5.28%,较去年同期出现较大改善。利润端,增长更为突出。实现归母净利润105.39亿元,同比大幅上升25.19%。超过19家公司利润翻倍,显示部分企业盈利能力强劲修复。盈利质量方面,呈现“一降一升”局面。行业毛利率同比下滑2.46个百分点,反映市场竞争加剧或成本压力。但期间费用率得到有效管控,尤其是管理费用率同比大幅下降29.64个百分点,销售与研发费用率亦同步下降,表明行业内企业降本增效举措成效显著,是利润增速远高于收入增速的关键原因。

  1. 细分领域业绩:高景气与深调整并存

行业内部业绩分化剧烈,下表梳理了17个细分领域的关键财务表现:

细分领域

收入

归母净利润

核心解读

网络安全

-0.07%

57.85%

收入持平背景下利润大幅改善,费用管控或结构优化效果极佳。

工业软件

-1.88%

55.33%

同样呈现利润高弹性,提质增效成果明显。

AI应用

5.83%

53.23%

开始兑现盈利,成长弹性显著。

华为产业链

0.62%

53.23%

收入平稳但利润高增,供应链伙伴盈利能力优化。

金融IT

10.74%

39.29%

高景气赛道,利润释放弹性大。

量子计算

49.57%

21.16%

高增长新兴赛道,处于快速扩张期。

能源IT

3.24%

18.13%

稳健增长,受益于能源数字化趋势。

信创

13.51%

18.00%

国产化核心驱动,收入利润同步稳健增长。

AI算力

12.88%

5.66%

需求与技术迭代驱动增长,利润增速相对滞后。

智能驾驶

7.17%

-31.86%

收入扩张但利润承压,反映高强度投入与竞争现状。

教育IT

-3.03%

-34.44%

市场需求尚未回暖。

IT基础设施

-28.86%

-68.90%

业绩下滑最为严重,或受传统需求周期性影响。

政务IT

2.14%

-82.47%

需求仍待恢复,项目盈利能力面临压力。

数据要素

10.23%

-115.74%

收入增长但利润深陷亏损,商业模式与投入期挑战凸显。

低空经济

-5.28%

-159.00%

产业早期阶段,投入大于产出,预付款项大增预示未来活动。

军工信息化

-13.76%

-182.76%

需求波动或订单延迟,业绩短期承压显著。

医疗IT

-3.40%

-443.95%

收入下滑,亏损急剧扩大,行业处于艰难调整期。

总体来看,2025年第三季度,计算机行业在政策(国产化)与技术(AI)双主线驱动下,整体利润实现可观增长。然而,毛利率的普遍下滑揭示了行业面临的竞争与成本压力。未来,行业的发展将更依赖于技术创新带来的真实需求提升与企业内部精益化管理的双重能力。同时,细分领域间的巨大分化表明,精选高景气、盈利模式清晰的子赛道,将成为投资与研究的关键。

  1. 2026年展望:聚焦“自主”与“智能”双主线

人工智能+”政策是继“互联网+”之后国家推动技术革命和产业融合的又一战略部署,与上一轮“互联网+”的配套政策相似,科技方向的利好政策频出,国家在算力基建、成本补贴等方面都出台了相应的产业指导意见或补贴支持。在政策引导下,产业链上下游协同预计将进一步深化,AI产业走向“政策+市场”双轮驱动转型,与产业场景进行深度融合,最终有望实现AI大产业的高质量、规模化发展。

展望2026年,计算机行业的投资机遇将紧密围绕“自主可控”与“人工智能”两大核心主线展开,两者相互促进,共同驱动产业升级与变革。

  1. 核心主线一:自主可控大势所趋,国产替代向纵深推进

自主可控已超越短期主题,成为驱动中国计算机产业发展的核心逻辑与长期确定性主线。2026年,在外部技术约束持续、内部政策强力护航及市场需求倒逼的多重因素共振下,国产替代进程将从“广泛覆盖”进入“纵深攻坚”与“体系化创新”的新阶段,投资机遇将更加聚焦于瓶颈突破与生态崛起。

  • 国产AI算力:架构创新破局,构建自主生态底座

面对高端芯片制程的获取限制,中国AI算力发展路径已清晰转向以系统级和架构创新弥补单点短板。以华为昇腾中科曙光为代表的领军企业,正着力发展“超节点”等先进集群技术。其核心在于,通过软硬件协同设计、高速互联网络和分布式并行软件栈的创新,将多个性能稍逊的国产处理器高效整合,形成超越单个顶级芯片的集群算力。这不仅是对物理限制的务实突破,更是从“依赖单一硬件”到“掌握算力系统工程能力”的关键跃迁。与此同时,国内正加速构建以国产硬件为核心的开放软件生态(如昇思MindSpore框架),吸引广大开发者与行业应用迁移,旨在形成从芯片、服务器到算法框架、应用服务的自主可控全栈能力。这一过程将催生从核心硬件、基础软件到系统集成、运维服务的完整产业链投资机会。

华为384超节点

来源:网络,九方金融研究所

  • 信创基础软件:从“可用”到“好用”,关键替代迎来临界点

信创(信息技术应用创新)在经历前期试点与推广后,正向金融、电信、能源等核心行业的核心业务系统深水区迈进。

信创产业推进节奏及产业规模预测

来源:东兴证券,九方金融研究所

数据库与操作系统:国产产品已基本实现“可用”,当前竞争焦点已转向在复杂核心场景下的高性能、高可靠与高兼容性(即“好用”)。随着2027年阶段性目标的迫近,金融交易系统、运营商计费系统等最严苛领域的替代案例将成为标杆,驱动市场格局洗牌,具备顶尖产品力与生态号召力的龙头企业将显著受益。

中间件等:作为承上启下的关键层,其国产化同步推进,是确保整个信创体系稳定运行的粘合剂。

工业软件:国产化与智能化融合,历史性机遇窗口开启

工业软件是自主可控链条中基础最薄弱、替代需求最紧迫的领域之一,正迎来“政策强推+需求倒逼+技术赋能”的三重驱动。

中国核心工业软件市场规模预测

来源:东兴证券,九方金融研究所

  • 替代空间巨大:研发设计类(CAD/CAE/EDA)、生产控制类(MES/SCADA)等核心环节长期被欧美厂商垄断,国产化率极低。外部技术封锁风险使得国产替代从“降本考虑”升维为“供应链安全必选项”。

  • AI赋能创造弯道机遇:传统软件替换追赶难度大,但人工智能技术带来了全新范式。国内头部厂商正积极布局工业大模型与AI智能体,将AI深度融入设计仿真、工艺优化、预测性维护等环节。这并非简单追赶,而是有望通过“AI+工业知识”的创新结合,打造更具智能化、自适应性的新一代工业软件,实现局部换道超车。政策层面,“新型工业化”与“制造强国”战略将持续加码支持,为国产工业软件的发展提供了前所未有的广阔市场与应用场景。

  1. 核心主线二:AI产业全面繁荣,模型、算力、应用三轮驱动

人工智能已从技术探索期全面步入产业融合与价值兑现的加速期。2026年,AI产业的发展逻辑将清晰呈现为“模型创新突破边界、算力基建夯实底座、应用落地创造价值”的三轮深度驱动格局。三者环环相扣,正在重塑全球科技竞争版图并催生层次丰富的投资机遇。

  • 模型层:开源破局与性能收敛,重塑全球竞争生态

大模型竞争正从单纯追逐参数规模的“军备竞赛”,进入追求实用性、经济性与生态繁荣的“商业化竞赛”新阶段。

性能差距实质性收敛。国产开源模型(如DeepSeek、阿里Qwen、智谱GLM系列等)通过在垂直领域精调、推理优化及算法创新,在诸多实际应用场景的性能表现与国际顶级闭源模型的差距正在快速缩小。这种收敛并非简单的模仿,而是基于中文语境、本土数据与特定行业需求的差异化能力构建。

全球大模型分析能力排名

来源:东兴证券,九方金融研究所

开源”成为战略杠杆。开源模型正展现出强大的生态吸引力。它们降低了企业(尤其是中小企业)获取和定制先进AI能力的门槛与成本,加速了技术普惠。国产开源力量通过构建开放的开发者社区、丰富的工具链和友好的许可协议,正在汇聚创新力量,从底层改变AI技术的扩散路径和产业规则,为挑战现有格局提供了可能。投资视角需从关注单一模型能力,转向审视模型背后的生态活跃度、商业化支持体系及行业解决方案的深度

  • 算力层:需求持续高位,供给格局迎来深刻变革

全球对AI算力的“饥渴”有增无减,驱动基础设施投资进入新一轮超级周期,且供给结构正在发生关键变化。

需求侧的强确定性:以OpenAI“星际之门”为代表的下一代巨型项目,以及北美四大云厂商(CSP)持续上调的资本开支指引,共同锚定了未来数年全球算力需求的超高景气度。英伟达数据中心业务的强劲增长是这一趋势的实时印证。在国内,头部互联网与科技企业(阿里、腾讯、字节跳动等)对AI的投入态度坚决,大型模型训练与推理需求的爆发,共同构成内需的基本盘。

中国智算中心资源需求预测

来源:东兴证券,九方金融研究所

供给侧的结构性机遇与挑战:在旺盛需求下,算力供应链成为战略焦点。这带来了两大核心机遇:一是高端算力集群的设计、建设、运营与服务,涉及高速互联、液冷、数据中心基础设施等环节;二是由自主可控需求催生的国产算力产业链加速成熟。尽管在绝对峰值算力上存在挑战,但通过系统优化和软件适配,国产算力平台在众多行业推理场景和特定训练任务上已具备规模化应用条件,正在从“可用”走向“规模化部署”。

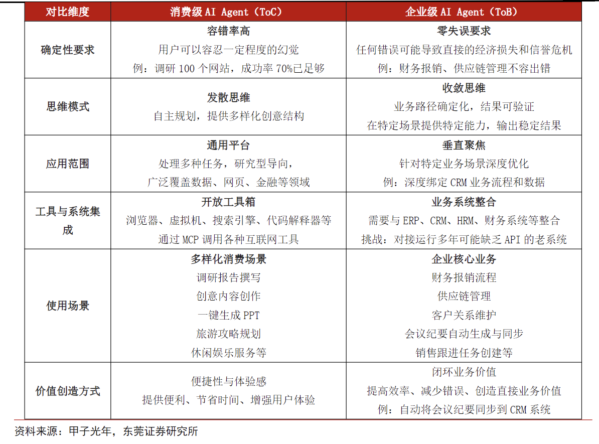
  • 应用层:价值兑现核心战场,B/C端渗透双线提速

AI的价值最终通过应用落地实现,2026年将是应用层商业模式得到验证、规模化收入开始涌现的关键年份。

企业端(B端):AIAgent驱动生产力革命,SaaS价值重估。企业级AIAgent正从概念演示走向核心工作流。在代码生成、智能客服、数字员工、数据分析与报告、营销内容创作等领域,AI已不再是噱头,而是直接带来人效提升、流程优化或决策质量改善,成为企业服务类SaaS厂商获取新客户、提升客单价和用户粘性的核心驱动力。能够将AI能力深度、无缝嵌入业务流程,并提供可靠交付和ROI(投资回报率)测算的厂商,将迎来产品周期与估值体系的双重重估。

消费端(C端):超级入口争夺战与场景化智能体爆发C端应用呈现两大趋势:一是互联网巨头(如阿里、腾讯)将AI智能体深度整合入其超级App(如微信、支付宝),将其作为下一代人机交互与流量分配的核心入口,引发平台级竞争;二是面向垂直场景(如教育陪伴、个人助手、娱乐创作、智能车载)的独立智能体应用快速涌现,凭借精准的需求捕捉和优秀的用户体验获得早期用户增长。C端市场的竞争将更加注重用户体验、数据飞轮效应和商业化闭环能力

toB智能体 VS toC智能体

来源:东兴证券,九方金融研究所

综上所述,2026计算机行业有望稳步走出谷底。在国产自足可控能力进一步提升,以及AI端侧落地加速的双重加持下,行业多个领域有望迎来长足进步。我们将重点持续关注工业软件、AI Agent、国产算力底座及大模型等方向的投资机会。

参考研报

  • 20251222-东兴证券-东兴证券计算机行业2026年策略:多维共振,迎AI新程

  • 20251104-华西证券-2025计算机行业三季度报总结

  • 20251117-国投证券-计算机行业2026年度投资策略

免责声明

本报告仅提供给九方金融研究所的特定客户及其他专业人士,用于市场研究、讨论和交流之目的。

未经九方金融研究所事先书面同意,不得更改或以任何方式传送、复印或派发本报告的材料、内容及其复印本予以任何第三方。如需引用、或经同意刊发,需注明出处为九方金融研究所,且不得对本报告进行有悖于原意的引用、删节和修改。

本报告由研究助理协助资料整理,由投资顾问撰写。本报告的信息均来源于市场公开消息和数据整理,本公司对报告内容(含公开信息)的准确性、完整性、及时性、有效性和适用性等不做任何陈述和保证。本公司已力求报告内容客观、公正,但报告中的观点、结论和建议仅反映撰写者在报告发出当日的设想、见解和分析方法应仅供参考。同时,本公司可发布其他与本报告所载资料不一致及结论有所不同的报告。本报告中的信息或意见不构成交易品种的买卖指令或买卖出价,投资者应自主进行投资决策,据此做出的任何投资决策与本公司或作者无关,自行承担风险,本公司和作者不因此承担任何法律责任。

投资顾问:王德慧登记编号:A0740621120003

(来源:
九方智投)

免责声明:以上内容仅供参考学习使用,不作为投资建议,此操作风险自担。投资有风险、入市需谨慎。

举报

写评论

声明:用户发表的所有言论等仅代表个人观点,与本网站立场无关,不对您构成任何投资建议。《九方智投用户互动发言管理规定》

发布
0条评论

暂无评论

赶快抢个沙发吧

推荐阅读

相关股票

相关板块

  • 板块名称
  • 最新价
  • 涨跌幅

相关资讯

扫码下载

九方智投app

扫码关注

九方智投公众号

头条热搜

涨幅排行榜

  • 上证A股
  • 深证A股
  • 科创板
  • 排名
  • 股票名称
  • 最新价
  • 涨跌幅
  • 股圈