行情中心 沪深京A股 上证指数 板块行情 股市异动 股圈 专题 涨跌情报站 盯盘 港股 研究所 直播 股票开户 智能选股
全球指数
数据中心 资金流向 龙虎榜 融资融券 沪深港通 比价数据 研报数据 公告掘金 新股申购 大宗交易 业绩速递 科技龙头指数

2025年终盘点|超七成省市发布“十五五”规划建议:推动汽车产业“建圈强链”、“AI+智能网联”迎关键机遇

来源:财联社 2025-12-22 14:11
点赞
收藏

2025年对中国汽车产业,注定是不平凡的一年。这一年,在行业监管层的多措并举下,中国汽车产业在持续深入进行智能电动化转型的同时,不断强化科技创新、优化营商环境、提振内需扩大出海;这一年,也是“十四五”的收官之年,五年来,中国汽车产业实现了跨越式发展,正坚实地从汽车大国迈向汽车强国。

在“十五五”这一承前启后的关键期即将到来之际,从即日起推出“2025汽车年终盘点”专题,从政策、市场、技术及资本市场等多维度全面回顾2025年的中国汽车业,以飧读者和投资人。

面向“十五五”,汽车产业作为国民经济支柱产业正加速向智能网联全面转型,其将在未来继续发挥工业经济稳增长的“压舱石”作用。

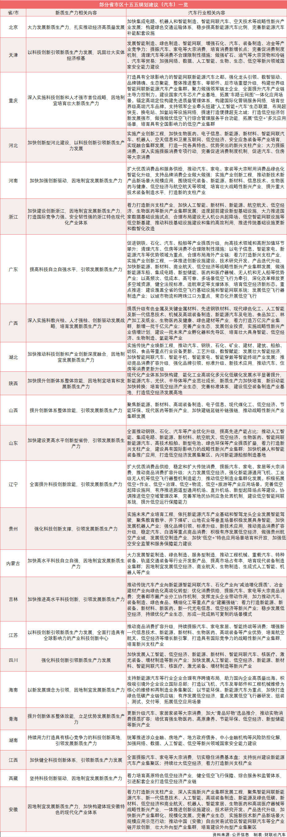
据记者初步统计,在中共中央关于制定国民经济和社会发展第十五个五年规划的建议发布以来,近两个月时间内已有至少24个省、区、直辖市陆续跟进发布省级“十五五”规划建议。具备产业链长、涉及面广、带动性强等特点的汽车产业成为各地“十五五”规划建议的核心内容之一,有关跨领域融合、技术创新、产业集群等方面的规划亦被重点提及。

“加力推动汽车、装备制造、绿色食品、精细化工等重点产业‘建圈强链’。”吉林省“十五五”规划建议;安徽省表示,着力打造新兴支柱产业,深入实施新兴产业集群发展工程,聚焦智能网联新能源汽车、新一代信息技术、人工智能、高端装备制造、新能源及绿色低碳、新材料、低空经济商业航天、机器人、智能家居、生物医药和高端医疗器械等战略性新兴产业。“一体推进创新设施建设、技术研究开发、产品迭代升级,加快新兴产业集群化、规模化发展。”

“2025年是试水,2026年跨领域产业会更加深入融合。”在车百会理事长张永伟看来,当下整车企业、机器人、低空经济三个产业之间的相互参与和投入愈发频繁、具有代表性,归因为其之间的供应链可实现很大程度共享,且在此过程中汽车产业具有供应链核心优势。“(三个产业)供应链重合度约70%、AI底层技术支持共享,推动零部件企业向‘一变多’转型,形成‘汽车+N’融合生态。”

相较处于起步阶段、着眼“将来时”的跨领域产业集群发展,在我国深入实施“人工智能+”行动的背景下,智能网联新能源汽车已迎来产业转型、升级的关键机遇。

2025年10月发布的《节能与新能源汽车技术路线图3.0》提出了面向2040年我国汽车产业发展的六大目标,其中“车路云一体化智能网联汽车基础设施生态体系成熟健全,高级别自动驾驶汽车产品实现大规模应用”位列其中。《技术路线图3.0》还提到,到2040年,L4级智能网联汽车全面普及,L5级智能网联汽车开始进入市场,网联协同场景覆盖度、安全可靠性不断提升,支撑无人驾驶大规模安全应用。

各地“十五五”规划建议中,智能网联汽车、“车路云一体化”等成为核心关键词。北京市表示,加快集成电路、机器人和智能制造、智能网联汽车、空天技术等战略性新兴产业发展;安徽省表示,聚焦智能网联新能源汽车、新一代信息技术、人工智能等战略性新兴产业;重庆市称,建设国家汽车芯片产业基地,拓展“车路云网图”一体化应用场景。

12月15日,工信部正式附条件许可了长安牌和极狐牌两款L3自动驾驶车型产品。此后,包括鸿蒙智行、小鹏、岚图、小米等多家车企和品牌相继公布了各自旗下L3产品的测试进展。12月20日,首块L3级自动驾驶专用正式号牌“渝AD0001Z”在重庆诞生,由重庆市公安局交通管理总队正式授予长安汽车,标志着长安汽车开启L3级自动驾驶时代;而按照计划,北汽蓝谷极狐将于2026年一季度实现L3上路试点。

张永伟表示,2026年,L2级组合驾驶辅助功能进入普及阶段,成为新车“标配”,渗透率预计将超过70%;VLA/世界模型技术开始规模化应用,推动车端算力在2026年达1000 TOPS,进而推动L3、L4级自动驾驶加速发展,到2026年车端算力有望超过2000 TOPS。“2026年到2027年,预计智能座舱AI芯片在中高端车型上小批量使用,车端多模态大模型实现‘上车’;2028年至2030年,多模态大模型逐步实现规模化应用,让汽车实现语音、手势、眼动追踪、脑电波交互功能,汽车将从执行指令转向需求预判。”

(来源:
财联社)
原标题:
2025年终盘点|超七成省市发布“十五五”规划建议:推动汽车产业“建圈强链”、“AI+智能网联”迎关键机遇

免责声明:本页所载内容来旨在分享更多信息,不代表九方智投观点,不构成投资建议。据此操作风险自担。投资有风险、入市需谨慎。

举报

写评论

声明:用户发表的所有言论等仅代表个人观点,与本网站立场无关,不对您构成任何投资建议。《九方智投用户互动发言管理规定》

发布
0条评论

暂无评论

赶快抢个沙发吧

推荐阅读

相关股票

相关板块

  • 板块名称
  • 最新价
  • 涨跌幅

相关资讯

扫码下载

九方智投app

扫码关注

九方智投公众号

头条热搜

涨幅排行榜

  • 上证A股
  • 深证A股
  • 科创板
  • 排名
  • 股票名称
  • 最新价
  • 涨跌幅
  • 股圈